天猫又出新规则了 拖欠贷款会被扣除48分之多
来源:岁月联盟
时间:2013-04-17
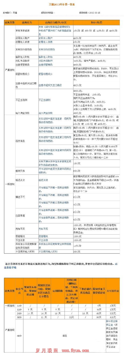
4月15日讯,唯品秀得到消息,天猫已经公布了最新的处罚规定。其中最为让人震惊的是拖欠淘宝贷款最高每次可罚48分!淘宝或天猫会员第一次或非故意造成的违规,淘宝会根据情况给予教育和纠正,同时也要求会员进行自我检查。
天猫商城对这方面的解释是,会员违规的类型是分为2类的,一种是严重违规,如拖欠淘宝贷款、出售未经报关进口商品,不正当谋利、盗用他人账户信息、出售假冒伪劣产品等,处罚会比较重一些,将给予最高一次扣除48分的处罚。
据知情人士透露,淘宝贷款是由alibaba面向淘宝卖家的融资产品,包含信用贷款和订单贷款,额度是1-100万元人民币。信用贷款利率按天计算,利率最低0.05%/天,贷款最长期限是一年,订单贷款利率也是按天计算,利率同样为0.05%/天,但是期限只有30天。
据了解,去年双11前,淘宝贷款针对淘宝和天猫信用贷款的准入卖家投放了共计1亿贷款资金,利息7.5折大力度向外发放,这个活动在开始半个小时之内就被抢空了!
天猫2013处罚一览表:

上一篇:家居电商五困境与四出路











