从CNZZ和百度统计看流量统计市场的变革
【陈佼观点】不管是站长还是流量统计提供商,都应该认清一个问题——我们究竟拿流量统计来做什么?是展示结果?还是为决策做参考?只有明白了这一点,才能洞悉未来这个市场的发展趋势。
我在之前的博文中曾经分析过国内流量统计市场的竞争格局,当时我的观点是:这是一个战国时代,各方英雄手里都有杀手锏,也都存在软肋,最终格局可能在未来的一段时间见分晓。
更需要提醒的是,不管是站长还是流量统计提供商,都应该认清一个问题——我们究竟拿流量统计来做什么?是展示结果?还是为决策做参考?只有明白了这一点,才能洞悉未来这个市场的发展趋势。显然,答案是后者。流量统计扮演的角色更像是一个理性的咨询师——它除了告诉你数据,还会尽可能地帮你吸引新访客、留住老访客。
基于这一层面,我们可以对比一下老牌的CNZZ和新晋的百度统计,除了看两者的对比,更要看看流量统计的未来。
1. 整体架构——基于Session还是基于PV?
从整体的分析维度机构来看,CNZZ基于PV,百度统计基于Session。之所以有这种不同的选择,还是历史背景决定的。CNZZ起家的时候,流量统计还是一个新鲜玩意,当时可是Alexa大行其道的年代,站长们用这种工具的出发点就是观察网站的流量变化趋势。而时至今日,随着个人博客、站长愈发理性,大家更侧重于数据背后代表的意义,以期对网站进行全面分析。
当然,这时候基于Session的流量统计系统就更符合需求了。显然,百度统计不是想做一个简单的流量统计工具,而是一个流量分析和优化工具,志向还是很高远的。
有人可能会问:基于Session架构是潮流,为什么CNZZ不“顺流而下”呢?谈何容易,既然是架构,要调转车头极为困难,其中涉及到大量的代码重写,还要考虑到功能、用户体验的延续性。
启示:所谓时势造英雄,各领风骚数百年,就是这个意思。如果百度统计在当年推出,几乎肯定也是基于PV的。也就单凭这一点,CNZZ垂垂老矣。
2. 用户体验——别以为技术高手就不需要
再来看看用户体验,先插一句,我认为Google analytics功能很强大,但最差的就是本地用户体验,上手太难了(这或许就是国际化永远的痛?)。CNZZ应该说用户体验做得不错,毕竟这么多年打磨、培育,用户已很习惯。
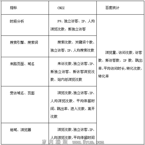
不过我举一个例子就可以发现,CNZZ还是细节做得不到位,比如实时流量统计。很多站长最喜欢盯着这个看,从统计项来看,CNZZ和百度统计差不多(见表)。

但问题是CNZZ按照IP来索引,大家都知道一个网吧里出来的都是一个IP,查出来的访问记录乱就一个字。百度统计的访问记录已经将用户的访问过程都排列好了,一目了然。其实大家关注一下其他细节也可以看出,百度统计运用的折线图、饼图Flash等都更贴心。
还有一点,CNZZ毕竟还需要靠广告养活自己,虽然谈不上骚扰,但总觉得少了些清爽。这一点财大气粗的百度根本不需背负盈利的压力,整体界面更友好些。
启示:用户体验是一个综合的概念,在任何产品和服务都是最重要的考量指标。站长虽然不至于是技术小白,但一个好的流量统计应该是完整、无缝、一站式的,细节之处更见高下。
3. 数据统计维度——维度越多,价值越大
既然是统计系统,当然首先是看统计指标,其实基本的统计指标大家都差不多(见表)。简单的评价是:百度统计在统计指标上比较严谨(严谨到了夸张的地步),CNZZ的不同指标有一定针对性,但缺乏体系感。

我要重要说的是统计维度,时间、地域、来源是流量统计系统坐标系的X、Y、Z三个轴,如果加入更多的参数,由此可以演化出多维的统计结果。百度统计提供了多维的交叉分析,比如按时间、搜索词、来源类型、地域的四维模型,这显然增加了系统的复杂程度,但对于商用网站来说,可得到更有价值的结果。CNZZ最多延伸到了二维,看上去简单多了,参考性比较弱。
写到这里我有种感觉:CNZZ似乎更适合初级站长,而百度统计在专业度、易用性和可用性方面平衡的较好,其客户群更广泛。
启示:统计维度越多,数据越细致,越能产出价值,但系统复杂性也会随之上升,这里需取得平衡。
4. 高级功能——各有千秋,百度统计有法宝
最后来看看高级和增值功能,其中有部分CNZZ是收费的,百度统计是完全免费。先看详细的清单(见表)。

应该说,两者还是各有特色的,其中CNZZ最值得称道的是它的短信预警功能,而百度统计则还是在系统架构上拥有很大的优势,以至于它能做很多非常细致的服务。实际上,百度统计最大的杀手锏在于针对百度相关的统计服务,毕竟百度是站长最在意的,百度统计显然是“最了解百度”的流量系统,也就更能给出客观科学的数据参考了。
启示:如果要用武器来做比喻,CNZZ就好比一把刀,已经磨得很锋利了,而百度统计则是一把枪,并且在不断升级,如果能配上百度输送的子弹,枪和刀的对决,其结果不言而喻。











