迅速提高关键词排名到Google首页的新方法
这个是我最近在用的一个提高Google排名的方法,现在分享给大家。
1、首先,我们需要一篇原创的文章,里面包含两个目标关键词。
2、用TBS(The Best Spinner)软件对这篇文章进行伪原创,当文章的唯一性达到80-90%即OK。
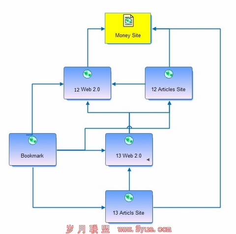
3、将伪原创过的12篇文章发布到12个Web 2.0网站,每一篇文章内包含两个关键词链接,这两个关键词都链接到你的主站。
4、将伪原创过的12篇文章发布到12个文章站(articles websites),发布时,选择不需要审核的文章站来发。每一篇文章内也包含两个关键词链接,一个关键词链接到你的主站,另一个关键词链接到步骤三的12个Web2.0网站。
5、发布13篇伪原创过的文章到另外13个Web 2.0网站。文章中同样包含两个关键词链接,一个关键词链接到步骤三的12个Web2.0网站,另一个关键词链接到步骤四的12个文章站。
6、发布13篇伪原创过的文章到13个文章站(发布时,选择不需要审核的文章站来发)。一个关键词链接到步骤五建立的13个web2.0网站,另一个关键词链接到你的主站。
7、将所有的Web2.0以及文章站的链接递交到网址收藏夹(至少每个链接递交到10-15个收藏夹)。
8、在经常更新的一些网站建立链接到前面提到的每个Web2.0网站以及文章站。
9、二天过后,你会发现你的关键词排名已经提高了。
10、根据关键词竞争程度不断重复以上步骤。
我使用这个方法重复了7次,就将一个有11,900,000个搜索结果,全球月搜索量为9,900的关键词排名从Google的第205位提升到了第7位。












