公允价值在新会计准则的引入
【摘要】财政部于2006年2月15日颁布了《新准则》,新准则包括以国际财务报告准则为基础的“一项基本会计准则”,38项具体会计准则和相关应用指南。其中有关公允价值的引入作为这次新准则改革的亮点颇受业内人士的关注。早在1998年我国也曾在债务重组和非货币性交易业务中引用了公允价值概念,引发了资本市场的利润操纵风潮。此次,新会计准则针对计量属性做出重大的调整,全面引入公允价值、现值等计量属性。
尽管相比国际会计准则,我国新准则在公允价值的使用程度上仍有所保留。但我国现阶段的环境是否能适应这一改变,是否会造成利润操纵,都有待研究及实践验证。
关键词:新会计准则,公允价值
Abstract
Chinese treasury department has published the new accounting standards on 15th February 2006. The new standard has basically realized its convergence to the international accounting standards. It contains one basic accounting standard, 38 material standards and some other guides. During the changes of the new standards, the import of fair value attracts people’s attention so much. It’s not the first time of using fair value. The concept of fair value was brought in CAS at 1998 in the standards of dept reorganization and non-currency transaction which had initiated the capital market profit operation unrest. This time, the new accounting standards makes significant adjustment in the measuring attribute, and comprehensive introducing the measurement of fair value as also as current value.
Although compared with IAS/IFRS and FASB, CAS still has some reservation in using fair value. But our country present stage economic environment whether can adapt this change, whether can create the profit operation, all waits for the research and the practice confirmation.
Key Words: New Accounting Standards, Fair Value
目 录
一、序言••••••••••••••••••••••••••••••••••••••••••••••••••1
二、回顾•••••••••••••••••••••••••••••••••••••••••••••2
三、国外会计准则中关于公允价值的应用••••••••••••••••••••••3
(一)公允价值在国际会计准则中的应用•••••••••••••••••••••••3
(二)公允价值在美国会计准则中的应用•••••••••••••••••••••••3
四、会计准则中关于公允价值的应用•••••••••••••••••••••••5
(一)公允价值的引入背景••••••••••••••••••••••••••••••••••5
(二)公允价值在新准则的具体体现••••••••••••••••••••••••••6
1债务重组••••••••••••••••••••••••••••••••••••••••••••••••7
2非货币性资产交换••••••••••••••••••••••••••••••••••••••••7
3投资性房地产••••••••••••••••••••••••••••••••••••••••••••7
4企业合并••••••••••••••••••••••••••••••••••••••••••••••••8
5工具确认和计量••••••••••••••••••••••••••••••••••••••8
五、公允价值实际应用的研究 ••••••••••••••••••••••••••••••••9
(一)选取样本•••••••••••••••••••••••••••••••••••••••••••••9
(二)样本分析••••••••••••••••••••••••••••••••••••••••••••9
(三)结论••••••••••••••••••••••••••••••••••••••••••••••••14
(四)合理运用公允价值的思考••••••••••••••••••••••••••••••15
附录•••••••••••••••••••••••••••••••••••••••••••••••••••••15
资料来源和文献•••••••••••••••••••••••••••••••••••••••17
一、 序言
2006年2月15日,财政部发布了39项企业会计准则(以下简称新准则)和48项注册会计师审计准则,在新的会计准则体系中,包括1项基本准则、38项具体准则和相关应用指南,其中包括了22项新推出的会计准则,充实了原有的会计准则体系。
新会计准则体系构成图1[1]
图1
新准则突出强调了会计信息质量特征的重要性,确认了基本准则作为概念框架的地位,同时也确定了我国的会计目标——企业应当以实际发生的交易或者事项为依据进行会计确认、计量和报告,如实反映符合确认和计量要求的各项会计要素及其他相关信息,保证会计信息的真实可靠、内容完整。企业编制财务会计报告的目的——是向财务会计报告使用者提供有关企业财务状况、经营成果绩和现金流量等有关的会计信息,反映企业管理层受托责任履行情况,有助于财务会计报告使用者作出经济决策。[2]
在众多的变化中有一个十分吸引眼球的亮点——公允价值的应用。本文将分为5个部分进行论述,5个部分的主要内容如下:
第1部分是序言,阐明本文的研究背景,并对文章的框架结构和研究方法进行简要的介绍。
第2部分是文献回顾,回顾研究历程,评述国内外的研究情况及成果。
第3部分是通过表格的方式列举出IAS/IFRS和SFAS对公允价值应用的应用历程,用以归纳出公允价值引入的。
第4部分重点讨论公允价值在CAS中的应用,针对其引入背景、具体体现展开论述。
第5部分选取样本公司对公允价值引入的影响进行分析提出几点建议以促进公允价值能够更合理更广泛的得到运用,配合新会计准则的顺利实施,同时也为我国经济环境得以持续健康的提出几点思考。
二、 文献回顾
(一)公允价值的内涵与外延
公允价值(fair value),美国会计准则(FASB)将其定义为:在当前的非强迫或非清算的交易中,自愿的双方之间进行资产(或负债)的买卖(或发生于清偿)的金额。国际会计准则(IASB)的定义为:在公平交易中,熟悉情况的当事人自愿据以为进行资产交换或债务清偿的金额。我国会计准则对公允价值的定义与IASB相同。可见公允价值的定义虽然表述不同但实质相同,并且都基于一个假设前提,即假定企业处于持续经营状态,不打算或不需要清算,不打算大幅度削减其经营规模,或以不利的条件进行交易。其实,公允价值的定义实际上是一个很广的概念范畴,它反映了交易和事项内涵的公平、允当的价格,并同时兼具可靠、相关的信息质量特征。
相对于成本来说,公允价值会计信息能够更加真实的反映资产给企业带来的经济利益和企业在清偿债务时需转移资产的价值。正是因为其提供了会计信息的高度相关性,得到了众多投资者和债权人的青睐,其运用也得到了长足的发展。
(二)国内外研究现状
1、国外研究现状
早在20世纪70年代,美国公认会计准则(Generally Accepted Accounting Principles,GAAP)中就已使用“公允价值”术语,但是在美国财务会计准则委员会(Financial Accounting Standard, FAS)1984年发布的专门论述会计计量的财务会计概念公告第5辑《企业财务报表项目的确认与计量》中仍未使用。
1990年前后复杂衍生金融工具的日新月异,使得公允价值计量属性得到了前所未有的重视。FASB(2000)发布财务会计概念公告第7辑《在会计计量中运用现金流量信息和现值》以及一系列文献表明,自20世纪90年代以来,公允价值计量和报告有关的具体技术问题在国际会计界和有关政府所受到的高度重视,并且也已取得了大量重要的研究成果。
总体来说,国外相关研究文献的研究主要侧重于公允价值的定义,确认、计量、报告和审计公允价值的原则和方法,公允价值在某些领域(如金融工具、自创商誉、企业合并、人力资本、股票期权等)的应用问题,以及公允价值运用的可靠性及其实证研究等。[3]
2、国内研究现状
我国的相关研究始于1995年左右,讨论的焦点在公允价值在我国应用的意义及其在会计上的应用所会导致的影响。但是对于公允价值会计问题系统深入的专门研究尚不见多:葛家澍以第五种属性 描述公允价值[4];黄世忠也曾明确提出了“公允价值会计:面向21世纪的会计模式”的观点。当时我国许多学者都是持有倡导我国会计积极稳妥的采用公允价值的态度。直到1997年,在公允价值运用上的观点分歧,造成我国在会计标准中对公允价值“先用后弃”、“用而无方”。并且由于1998年由公允价值应用而导致操纵利润现象的升温,进而影响了我国经济市场健康稳定的发展,造成了公允价值在我国广泛推广的巨大障碍。
随着经济全球化的迅速发展,会计准则的全球趋同已成为不可阻挡的历史潮流,我国作为IASC的成员国,采取了积极的态度面对国际趋同的挑战,经历了10年本土会计事务研究,大胆采用了一步到位的策略,于2006年2月15日颁布的新会计准则体系。其中公允价值问题是新会计准则实施的一大难关,实际运用中可能遇到的众多问题引起了社会各界的广泛关注。
三、国外会计准则中关于公允价值的应用
(一)公允价值在国际会计准则中的应用
国际会计准则委员会作为公允价值应用的积极推动力量,对公允价值计量模式的推广做出了极大的贡献。截止2006年4 月底, IASB 发布的7项IFRS及仍然有效的30项IAS中, 据笔者统计, 直接涉及 公允价值的就有24项(详见表1),占65% 。
表1 IASC颁布的直接涉及公允价值的IAS/IFRS 
(二)公允价值在美国会计准则中的应用
美国财务会计准则委员会作为公允价值的坚定支持者,在公允价值的应用方面处于领先地位,对于公允价值计量模式的推广做出了巨大的贡献。美国财务会计准则委员会发布的有关公允价值的会计准则见表2
表2 美国财务会计准则委员会发布的有关公允价值的会计准则 


公允价值之所以能在美国财务会计准则中得到广泛应用,与美国财务会计准则委员会更注重会计信息的相关性密不可分。而且,从现实条件来看,美国具备发达的资本市场,完善的市场经济体系,健全的中介服务机构,完善的企业财务预算、决策系统,具有了公允价值应用的现实条件。
可见美国财务会计准则委员会对公允价值的应用同国际会计准则委员会类似,都是先解决披露问题,然后制订确认和计量的标准。
四、准则中关于公允价值的应用
(一)公允价值引入背景
将公允价值在我国的应用分为三个阶段:提倡使用阶段,回避阶段和重新引入阶段。[5]
1、 提倡使用阶段
1997年~2000年,财政部大力提倡使用公允价值,共颁布了10项具体会计准则,涉及的债务重组、投资和非货币性交易。1998年6月发布的《会计准则——债务重组》中首次出现了公允价值。
我国财政部当时对于公允价值的认识是从客观的角度出发,引入公允价值概念,在一定程度上来说对使我国会计准则更好的适应市场环境、与国际会计协调等方面都起到了良好的推动作用。
2、回避阶段
2001年~2006年,由于当时我国要素市场不够成熟,缺乏活跃的市场,使得公允价值难以获得,导致了企业在运用会计准则时随意性大,出现了大量的利用公允价值操纵利润的现象。因此,2001年财政部重新修订了具体会计准则,强调真实性和谨慎性,明确回避了公允价值计量。
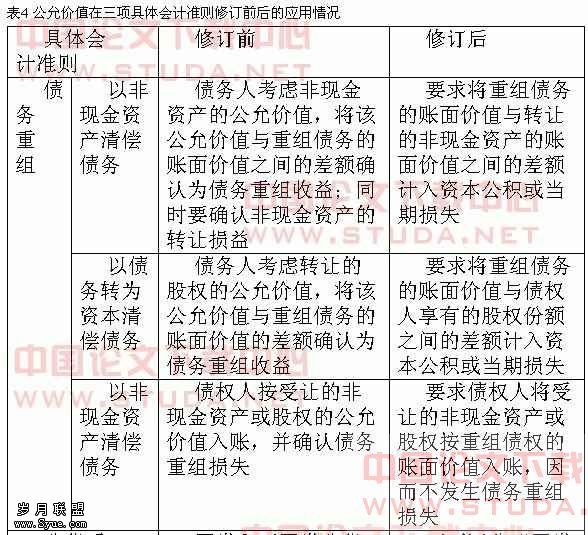
财政部主要修订了债务重组、非货币性交易和投资三项准则,具体应用情况修订前后见表4
表4 公允价值在三项具体会计准则修订前后的应用情况 

这三项准则中应用的转变,防止对公允价值的滥用和人为操纵利润情况的进一步恶化。但从长远来看,放弃公允价值应用可能产生另一些问题。以债务重组为例,以重组债务的账面价值入账,对债权人不公平。同时,重组过程中债权人往往会有一定的损失,按照修订后的准则,债权人在承担债务重组损失的同时还要将它计入资产价值或长期投资,不能得到免去部分所得税的优惠,加重了债权人的负担。此外,从公允价值在美国财务会计准则和国际会计准则中的应用情况来看,回避公允价值与国际惯例相悖。
3、 重新引入阶段
我国的证券市场经过了十几年的和完善,在构建上市公司综合监管体系方面有了很大的进步;股权分置试点,加强了上市公司信息披露和舞弊查处的力度;财政部加大了对会计信息质量和注册会计师审计质量的监督检查;上市公司内外治理水平进一步提高,独立董事、注册会计师、资产评估师的理性经济选择为上市公司的违规行为构筑了多道“防火墙”;广大投资者对会计信息进行分析判断、有效甄别的能力也有所加强,证券市场的有效性逐步提高。势异时移,这些都有助于公允价值应用的环境已初步实现。[6]
另外,多年来众多研究表明公允价值只是利润操纵的一个手段,与利润操纵之间并无必然联系,即使在成本会计模式下也存在利润操纵的情况。当上市公司管理层蓄意造假、会计审计人员失去职业道德与证券市场监管失控三个条件同时具备时,公允价值就会成为利润操纵的工具,在这种情况下,任何制度都不能有效的发挥防护作用。
因此,财政部于2006年2月15日正式发布新会计准则,将公允价值重新引入。此举具有以下几方面的意义。[7]
(1)公允价值计量的引入实质上反映了中国会计准则与国际会计准则的趋同。
无论是美国会计准则委员会(FASB),还是国际会计准则委员会(IASB),在制定会计准则时正不断从传统的历史成本会计向公允价值会计转变。这次新准则的改革为了消除我国会计准则同国际会计准则之间理解会计政策和会计信息的隔阂,促进国际间的贸易与投资活动的发展,提高我国企业财务信息的可比性,同时促使我国资本市场面向全球化的发展,激发境外投资者进入中国资本市场以及境外战略投资者购并中国企业的积极性。
(2)应用公允价值是为了满足新准则体系的需要。
新会计准则体系将关注的重点从工商企业扩展到很多新行业、新领域和新业务。在这些新行业、新领域和新业务中,历史成本的计量属性已经难以满足会计核算的需求了。因此,新准则借鉴了国际会计准则,在经济环境和市场条件允许的情况下,大胆而谨慎地引入公允价值,对特定资产或者交易采用公允价值计量模式。
(3)公允价值的应用能够提高会计信息相关性的需要
公允价值立足于现在和未来,充分吸收市场价格中蕴涵的信息,能真实反映资产给企业带来的经济利益,更确切的披露企业的经营能力、偿债能力和财务风险,有助于信息使用者更好的做出正确的决策。
(二)公允价值在新准则的具体体现
新准则中涉及公允价值的具体准则见表5
表5 2006年新会计准则中涉及公允价值的准则[8]


选取采用公允价值计量产生影响较大的几个准则,对其变动加以说明
1、债务重组
新准则中一个明显的变化就是债务重组业务采用公允价值作为交易价格[9]。基本回到了我国1998年时的情形,与国际会计准则中相关规定大致相同。脱离了原来以账面价值作为记账基础、增值部分作为权益的思路,将转出资产原账面价值和现时公允价值之差作为重组收益处理,并将债务重组收益计入营业外收入。
新准则的规定意味着,一旦债权人让步,上市公司获得的利益将直接计入当期收益,从而使上市公司获得巨额利润。特别是对于那些沪深股市无力清偿债务的上市公司而言,极有可能通过债务的全部或部分豁免来提高每股收益。其实,通过公允价值而获得的利润属于非经常性损益,若能从监管指标入手,将原来以净利润、每股收益和每股净资产的标准改变为以按净利润与净利润扣除非经常性损益两者孰低为基础,定能大大遏制上市公司操纵利润的积极性,从而确保新准则的顺利实施。
2、非货币性资产交换
新准则规定,当非货币性资产交换具有商业实质且换入资产或换出资产的公允价值能够可靠计量时,以公允价值和应支付的相关税费作为换入资产的成本,公允价值与换出资产账面价值的差额计入当期损益。换入资产和换出资产公允价值均能够可靠计量的,应当以换出资产的公允价值作为确认换入资产成本的基础,除非有确凿证据表明换入资产的公允价值更加可靠。特别需要指出的是,如果交易双方存在关联关系,则可能导致发生的交换不具有商业实质。
之前的非货币性交易准则规定企业发生的非货币性交易按照交易的账面价值入账,只有在收到补价的情况下按比例确认收益,会计处理中没有涉及公允价值。修订后的非货币性交易引入公允价值和评估计价作为入账基础。运用公允价值来计量非货币性资产交换,换入资产公允价值与换出资产账面价值的差额计入当期损益,结果是产生利润。这便给房地产投资企业孕育了一定的机会,由于可能每年重估地产价值,并以市值反映其账面价值,此举将直接大幅提高每股的净资产,降低市净率 。此外,折旧的消失亦会提高公司利润,从而有效提升公司股票的估值水平[10]。
3、 投资性房地产
新准则规定,在会计报表中须单列“投资性房地产”项目,改变了之前与企业自用房地产一样纳入固定资产或无形资产进行核算,这在一定程度上有利于反映企业房地产的实际构成情况及各类房地产对企业经营成果的贡献情况。
新准则规定,对投资性房地产的后续计量,企业可以在成本模式和公允价值模式之间自由选择。在有确凿证据表明投资性房地产的公允价值能够持续可靠取得的情况下,可以对投资性房地产采用公允价值模式进行后续计量。采用公允价值模式计量的,应同时满足以下条件:(1)投资性房地产所在地有活跃的房地产交易市场;(2)企业能够从房地产交易市场上取得同类或类似房地产的市场价格及其他相关信息,从而对投资性房地产的公允价值作出合理的估计。采用公允价值模式计量的,不对投资性房地产计提折旧或进行摊销,应当以资产负债表日投资性房地产的公允价值为基础调整其账面价值,公允价值与原账面价值之间的差额计入当期损益。
之前由于上市公司的投资性房地产计入固定资产即市值变动不计入损益,使得报表中无从寻找变动的痕迹。公允价值计量模式的引入正式奠定了重估净资产值方法作为房地产上市公司估值的核心地位。近几年房地产市场高速膨胀并大有持续攀升的趋势,此时一旦上市公司采用公允价值计量其早年购入的投资性房地产,必将极大提高其净资产和当期净利润,这就意味着上市公司中的投资性房地产溢价将在账面上充分体现,由此而产生的巨额利润也将会浮出水面。因此以公允价值体现的公司账面净资产将能大大提高其价值。而且随着投资性房地产物业的增多,特别是人民币升值和我国经济持续发展,新会计准则采用后,会引导市场更多的关注各项投资性房地产物业的真实价值,并使重估净资产值方法成为评估投资性房地产企业的主要标准之一。对于已开发业务为主的房地产企业来说,新会计准则的实行也能引导投资者以更为稳健和客观的估值标准来衡量一个公司的价值[11]。
4、企业合并
在对于非同一控制下的企业合并我国准则规定以公允价值为基础进行会计处理,与国际会计准则相关规定一致。而由于我国大多数的企业合并属于同一控制下的企业合并,合并对价并不是双方讨价还价的结果,无法代表公允价值。尽管要经过中介机构评估确认,但是还是有很多人为的因素干扰了公允价值的实现,这使得有一部分上市公司通过合并重组“一夜暴富”。因此新准则对同一控制下的企业合并采取“权益法”会计处理,放弃使用公允价值,而以账面价值作为会计处理的基础,此举可以避免利润操纵,从而达到规范企业盈余管理行为,提高企业利润可信度的目的[12]。
对于非同一控制下的企业合并,代表了双方自愿交易的结果,因此对于非同一控制下的合并采取“购买法”。非同一控制下的企业合并视同一个企业购买另外一个企业的交易,按照购买法进行核算,以公允价值为基础确认所取得的资产和负债。在购买日,购买方的合并成本大于确认的各项可辨认资产、负债的公允价值净额的差额,确认为商誉。企业应于每个会计期末,对商誉进行减值测试,计算确定其减值金额。对商誉测试的减值部分,应计入当期损益。在购买日购买方的合并成本小于确认的各项可辨认资产、负债的公允价值净额的差额,为负商誉,在对取得的被购买方各项可辨认资产、负债的公允价值进行复核后,计入当期损益。对于合并过程中发生的各项相关费用,应于发生时计入当期损益。会计期末,对商誉进行减值测试时,按照测试确认的金额在资产负债表上列示,差额计入当期损益,减少留存收益。负商誉需重新评估后,在损益中进行确认,同时要增加留存收益。
5、工具确认和计量
《企业会计准则第22号——金融工具确认和计量》、《企业会计准则第23号——金融资产转移》、《企业会计准则第24号——套期保值》和《企业会计准则第37号——金融工具列报》的发布及时填补了我国金融工具准则的空白。我国原有的会计准则中不但缺少对金融资产的终止确认标准,而且也没有金融工具的初始确认标准。本次新准则在金融工具确认中包括了初始确认和终止确认两个层次的标准,适应我国金融市场发展的客观要求。
新准则规定将金融衍生工具纳入表内核算,并一律以公允价值计量。此举有利于及时、充分反映企业的衍生工具业务隐含的风险及其对企业财务状况和经营成果的影响,有效的防范衍生金融工具可能产生的金融风险。由于衍生金融工具从表外转移到表内反映,而且以公允价值计量,使得相关公允价值变动计入损益或所有者权益,改变了之前成本与市价孰低法。之前,上市公司进行短期证券投资时,在报告期末,对于未出售短期证券类投资,只有当市价低于成本时才计提减值准备并计入当期损益,而对于市价比成本高的投资,因为没有抛出实现收益,账面盈利不能计入当期损益。但是新准则按照公允价值入账,账面盈利能够直接计入当期损益。这意味着,上市公司没有抛出实现收益,也能使账面盈利成为净利润。但是由于衍生金融工具价值升降具有极大的不确定性,使得执行新准则后扩大了利润走向的不确定性。表内化对企业利用衍生金融工具进行风险管理的行为将产生重大影响,不但要考虑现金流等经济因素,还要考虑衍生金融工具对报表的影响,避免给报表带来过大的波动[13]。
公允价值的引入究竟会给我国上市公司带来怎样的影响,焦点所在的利润问题是否会影响新准则顺利实施,而新准则的规定能不能有效的避免利润操纵现象的产生。因此,选择部分上市公司对公允价值的引入进行研究,期望可以找到以上问题的答案。
(一)选取样本
选取在2007年第一季度采用公允价值计量投资性房地产的作为样本企业。截至4月27日,在已披露年报的1303家上市公司中,仅9家上市公司选择公允价值计量模式,并对股东权益进行了追溯调整,分别是武汉控股、沱牌曲酒、银行、深A、方大A、胜利股份、白云山A、武汉塑料、与津滨发展。
选择该类企业,因为(1)我国房地产市场高速膨胀并大有持续攀升的趋势,采用公允价值计价后存在较大的利润操纵的可能性;(2)投资性房地产采用公允价值模式计量的适用条件严格等众多原因,使得在2007年一季度报告中极少的公司采用公允价值模式;(3)样本企业的行业涵盖的范围较广,能够比较全面的反映公允价值引入所带来的影响。选取该样本具有代表性,并有助于公允价值应用的推广运用。
(二)样本分析
以样本公司2006年第一季度报表,2006年年报,2007年第一季度报表作为分析的基础。
1、 采用公允价值计量的动机
这几家上市公司都属于涉足多领域的集团企业,属于较为知名的品牌,其中几家同时在大陆和香港上市,具有较强的市场竞争力,因去年国家宏观调控的影响,结合自身的经营特点和发展趋势,主动采用公允价值计量模式编制报表。
作为机构的代表,中国银行和深发展,面临同业竞争日趋激烈,外资银行全面进攻的多重包围。公允价值计量模式的引入对于金融机构来说影响颇广,因此这两家银行主动提前采用新准则,以达到境内外财务报表在表达上的差异最小化。
作为高科技产业的代表,方大、胜利,则受惠于国家宏观环境和国家产业政策,在未来有着良好的机遇和发展潜力,公司的发展需要资金的支持,其中胜利股份更是作出了暂不分配2006年度利润的决定。采用公允价值计量投资性房地产,能够真实准确的反应公司资产价值,提升公司净资产和净利润。
作为医药企业的代表,白云山无疑受到了国家整顿医药市场秩序,政策性药品降价的冲击,同时还面临着行业生产规模整体方大和愈加激烈的市场竞争。因其在07年将投入大量资金开拓市场和加大科研力度,而资金的来源为企业自筹和金融借款。采用公允价值增加股东权益和净利润,有利于融资和企业的发展。
作为房地产类公司的代表,津滨发展地处被列入十一五规划的国家发展战略定位重点发展的中心,具区位优势,房地产产品需求会有刚性增长,有较大的升值和扩张空间。该公司投资性房地产所占比例较大,采用公允价值能充分反映资产价值。相对于津滨发展,武汉控股的房地产业务明显受到了抑制,转而投向自来水和污水处理这些属于区域垄断的业务,采用公允价值计量,借款费用、政府补助都会影响到后续会计期间的损益。
武汉塑料是样本公司中唯一一家在2006年实现扭亏为盈的公司。但是市场对产品质量要求更高,监控考核更严格,降价压力剧增,使得企业在人力、技术、市场、质量、品牌等方面面临严峻挑战。采用公允价值计量后,长期股权投资、投资性房地产、无形资产和非货币性交易都会增加利润和股东权益,有利于公司融资进行扩张和发展。
酒类企业的代表为沱牌曲酒。白酒行业遭遇白酒消费税税率调整,维持从量税——收缩低档白酒产能,小幅下调从价税——刺激白酒企业继续高端战略,加快了酒类企业结构调整,白酒产品整体提价,白酒企业盈利能力逐步增强。但受行业内竞争(门槛低,品牌化),相关行业竞争(各种酒类),政策影响(白酒消费税和进口酒类产品消费税),公司在年报中明确表示采用公允价值是为了加强财务管理,未来有资金需要,积极开拓融资渠道。
2、 采用公允价值计量对股东权益和净利润的影响
表6 样本公司采用公允价值模式对股东权益和净利润的影响(单位:人民币万元)[14]

[1] 因为中国银行是于2006年一季度上市的,所以无法找到公开的2006第一季度报表,于是用中报的数据平均以后求得,951200=1902400÷2
从以上图表中可发现,几家采用公允价值所引起的股东权益变动涉及的具体准则有:长期股权投资,投资性房地产,无形资产,非货币性资产交换,所得税,企业合并,金融工具确认和计量。其中,长期股权投资,投资性房地产和所得税基本上对每一家公司的股东权益都产生了影响,而且在全部变动中占有较大的比重。针对那些涉及企业合并的公司来说,少数股东权益余额并入集团股东权益列示对合并报表股东权益变动的影响最为突出。
(三)结论
第一,公允价值的推广有待时间及实践。大部分拥有投资性房地产的公司未采用公允价值计量,因为新会计准则对投资性房地产采用公允价值模式计量的适用条件是非常严格的,而且应用指南对“同类或类似房地产”的定义,要找到每一处房地产的活跃市场,是相当困难的。因此,广泛推广公允价值计量以及公允价值对企业产生的影响,要在经过一定时期才能逐渐显现。
第二,利润操纵不容忽视。公允价值的引入,最令人担心的就是操纵利润的问题,而上文的研究则表明,股东权益的变动比较缓和,净利润的变动明显。公允价值对利润的提升确实发挥了相当重要的作用,样本中几家急需扩张的公司经过引入公允价值,在净利润上有显著提高。因此,在公允价值引入后,应当加强对企业的监管,格外要注意那些有较强融资冲动的企业。
第三,预期公允价值的引入对利润的影响将扩大。此次所体现出来对股东权益和净利润产生影响的因素,都是在发生时或资产负债表日确定公允价值与账面价值差额并记入损益,或者需要追溯调整的,从而影响利润和股东损益。对于一些因素,例如,借款费用,政府补助等采用未来适用法调整的,对于利润和股东损益的影响要在后续的会计期间才能体现。此外,针对房地产企业,投资性房地产带来的收益并不会随着资产价值重估或入账模式改变而有所变动,实际上,投资者在未来几年的时间,将看到由于净资产的增加,相关的净资产收益率相对降低,这仅仅只是这一块资产价值何时入账的问题,对于公司的成长,并无实质的影响[15]。
(四)合理运用公允价值的思考
公允价值引入的影响不容忽视,我国目前的市场条件仍不完善,为了确保新准则能够健康的推广和实施、公允价值能够正确的应用,本文提出以下几个方面的建议:
1、 完善公允价值应用的市场条件
公允价值是市场经济的产物,市场价格是最为客观,可靠程度最高的,也是最简便的公允价值的来源,所以应当努力培育各级市场,特别是生产资料市场和二手交易市场,从而使公允价值的取得更为客观、直接。此外,我国在证券价格逐渐市场化的同时,利率市场化的改革亦获得了很大的进展,通过加快各种金融价格市场化的进程可以为金融衍生品的公允价值计量的实施提供条件。
2、 全面建立中国的财务概念框架结构
众所周知,欧美国家是先有具体准则,后有财务概念框架结构的。我国的基本准则在地位和作用上与国外的财务概念框架结构类似,目的在于指导具体准则的制定,但是我国的具体准则体系尚处于初建时期,出现了具体准则晚于基本准则的现象[16]。所以,在借鉴国际先进经验时,应当处理好国际惯例与中国国情的关系、继承与发展的关系、规范与便于操作执行的关系,建立起符合中国国情的具有中国特色的财务概念框架结构。同时在制定具体准则时,避免具体准则制定的相互矛盾,从而降低准则实施者利用不同的准则规定,创造条件迎合自己中意的规定,在公允价值计量和成本计量中摇摆不定。
3、 提高会计从业人员的职业道德和专业水平
诚信是阻断人们采取不当行为的防火墙,如果市场缺乏这层保护屏障,即使这个市场有最优秀的会计师,最完美的会计制度,最完善的企业治理结构及最成熟的资本市场,也无法阻挡造假事情的发生[17]。
但是我们不能“因噎废食”,正确的做法,是加强诚信,防范道德危机的发生。会计准则毕竟只是一个生产会计信息的技术规范,它解决的是“该如何办”的问题。对会计准则的恶意误用属于准则实施中“人”的问题,从大的方面讲是上市公司治理生态的问题,不能归咎于准则本身。对于实施中“人”的问题,只有通过加强监管,职业道德建设,提高投资者甄别会计信息能力等系统工程来解决。
另外,确定公允价值的过程需要会计人员的职业判断,因此需要加大教育投入,培养具有公允价值观念、理论实务结合,具有高尚道德的会计人员,同时也是降低公允价值计量成本,应用公允价值的需要。
[1]钟典,《会计准则新体系九大变化》,《ACCOUNTANT》,2006年3月号
[2]中华人民共和国财政部 《企业会计准则》,2006
[3]葛家澍,《关于会计计量的新属性——公允价值》,《上海会计》,2001年1月
[4]谢诗芬,《公允价值: 国际会计前沿问题研究》, 湖南人民出版社 2004年4月7日
[5]俞胜文,四川大学会计学硕士,《公允价值及其在会计中的应用研究》,2006年3月
[6]正泉,《公允价值不是“估估而已”》,《中国证券报》,2006年3月10日
[7]夏文贤 吴益兵,《新会计准则体系公允价值观及其纳税影响》,《财会通讯 综合版》,2006年第4期
[8]司春明,首都经济贸易大学会计学硕士,《对公允价值应用的探讨》,2006年3月
[9]林斌 刘鑫鑫,《浅析<企业会计准则第12号——债务重组>的变化和影响》 ,《会计之友》,2006年第7期中
[10]李刚,《非货币性资产交换新旧会计准则差异及对企业的影响》,《商业会计》,2006年5月上半月刊
[11]陈温 庄克新,《正确判断公允价值模式下投资性房地产转换证据的确凿性》,《商业化》,2007年3月中旬刊总第497期
[12]宋美璇,《企业合并新准准则差异分析》,《合作经济与科技》,2007年4月号下(总第319期)
[13]仲巍,吉林大学会计学硕士,《〈企业会计准则第22号——金融工具确认和计量〉的相关问题》,2006年4月
[14]上海证券交易所 深圳证券交易所 免费网
[15]周悦,《政策解读:房地产以公允价值入账将掀起几层浪》,中国证券网,2006年11月6日
[16]Chris Thorne,《Fair Value and Measurement》,《Capital Valuation》,,2005年10月
[17]郑爻,《公允价值会计在我国应用探讨》,《企业经济》,2005年10月











