企业技术联盟中知识共享的影响因素分析
来源:岁月联盟
时间:2010-07-01
[关键词] 企业技术联盟;知识共享;影响因素;核心能力
企业技术联盟本身是一个动态的、开放的柔性系统,联盟各方在资源共享、优势互补、相互信任、相互独立的基础上,通过事先达成协议,更有效地分配与利用知识,联盟的效率源于知识共享的程度。然而,在许多以获取对方知识和技能为基本动机的技术联盟中,知识共享的效果并不理想,其预期的目标在多种障碍因素的作用下难以实现。从知识的提供者来看,知识共享面临着主观障碍和客观障碍。本文主要从知识特性、企业自身及联盟伙伴三方面分析影响知识共享的因素。
一、源于知识的特性
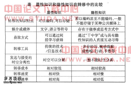
所谓知识的难易程度,实际上就是知识的可以传播性问题。越是容易编码的知识,传播速度则越快。一般把编码程度相对较高、能以系统的方式传达的正式和规范的知识称为显性知识(explicit knowledge);而将编码程度相对较低的、难以形式化和模仿的知识称为隐性知识(implicit knowledge),或者意会知识或缄默知识(tacit knowledge)。不同类型的知识在转移的媒介、方式、工具等方面具有一定的差异(见表)。而技术联盟所需转移的核心知识则基本上属于无法通过市场交易而获取的隐性知识,它既包括技能方面的隐性知识,即那些非正式的、难以表达的技能、技巧、诀窍、经验和群体协作能力等,也包括认识方面的隐性知识,即洞察力、直觉、感悟、价值观、心智模式、群体成员的默契、企业文化和共同愿景等。
由于隐性知识存在着不可编码、非结构性以及交流与转化速度相对较慢、成本较高,在一定程度上具有独占性等特点,转移的难度较大。原因主要在于两个方面:知识转移方表达隐性知识的困难和知识接受方认知隐性知识的障碍。
在隐性知识的表达方面,隐性知识缺乏可表现的具体形式,是一种经验型、缄默型、编码化程度低的知识,只有通过学习才能得到。因此,在表达隐性知识时,知识源只能更多地用一些零散和片面的知识或者是隐喻和模型等来表达隐性的和难以编码化的知识,这样在表达上是不全面且模糊的。同时,隐喻和模型有赖于运用知识共享双方的共同知识(common knowledge),并且,要求知识源对接收方的思维方式等有一定的把握。所以,隐性知识的表达是困难的。
在隐性知识的接收方面,由于隐性知识更多地表现为零散和片面的知识或者是隐喻和模型,知识的接收方只有具备相关的背景知识和共同知识,并且对知识源的思维方式有一定的了解,才可能透过这些零散和片面的知识或者是隐喻和模型来正确地把握复杂知识的本质。因此,联盟的知识特性本身就蕴含着一定的知识共享障碍。此外,从企业知识理论的角度来看,企业可视为知识的集合体,它拥有一组与其特定形成和经营活动相关的知识簇。由于每个企业知识积累过程的差异性,导致其知识存量和知识结构的异质性和个性化。而联盟中的组织学习可视为企业从现有的知识簇到联盟伙伴知识簇的跨越,这种知识的异质性构成学习的又一障碍,而且知识的异质性程度越高,知识共享的障碍越大。

二、源于企业自身
1.吸收能力。所谓企业的吸收能力,是指已有的相关知识赋予的认识新信息的价值,并将其消化吸收、转化为商业效果的能力,这些能力的集合就构成了企业的吸纳能力。企业的吸收能力包括四个方面:企业识别和获取外部新知识的能力;分析、处理和理解的能力;将知识进行提炼并转化成企业能够运用的形式的能力;合理运用知识的能力。这四个方面能力的整合,决定了企业吸收能力的强弱。而且,这种能力要通过自身的研发和知识积累才能够实现,它是企业技术创新的关键。
随着知识多元化的发展和竞争的日益激烈,任何企业不可能再单纯地依靠自身的研究开发去实现竞争优势,而是最大程度地利用外部知识。企业的吸收能力是获得竞争优势的关键。从组织学习的角度研究联盟,知识的共享程度与联盟各方的学习能力有着非常密切的关系,而学习能力的关键是企业的吸收能力。企业的吸收能力作为实现知识创造价值的能力,是从外部关系中学习的关键必要条件。
在新知识的产生和技术吸收能力的提高之间存在着紧密的联系。新知识的产生,使得企业的知识库得以增加,从而提高对外部知识学习的速度、对外部知识效用识别的能力,使企业更快地将外部知识用于自身技术开发。企业的吸收能力、自身的R&D能力和联盟的知识共享之间的关系如图所示:

可以说,企业的技术吸收能力决定了对外部溢出知识的利用程度,但企业自身的R&D能力和已有的技术知识库的大小又决定了企业技术吸收能力的提高程度。其中,作为技术知识来源核心的自身R&D能力,在不同的环境状态下对技术吸收能力的影响具有以下三个方面的特点:(1)外部知识的可靠性越大,对企业吸收外部技术知识的激励力就越大;(2)学习外部技术知识的难度越大,自身R&D能力对提高技术吸收能力的边际效应就越大;(3)越富有挑战性的学习环境,对企业自身R&D的激励力就越大。可见,企业的吸收能力是通过企业吸收知识表现出来的,也就是企业及其内部组织和人员所具有的某种共同知识。它来自于企业所赖以形成的特殊预先知识,并随着企业经营活动的开展而不断得到创新和延伸。企业吸纳知识不仅仅是企业内部组织和成员所共享的知识,而且形成了对企业不同部分专业差异性知识的有效链接。吸收能力与知识获取的有效性密切相关。在创新过程中,一些企业与其他企业构成技术联盟,主要是为了获得合作企业中难言的隐含经验的知识(know——how),希望通过“干中学”,获得各种技术诀窍,学习和获得合作伙伴的能力和有关资源。较强的吸收能力有利于良好学习系统的建立,能够克服知识共享中的障碍,构造出组织的知识优势。
2.关系资本。关系资本是建立在个人层次上的相互信任、友好、承诺等为盟员专有的独特性关系资源。从关系资本的内涵可知,信任是关系资本的关键要素。信任是个体或组织通过一系列相互作用所获得的对其他个体或组织的可依赖程度的认识,它激发了企业间的合作寻租行为,使得联盟伙伴通过合作来影响知识资产的积累而创造租金。
技术联盟内部企业之间的信任使关系资本得以增值,知识共享是关系资本形成的主要目的。从本质上讲,企业间建立关系资本就在于通过整合联盟各方的资源优势以产生“1+1>2”的协同效应,提升企业核心竞争力,为联盟各方带来双赢的合作优势。 在知识时代,知识上升为中最具有战略性的资源。在企业技术联盟中,技术知识的共享,包括显性和隐性知识。显性知识易于分享和转移,而隐性知识是一种技巧、能力和处理问题的方式,它存在于企业组织之中,没有成文的表述,难以模仿和替代。由于它蕴涵于企业的组织实践和文化中,除非与外界有紧密的交流,否则难以分享。从人际互动的角度看,信任是隐性知识流动、共享和转化的基础。基于信任的反复交易,对于具有长期合作关系的合作者来说是有好处的,因为它提供了分享机会和有价值的信息渠道。
三、源于联盟伙伴
1.文化协同。Daveport和Prusak特别强调相互信任是知识共享机制运行的必要条件。而相互信任及其他促进知识共享的内环境条件则来自于组织文化的建设。组织文化作为组织内部的共享价值体系,在很大程度上影响着成员的行为。技术联盟中知识共享的最大障碍是不恰当的组织行为和文化。组织文化是一个包含价值观念、要素架构、组织经历和分配方式等诸多因素概念的复杂结构,其重要性在于能通过技能、习惯和价值的作用对组织成员的行为产生影响。独特的企业文化与价值观念是企业的无形资产,它一部分属显性知识,而更重要的一部分是隐性知识,即知道怎样做的知识(know——how)和知道是谁的知识(know——who),并隐含经验类知识。仿制者能知道的仅仅是企业文化与价值观念中具有信息特征的显性知识部分,对无法传授、使用中难以察觉、复杂而又自成体系的隐性知识则无法仿制。例如,海尔集团以无形资产盘活有形资产,以盘活人来盘活资产,原因就在于其企业文化中微妙的、不可言传的隐性知识具有不可替代、可扩展等特点。Holsapple等人的研究表明,知识共享程度的提高需要成员间相互容忍和宽容,建立起友好和密切的合作关系,知识共享还可能得益于对组织一体化的认同。所以,同知识共享相关的文化因素不仅有组织内部的信任度,而且还包括组织的错误宽容度和归属感。可见,组织间不同的文化差异和组织结构,给学习造成了障碍。联盟中知识共享的实现必须伴随着文化的协同。文化协同是两种不同文化相互的作用和结合,其产出应大于其中的任何一方。文化协同在某种程度上也是一个文化综合的过程,取决于文化距离、文化刚性。要使技术联盟真正成为一种有利于知识创新和共享的社会协同系统,仅有技术支持系统更新和由组织结构再造所形成的物质内聚力和环境的协同性支持是不够的,还需要建立一种“以人为本”的内在激励机制,以形成组织的精神内聚力。实现这一点的关键是管理者与相关的主体共同创建一种以创新共享和协同为内涵的组织文化。协同发展创建知识共享的组织文化的目的在于使不同主体要素通过差异整合得到协同发展。随着上述组织文化重建的深入展开,将为知识型组织创建一个以创新、共享和协同发展为共同理念的文化氛围和环境。
2.核心能力的保护。一个企业的核心能力主要来源于知识产权和专有知识。为了防止在企业技术联盟时可能导致这些信息的泄露,每个企业都不可避免地存在利益保护主义。在技术联盟过程中,由于企业的利益目标不一致,成员企业为了维护自身的利益而不愿意把自己拥有的隐性知识与合作伙伴共享,往往会采取各种方式提高知识共享的障碍,如选择低度参与的联盟形式:单边许可证协议。Dutta和Weiss指出:技术水平高的企业,往往会选择低度参与的合作模式,他们倾向于签定较多的单边许可证协议,而组建较少的合资企业。如Intel企业在1984年参与的各种知识联盟中有5个为许可证协议,4个为研发合作协议,仅有1个为合资企业。此外,许多高科技企业在与其他企业建立的联盟中设置“入门负责人”(Gatekeeper)制度,即建立起知识传递的单一界面,其他企业需要的信息必须经过这统一的界面获取,以防止其关键技术被无约束地转移。如富士企业在其加入的各种联盟中设置合作办公室,该机构专门负责信息的传递工作。这些控制机制的存在,使其他企业对于隐性知识的获取十分困难。这种保护主义倾向,人为增加了知识传递的障碍,使合作难以达到充分的知识共享和有效的信息交流,本质是一种机会主义的行为。它虽然不是主动去违反契约约定,但是一种消极地回避联盟整体绩效的行为,是以削弱联盟中的协同效应为代价的,影响了联盟的长远利益,不利于维持联盟的长期合作关系。
:
[1]周晓.企业知识内部转移:模式、影响因素与机制分析[J].南开管理评论,2003,(5).
[2]魏江.企业技术能力论[M].北京:出版社,2002.
[3]常荔,李顺才,邹珊刚.论基于战略联盟的关系资本的形成[J].外国经济与管理,2002,(7).
[4]顾新,郭耀煌,李九平.社会资本及其在知识链中的作用[J].科研管理,2003,(5).
[5]张海英.知识管理中隐性知识的开发和利用[J].情报科学,2002,(6).
[6]Coleman.J.S., Social Capital in the Creation of Human Capital[J].American Journal of Sociology,1998,(94):95~120.
[7]Wesle.M.Cohen, Daniel.A.Levinthal.Absorptive Ca-pacity: A New Perspective on Innovation, Administrative Science Quarterly, 1990,(35):128~152.
[8]Daveport.T.H. and Prusak.L.Working Knowledge[M].Boston MA: Harvard Business School Press,1998.
[9]Holsapple.C.W.and Joshi.K.D.An investigation of fac-tors that influence the management of knowledge in organizations[J].Journal of Strategic information systems,2000,9(2-3):109~126.
[10]Shantanu.Dutta,Allen.M.Weiss.The Relationship Be-tween Firm’s Level of Technological Innovativeness and its Pat-tern of Partnership Agreements[J].Management Science,1997,43(3):111~136.











