农村金融生态优化对策分析
[摘 要]生态优化是在质量与数量上对农村金融系统、农村金融生态主体、农村金融生态平衡与农村金融生态环境进行动态调整与渐次优化的过程。应从提升农村金融物种质量、培育金融种群数量和提高群落适应能力和优化生态系统的协同能力上做大做强农村金融生态主体,构建农村金融生态新机制。
[关键词]农村金融生态优化;能量守衡:金融物种;金融种群;金融群落
一、优化农村金融生态的意义、原则
农村金融生态优化是指在质量与数量上对农村金融系统、农村金融生态主体、农村金融生态平衡与农村金融生态环境进行动态调整与渐次优化的过程,四者构成了可持续的农村金融生态链、生态层和生物圈;它可细分为农村金融物种、种群、群落和生态系统的优化。金融物种在农村主要指民间借贷、地下金融,如高利贷、农村合作基金会、标会、钱庄、票号等的萌芽;金融种群主要指农村信用社、农村商业银行、农村合作银行、工农中建的分支网点等;金融群落除上述之外,还包括农发行农村网点、国家开发银行分支机构、地方政府财政贴息、减免税收等;金融生态系统是指包括物种、种群、群落在内的所有融资组织。优化的目的是旨在培育具有诚信的农民、守信的乡镇、农业产业化龙头企业、理性的农村组织、行政的地方政府、良好的农村法制和诚信文化环境。
优化农村金融生态是培育和谐有序的农村金融生态环境的本质需求,是推进农村金融改革的前提条件,农村金融生态主体生存的现实需求,是农村金融生态结构对称的内在要求,是增强农村金融竞争力的客观要求。农村金融生态必须符合“和谐、平衡、协调、有序、高效”原则,坚持四个“统一”:速度、规模与质量、效益的统一;总量增长与结构最优配置相统一;业务与风险控制相统一;现实发展与可持续发展相统一。
1.金融能量守恒原则。农村金融生态系统依然内生地遵循“能量守衡定律”的法则约束。农村金融种群不断为群落供给金融能量,造就出一个庞大、富于合作力的金融群落,农村金融生态就具有强竞争优势,易于形成金融合力。种群间存在着金融引力,群落空间位置的差异性具有强大的张力与阻力,这主要是由于农村生态系统与社会系统、经济系统资源整合能力不足所致。物种间的排他性、竞争性,导致种群的金融动能不足、金融势能过小;而弱小种群又无法有机的形成强大的金融群落,从而最终导致农村金融生态的脆弱性。农村金融供给具有明显的外部性特征,农村的资金回报率大大低于社会平均利润率,这一块差距应由消除外部性影响的非市场金融主体来消化,即采用外部问题内在化(界定产权、降低交易费用)、产权并购、财政补贴与转移支付,否则会导致能量失衡,金融生态系统走向崩溃。(1)金融能量平衡。金融能量是一个描述金融生态能量流动的词,金融总能量E=金融动能mv2/2 区位势能mgh。m代表农村金融物种、种群、群落、生态系统的内部质量水平高低,v代表四者的反应速度与金融敏感性,包括决策速度、体制调整速度、机制灵活度、管理有效度、经营适应度、竞争敏感度等。Efmgh表明农村金融生态具有空间层级与梯度势差以及显著的洼地效应,内外在区位上存在明显的能级差异。区位势能因能级差的高度不等而不同,发达地区势能大,欠发达地区势能小,不发达地区势能最弱。当出现非理性的强制性制度安排时,农村金融势能就会发生大比重的逆向跃迁,引发农村金融生态链的断裂。(2)金融信息对称。一个充满生机的农村金融生态必须做到纵向与横向两个维度上的信息对称,才能应对金融共生矛盾。此处提出“质序”与“量序”,来描述农村金融生态系统中金融信息质量的效度与数量多寡的用度以及质量和数量两个渠道通路的宽度与深度。用“序参量”来测度有序化程度。“质序”代表着当农村金融信息充分与对称时农村金融生态中的各物种、种群、群落与系统的质量好坏;“量序”代表着当农村金融信息不对称时农村金融生态中的各物种、种群、群落与系统的数量增减空间。“质序”好表明四者内在素质增强,是农村金融共生的做强机制,“量序”好说明四者的单元规模得到实质性增长,是农村金融共生的做大机理。当“量序”达到合理的上限临界点时,就会产生金融生命周期新的“质序”起点,出现高能量的金融共生体。因而,在农村金融生态发展中,培育多数量的金融物种就成为必然,增加金融供给主体。发达农区的金融物种所进行的股份制改造,就可能导致农村金融市场中种质资源的多样化、种群结构的多元化、群落体系的优质化。
2.融生态总量平衡原则。农村金融存量不足,需相应份额的金融流量来补给,否则会出现农村资金大量外流,农村经济出现“贫血”。在存量与流量的金融变动循环中,符合帕累托改进和最优原理,即是三个边际等值:边际替代率:边际转换率:边际技术替代率,即MRSLK=MRTSLK=MRSKL=PL/PK。农村金融资源总量与外在规模(存贷款余额、金融资产规模等)在总量上要保持动态平衡。这是由农村金融供给与金融需求在具体的价格约束下达到的动态均衡所致。农村金融生态中金融供给与金融需求存在着长期的结构性错位,金融有效需求不足,金融供给结构扭曲,金融物种单一,难以形成金融合力。
3.金融生态结构对称原则。农村金融共生结构的有序化分为外延扩展型与内涵深化型金融生态。结构有序才能保证功能有序。农村金融生态与城市金融生态构成了极度畸形的二元结构,城市金融生态的物种多样、种群强大、金融群落竞争力超强,而农村金融生态状况则呈现失血状态。各种能量流(信息流、资金流、人才流、物流、商流)要在同一时空中整合成最合理的资源配置方程,才能获得显著的金融效率与经济增长。关键是要有一个科学的制度依赖路径,符合MUX/PX=MUY/PY=λ(货币的边际效用等值要求),达到远离平衡态下动态稳定的有序结构。
4.金融生态质量与数量匹配原则。质量互变依然在农村金融生态质量与数量的分析中保持着固有的法则惯性,体现着农村金融生态中各种群间优胜劣汰的客观规律与适者生存的市场道理。这可用边际替代率来描述。农村金融劳动力L与金融资本投入K互相转化,符合柯布一道格拉斯生产函数Q=AL&K1-&。假定金融技术系数A保持不变,如果数量与质量不对等,则会出现农村金融垄断,导致金融效率和净福利损失,使得金融产能规模Q达不到规模经济要求。
农村金融垄断存在经济上的不合理性,金融供给效率不能发挥到最大限度,资源得不到充分利用,使社会福利受损。如图1所示,横轴表示农村金融种群产量,纵轴表示价格(金融种群的利率:存贷款利率),曲线D和MR分别表示农村金融企业需求曲线和边际收益曲线,再假定平均成本和边际成本相等且固定不变,由直线AC=MC表示。为了使利润极大,金融种群产量定在Q2价格为P2,它高于边际成本,说明未达到帕累托最优,因为这时消费者愿意为增加额外一单位所支付的数量(价格)超过生产该单位产量所引起的成本(边际成本)。
要达到帕累托最优,产量应增加到Q1,价格应降到P1,这时P=MC。然而,垄断决定的产量和价格只能是Q2和P2。如果产量和价格是在完全竞争条件下的产量Q1和价格P1,消费者剩余是△FP1J的面积,而当垄断者把价格提高到P2时,消费者剩余只有△FP2G的面积,所减少的消费者剩余的一部分(即P1P2CI面积)转化为垄断者的利润,另一部分(△GIJ面积)就是由垄断所引起的福利净损失,它代表由于垄断造成的低效率带来的损失。
二、农村金融生态的特点及现状
(一)农村金融生态特点
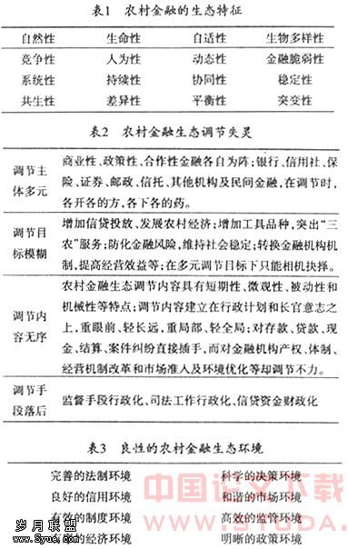
农村金融生态是一个具有高度的人为性、金融脆弱性的系统。农村金融具有以下16种生态特征,如表1示:各特性间相互作用,互为手段,因特性强弱而呈现出合力、引力、张力与吸力。其本质特征是生命性、共生性、平衡性;基础特征是竞争性、稳定性、动态性、系统性、自适性;其余特征成为前者的外围特性。自然演进、信用基石和均衡协调的发展是构建生态金融,进而实现金融与经济协调运行,金融体系自身竞争性均衡的根本。
(二)农村金融生态现状
1.生态主体失位。农村金融生态主体的数量稀少(数量少、规模小),金融种群薄弱,主体种群发育不良、功能不全,不能有序互助、联动策应,缺乏金融机构破产法的刚性规定,农村金融生态日益恶化,主体种群呈急剧下降之势。国有商业银行县以下的网点战略收缩、农信社的网点不断减少使农村金融服务出现“荒漠化”:邮储让近万亿元的资金流出农村,加剧了农村金融生态的失衡局面,而民间借贷近两万亿元资金无序活跃,年利率高达20%。由于商业性金融的收缩、政策性金融的缺位、民间金融的不成熟和不规范、以及邮政储蓄的只存不贷,农村信用社成为农村金融市场的绝对主体,这种“垄断”格局必然导致竞争的不充分,降低金融资源的配置效率,制约了金融产品的创新,不利于金融生态环境的改善。
2.生态调节失灵。因生态调节失灵,资不抵债的农村金融种群无法及时退出市场,出现“劣币驱逐良币”现象,使得农村金融生态结构扭曲、供给与需求结构错位(越位、错位,如表2所示)。
3.生态环境失衡。生态的外部环境阻碍了农村金融生态的平衡。农村金融生态链因农村的弱位、农业的弱质、农民的弱势具有显著的金融脆弱性,生态链极易因外力的冲击而断裂。农村金融物种、种群、群落、生态系统无法高效联动;农村金融物种个体质量不高,竞争力弱。农村市场的微观主体是农民和农村,因其经营条件、管理水平、资金实力、法规意识和信用观念等的制约,难以实现高效有序,导致农村金融生态混沌无序,暗含生态危机。政策环境偏紧,政策时滞与行政刚性导致明显的政策约束,不利于激发生态活力。法制环境松驰,对违法犯罪与企业破产改制逃废债务的打击力度不够;信用环境较差,农村信用环境的恶化是造成农村金融供给不足的重要原因;信用制度供给不足,产生了恶劣的示范效应。
4.农村金融生态优化困境。(1)金融体制不顺造成农村金融长久处于次优状态。农村金融竞争力的强弱,后劲充足与否,与环境、信用环境、法制环境、市场环境、制度环境、政策环境等环境有直接关系。表3是笔者建立的一个良性的农村金融生态环境表,旨在表明农村金融生态优化工作的难度大、距离远。由于金融生产力与金融生产关系不一致,导致金融体制扭曲,使农村金融生态处于次优发展水平。由于信息不对称,个体理性并不必然导致集体理性,在农村金融生态层间会产生内部人控制、寻租行为,出现逆向选择与道德风险,滋生管理权侵夺经营权、经营权侵夺社员权、行政权与管理权侵蚀股权(社员权)。(2)金融物种供给与金融种群需求错位。金融物种:金融总体规模小,运行质量不高。金融机构种类、数量不多,资产规模小。信贷资金不足,贷款增长缓慢,投向过于集中,地区差异大,农村信贷投放严重不足。金融机构不良贷款余额大、比例高,亏损比较严重,而金融种群因此而发育不良,物种供给导致种群有效需求得不到充分满足,供需缺口引发农村金融无序竞争,交易费用高昂。(3)农村金融种群与农村金融群落脱节。由于国家城市化倾向和重化取向的政策偏好导致长期的制度惯性,这种非市场化手段的制度安排造成了目前非农环境和非农项目的高利润率,资本的逐利性成为农村资金逆向外溢的本性。只有运用强制性制度变迁方式,联合多部门来立体安排,打造农村金融生态环境,使农村具有了高利润的市场与项目需求,农村金融的洼地效应和回流效应才能产生。社会中介机构发展慢,服务不规范,信誉度不高。银行对客户信用优劣奖惩机制不到位,激励作用不强。因而金融种群质量和实力参差不齐,诱发金融群落呈现点片式非均衡发展。
三、农村金融生态建设是一项系统工程
农村金融生态建设包括金融理念、金融意识、金融管理、体制、机制、制度、等有形与无形的综合协调,是一项复杂的系统工程。农村金融生态以经济生态为基础,金融生态的发展依托于地方经济可持续发展。片面强调地方利益或财政困难等都会导致行政扭曲,不利于营造宽松的金融发展环境。的金融市场、金融机构、金融产品等还没有构成一个种类、数量丰富的链条或。已有的机构、市场或产品,要么功能定位不清,要么资源配置效率不高。农村金融生态环境建设涉及农村各个方面,需要政府、企业和农村金融机构的共同参与。建设农村金融生态要从金融体制、内控机制、金融管理与运营、金融法制环境、信用文化等方面切入,在时空上保持同步协调、分阶段理性执行,才能获得好的金融生态环境。
四、优化建议
(一)做大做强农村金融生态主体
1.提升农村金融物种质量。改进农村金融机构的管理技术、金融配置体制,以决策有效、反应灵敏、成本最低、收益显著、风险更低作为测度物种质量好坏的标准。农村信用社是农村金融生态链的主
体,要在改善农村金融生态中发挥重要作用。除了改善自身的经营管理水平,提高人员素质,加大科技投入,不断创新业务,畅通结算渠道,提高风险防范能力,以“立足农村、以农为本、服务三农”为原则进行市场定位,主动寻找新的生态空间,完善贷款定价机制,充分利用利率浮动政策,优化客户结构,积极支持农村经济发展。
2.培育金融种群数量。大力培育农村金融种群数量,形成国有和非国有、全国性与地方性、大银行和中小银行、银行和非银行机构等多元化与多层次金融群落,以提高商业性金融机构的经营活力。以农信社完善治理结构为契机,改进农户小额信用贷款和农户联保贷款办法,优化信贷结构,增加服务品种。农业银行和其他国有商业银行应研究将县及县以下机构(网点)新增存款的一定比例用于支持“三农”的具体办法,支持农业产业化、农村城镇化,促进农村产业结构调整。开发商业性保险机构功能,搭建政策性农业保险机构,为“三农”发展提供保险服务,提高农业抗险能力。引导民间借贷,积极探索邮政储蓄资金在市场经济条件下回哺农村的方式。
3.提高群落适应能力。(1)稳定生态秩序。整合征信管理体系,完善信息采集制度、沟通协调制度和查询制度;健全信用等级评定体系;建立农业保险机制和农村担保机制,加大对担保机构政策扶持力度;按商业化原则来运营,建立风险准备金和补偿机制;推动以银行信贷征信体系建设为基础的社会信用体系建设,探索信息披露和风险提示机制。(2)监测生态危机。重点监测小额农贷、房地产信贷市场、金融机构利率水平、金融机构高管人员行为、重点行业企业运营、金融机构改革。对辖区商业银行、农信社,从法人治理结构、内部管理机制、资本充足率、经营风险暴露及重大案件情况等方面进行评估。(3)优化生态种群。要激活农村金融种群内力,明晰产权关系,真正解决所有者缺位问题;按照“三会分设、三权分开、有效制约、协调发展”的要求,打造由公司股东(社员)大会、董(理)事会、监事会和高级管理层构建的法人治理结构,形成权力机构、决策机构、监督机构和经营管理者之间的制衡机制,明晰责权利边界。
4.优化生态系统的协同能力。农村金融生态系统协同能力比城市金融生态系统能力要弱,因而必须打造内部与外部相对接的渠道和协同化管理机制。完善农村金融风险规避机制,建立对“三农”贷款的财政补偿机制与金融支农风险基金,对金融机构“三农”贷款提供贴息和弥补呆账损失。解决“三农”发展中抵押担保不足的问题,发挥信贷资金的杠杆作用和乘数效应。
(二)构建农村金融生态新机制
1.建立生态稳定机制。健全农村金融有效的内控制度,建立一个推动政府、银行、企业参与优化金融生态环境的正向激励机制及与行业自律相结合的监督管理机制;健全法人治理结构,使其成为战略决策、风险控制和经营管理中心;建立健全符合农村金融实际的风险管理制度,完善业务经营与风险管理相制衡的体制,增强信贷纪律的刚性约束;强化稽核审计职能和监督与控制,建立相对独立的风险审计队伍。通过产权制度改革促进农村金融内部机制的转换,真正建立起决策、执行、监督相制衡,激励与约束相互结合的经营机制,以稳定农村金融秩序,培育农村金融生态文化,为改革发展创造一个安定的环境。
2.建立生态增长机制。农村金融生态环境的优化要以区域经济可持续健康发展为基础,而区域经济的可持续健康发展需要良好的农村合作金融生态环境来支持。农村金融群落应积极运用信贷杠杆,发挥信贷资金的导向功能,把资金投放重点放在农村支柱产业和优势产业上,发展优质高效的生态农业、科技农业和特色农业,拉长产业链条,提高农副产品的附加值。
3.建立生态创新机制。构建和谐社会需要农村金融种群的不断创新和开发,从而向广大人民群众提供个性化、特色化与差异化的金融服务。加快制度和机制创新,完善市场准入;创新农村金融市场,解决市场结构不尽合理、市场功能发挥失衡等深层次问题,以提高金融资源的配置效率、优化农村金融生态环境;加快农村金融业务品种和服务方式的创新。以市场营销为主导、以客户需求为中心、以优质服务为宗旨细分市场,为农村金融的发展提供新空间。





![金融资本全球化是否历史发展的必然[下]](/d/file/20100626/b3c2c2820f9fdcfe57ba7658c0bbc299.jpg)





