不良资产债转股方式的政策性思考
摘要:债转股在各国和改革中都发挥了极其重要的作用,而主营政策性业务的四大金融资产管理公司在我国商业银行的不良资产处置过程中,其政策性应该怎样看待,运作中暴露的问题该如何分析。文章从我国商业银行不良资产的处置方式及处置后中央银行、商业银行和AMC的财务后果和社会影响出发,主要考察不良资产处置的债转股方式,分析在处置中的政策性特点,并找出合理的解释。
关键词:不良资产;债转股;政策性
众所周知,商业银行坏帐是每一个国家中都存在的现象,不良资产市场是资本市场的重要组成部分,而一般由政府机构出资并成立金融资产管理公司是减少金融风险的一项有效措施。成立的机构用来接受面临坏账困扰的银行不良资产,为它们提供资金,以使这些银行可以继续运作,保护了银行存款人的利益,维护一国的经济稳定。我国金融资产管理公司在管理和处置收购来的国有银行不良贷款资产时,可以通过追偿债务、资产租赁、转让、置换、打包出售和拍卖,还有债转股和不良资产证券化等方式。我国不良资产的处置在借鉴国外经验的同时又有自身特点,通过债转股方式不同角度的考察有助于我们解读我国不良资产管理公司的政策性,对于理解我国金融市场改革的方向有重要意义。
一、不良资产债转股的政策性分析
债转股方式是资产管理公司处置中的主要方式之一,即把国有商业银行持有的暂时难以收回的贷款或不良债权转为金融资产管理公司对企业的阶段性持股股权。实行债转股的对象是银行债务负担重,但仍有市场前景和潜力的国有企业。采用债转股的方式处置国有不良资产的政策性问题,我们可以从以下角度观察:
(一)债转股后财务报表的“双赢”
首先,从国有企业的角度上讲,金融资产管理公司在参与国有商业银行的不良资产处置过程中要实现最大限度减少损失、保全资产的目标,提高不良资产的处置率和现金回收率,那么资产管理公司必然就要加大债务企业的追偿、诉讼力度,很有可能使债务累累的企业停产或进行破产清算,对那些业务前景比较好,有希望通过股改和重组的方式能够救活的企业是一种打击,也会对国有资产造成更大的流失。
其次,从国有银行的角度上讲,要降低他们的经营风险就应该把最差一部分贷款剥离过来,而这恰恰是资产管理公司最难处置的资产,这部分一般是国有企业的无抵押的信用贷款,而且受地方行政干扰多年,已经达到资产回收率几乎为零的地步,如果金融资产管理公司要将这部分资产按账面价值收购然后实施债转股,这无疑是将国有资产的损失从商业银行的账本上转移到金融资产管理公司的帐上,实际上又是新债权替换旧债权的办法,即银行持有企业的债权转变为国有银行和央行持有资产管理公司的债权。
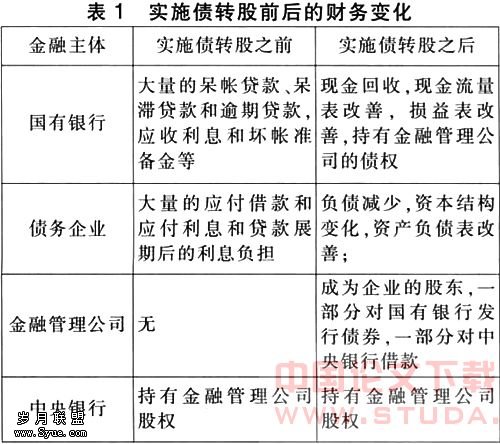
最后,从现行的会计准则角度上讲,在不以自身的利润最大化为经营目的的同时,金融资产管理公司的介入使原来的银企债权债务关系转化为金融资产管理公司对企业的持股关系,还本付息转为股权转让或按股分红的关系,瞬间实现债权的消灭和股权的产生,即银行和企业的会计报表的“双赢”局面。通过表1我们可以看到实施债转股的最大收益者是国有商业银行和国有企业,通过这种方式不但可以减轻国有商业银行的不良资产风险,还可以提高企业资本结构的质量,减轻还款负担,但同时金融资产管理公司又形成对国有银行和央行的负债,即资产管理公司和国有银行的“新债替旧债”。这种通过一种金融主体(AMC)的介入,迅速改善国有商业银行和企业的财务报表的做法是“政策性”的直接体现。
(二)债转股后资金流的变化
债转股方式是一种极其“微妙”的会计处理方式,从时点的角度上看,的确使银行的损益表明显改善,至少按账面价值收购这一项就可以把当期报表作的很有业绩;此外,国有企业也停止了还本付息,瞬间有一个债务缠身、奄奄一息的企业变成了国家以另一种政策性方式慷慨注资的企业,这种转变是瞬间的,而从时段的角度出发,除了国有企业减少了应付利息外,企业的经营状况短期扭亏为赢是不可能完成的任务,这种不良资产处理方式在损失上都有国家承担,其实现载体就是四大金融资产管理公司,那么四大金融资产管理公司成立的真正用意何在?我们再通过整个运作过程的现金流观察就能发现整个不良资产处置的核心是谁?
通过了解(图2)的整个债转股的现金流运作情况,我们就不难发现其实整个资金运作的重点其实在四大国有商业银行上,资产管理公司在一定程度上是被“借壳”后,间接用来向四大商业银行注资,资产管理公司首先拿到财政部核拨的自由资金,然后拿到划转央行发放给国有独资商业银行的再贷款,然后再向商业银行发行金融债券取得支付按账面价值收购的不良资产款项。最后,实现四大商业银行的“解套”和以崭新的面孔上市融资、改善资本结构的目的,完成四大国有银行的改革。也就是说四大国有商业银行才是整个不良资产运作的核心问题。虽然金融资产管理公司以主要身份参与了债转股的全过程,但是资金流的最终指向都汇聚于国有商业银行,这种“借壳”充实国有商业银行的资本的做法是“政策性”的间接体现。
(三)处置不良资产的机构数量
从不良资产处置机构的数量上讲,我国不按照国际的惯例成立一家资产管理公司,而是成立信达、东方、长城和华融四家资产管理公司。首先,加入WTO后,的资本市场要对外开放,不良资产市场是资本市场的组成部分,国外竞争者的加入使我们不得不警惕起来,在笔者看来,设立四家金融资产管理公司并非是在不良资产处理初期剥离、处置国有银行不良资产时形成竞争机制来最大限度的保全国有资产,而是用最短的时间来处置国有资产,甩掉四大国有商业银行的包袱,完成上市融资后的股东权益最大化,尽快使国有四大商业银行壮大起来,当然,这种做法会存在国有资产流失的社会成本,但相对于我国四大国有商业银行的迅速改善资本充足率和不断完善经营体制后的竞争实力的增强来讲,这种政策性是很及时和很有必要的。其次,在未来市场化的运营过程中,寡头竞争要比垄断竞争更符合市场化的运作规范,不仅是竞争带来的资产处置效率的提高还不会让国民福利过分的“缩水”。
二、结束语
通过以上对不良资产债转股运作过程中的财务、资金流和机构数量的分析,我们可以看到四大金融资产管理公司在处理不良资产中的政策性内涵,虽然在处置不良资产的过程中不可避免的存在国有资产的流失现象,但是金融资产管理公司在整个中国金融改革的进程中有着特殊的意义和贡献,四大资产管理公司处置过程中不管以何种身份参与到改革商业银行的过程中,其都是完成四大国有商业银行的资本再造和提升竞争力的最为规范和快捷的方式。
2007年1月19日,第三次全国金融工作会议关于国有银行改革的后续安排,会议说明了中国的金融资源配置模式将向更为彻底的市场化方向演进,我国的国有商业银行应该尽早的从政策性的温床上苏醒,不断在资本市场上学习国内外先进的管理经验,不断进行市场化探索,只有这样才能够使我国金融产业和资本市场逐渐发达,在未来金融全球化的竞争中立于不败之地。
:
1、何小锋.资产证券化.中国的模式[M].北京大学出版社,2002.
2、徐懿.我国金融资产管理公司实施不良资产证券化的理论探讨[J],2004.
3、黄志凌,何德旭.金融资产管理公司的模式选择与运作设计[M].北京:管理出版社,2003.
4、徐放鸣.探索之路.金融资产管理公司五年历程回顾[M].中国财政经济出版社.2004.
5、秦琰.浅议债务重组债转股时债权人的处理[J],2006(31).
6、张晓梅.国外金融资产管理公司的经验及其对我国的借鉴意义[J].2001.
7、Daniela klingebiel, The Use of Asset Management Companies in the Resolution of Banking crises: Cross-Country Experiences, IMF,2000.
8、苗德泉.关于债转股若干问题的思考.2006(31).
9、袁显平.可转换债券发行前后标的公司财务绩效研究.2006.
10、刘春彦.试论我国金融资产管理公司的成立、运作及面临的问题.2002.





![金融资本全球化是否历史发展的必然[下]](/d/file/20100626/b3c2c2820f9fdcfe57ba7658c0bbc299.jpg)





