关系型营销渠道的类型和发展对策
来源:岁月联盟
时间:2010-06-28
内容摘要:渠道冲突日益成为国内的制约因素,如何有效的整合、利用渠道资源成为企业普遍关注的问题。文章分析了关系型营销渠道运作的基本模式和企业实施关系型营销渠道的对策,以期能够为国内企业整合渠道资源,开展关系型营销渠道提供理论支持。
关键词:渠道 关系型营销渠道 类型 对策
关系型营销渠道是在寻求冲突的解决方式的过程中由传统的分销渠道演化而来的,关系型营销渠道是渠道成员基于整体利益最大化的角度,以团队工作的方式的合作,使其形成一个紧密的利益共同体的渠道战略。厂家以协作、双赢、沟通为基点来加强对销售渠道的控制力,为零售商、消费者提供更具价值的全方位服务,最终确保整体营销战略目标的实现。关系型营销渠道不同于传统的营销渠道,它改变了传统渠道中厂商之间“零和博弈”的关系,而通过厂商之间的战略性合作,将企业与渠道成员变成一个利益共同体,即在共赢的基础上实现系统价值的最大化,从而提高了渠道运作的效率,进一步降低了企业渠道运作中的市场风险。
关系型营销渠道的类型
目前,国内大多数企业仍采用的是传统的营销渠道模式,厂、商关系比较松散,渠道成员之间的关系依然依靠权力和合同进行约束。但市场竞争的残酷性又迫使国内企业纷纷探索关系型营销渠道模式,以求能够在“共赢”的基础上实现系统价值的最大化。综合国内企业关系型营销渠道模式,现将其类型如下:
企业零售商生产、销售紧密型
零售商直接参与企业的生产、营销决策,厂家给予零售商足够的信任,向零售商给予高额返利和提供各种物质和精神奖励。作出确保零售商利益的承诺,提高零售商经营自豪感、责任感和经营信心。例如:作为家电连锁经营“三驾马车”之一的江苏苏宁集团以资金为纽带,同企业建立了紧密的生产销售关系,其于1998年参股江苏三洋,2001年又和南京熊猫合资成立南京熊猫电器设备有限公司,同年又以参股的形式注资飞歌空调南京公司。但这种零售商注资上游建立关系型营销渠道的模式也有其自身的隐患:资本的过度分散降低了苏宁的竞争实力,加大了企业运营的风险;可能影响其与其它制造商的合作关系,受到其它制造商的排斥和孤立。
企业代理商销售紧密型
企业与代理商之间结成关系紧密的利益共同体,通过彼此认同的协议和规定,共同分销商品,共同开发和控制市场。例如:春兰集团公司的三次渠道革命。1987年春兰开始实行代理制,以工商联动扩大市场份额。90年代初期春兰实现了渠道的第二次革命,即改行受控代理制。代理商认股定货,预交定货款,按协议定时定量从企业提货,企业根据股份的多少大幅度让利。1996年春兰推行买方信贷制,银行设立专项基金,经销商用春兰的贷款采购春兰产品,银行参与承担风险,形成了新的利益共同体。
企业批发商销售紧密型
企业吸收批发商股份,向批发商提供物质和精神奖励,派员工协助代理商开展销售工作。厂、商共同进行营销和销售决策,共同开发和管理市场。例如:格力公司在每个省与当地经销商合资建立销售公司,董事长有格力方出任,总经理按参股经销商的出资数目共同推举产生,经销商出资成为公司股东,公司的重大决议均由股东集体决议。各股东年终按股本结构分红。这样格力公司将经销商与自己捆绑在一起,共同分享利益,共同承担风险。因而为了保证各自的利益,各入股经销商都积极配合格力公司开展工作,做好市场开发与控制工作。公司则根据反馈的信息灵活制定批发及零售价格,对各销售环节进行控制。格力公司这种关系型营销渠道模式有效地解决了渠道成员之间的冲突,进一步加强了渠道的稳定性。渠道成员共同合作,互相信任,互相沟通,降低了渠道管理成本和风险程度,但其自身也存在着一些难以避免的问题:企业向下游投资,分散了企业的资本,增加了企业的风险;利润空间的进一步缩小,将会动摇彼此合作的根基,批发商又可能要另寻发展途径;公司成员的复杂化使得公司管理与控制较为困难,很难做到彼此真正的合作与信任。
其它类型
例如武汉市中百仓储发现江夏区金口镇渔民在渔船上利用江风制作腌制水产品的特点,于是中百仓储经过调查和分析,选出专门的人员帮助江夏金口村民实现公司化运作,并通过技术和管理方面的指导,共同开发出了集传统工艺和技术于一体的长江水产品腌制平台,形成了年产800余吨的流水作业生产线,生产出风干毛花鱼、高钙槽鱼、瓦罐回鱼汤、风干腊鱼等10几种土特产品。
企业实施关系型营销渠道的对策
确保渠道成员之间的利益均衡
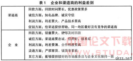
在渠道各成员中,由于彼此扮演的角色的不同其追求也不一致,企业往往从自身出发,对市场及渠道商进行严格控制与管理,渠道商则以利润最大化为目的,以实力为基础与企业就利益关系进行谈判。企业和渠道商的利益差别如表1所示。
利益均衡包含着两层涵义,一是指企业、渠道商和消费者之间的均衡和利益分配的纵向关系,二是指渠道商(包括传统渠道商和现代渠道商)之间的均衡和利益分配的横向关系。就渠道成员的纵向关系来看,企业在选择渠道模式时对三者关系的处理不当往往导致渠道的失衡,以致于需求受到抑制和价值链的断裂。其一是渠道商的利益受到损害,挫伤了其积极性。虽然企业能够提供较好的产品,市场需求较大,但由于渠道商对企业产品失去信心,最终导致价值链的断裂。从而使得一方面企业产品大量积压,另一方面消费者需求得不到满足。其二是企业充分注意到渠道商在产品分销过程中的作用,但挤压了消费者的利益,其表现往往是企业产品价格相对较高,消费者需求受到抑制。因此企业必须充分考察、调研,妥善处理三者之间的利益关系。
利益均衡的第二层次即为渠道平衡的问题,很多往往以渠道覆盖面广来试图扩大其市场份额,然而不同渠道的成员由于公司政策的不合理而互相挤兑,此时企业的中心已经不是进行市场开拓而是转换到调整、解决渠道问题,进行渠道平衡的工作上来。企业如何实现渠道平衡,所采用的方法不尽相同:
确保渠道利润链的继续 渠道利润链的继续是渠道利益均衡的首要前提,目前,市场竞争激烈,产品利润空间越来越小,企业便开始挤压渠道商的利润,致使利润链中断,渠道商纷纷转向其它企业。因而企业必须探索新的利润增长点,而不是靠挤压渠道商利润来确保企业利益。例如:增加产品的附加值,塑造产品的品牌形象,实现物流的“第三方利润”等等措施来增加产品的价值,降低整个系统运作的成本。从而确保渠道利润链的继续,使渠道成员能够获得其适当的利益。
制定动态的价格体系 企业往往采用不同的渠道来进行产品的销售,但每个渠道成员的利益分配都有着相对的均衡,以至每个渠道成员都能在既得利益下配合企业行动。但当企业对任何一个渠道成员的价格折扣、返利或奖励的改变时都会造成其它渠道成员的抱怨,引起渠道的内部冲突。因而企业必须制定一个动态的价格体系,当企业改变任何一个渠道成员的利益政策时,也要相应的对整个渠道系统进行调整,进而达到一个新的平衡。
明确各个渠道成员的责权利关系 渠道成员的责、权、利关系的模糊以及惩罚力度的不够,往往导致渠道成员利益的冲突,致使市场混乱,渠道商互相倾轧、攻击,使渠道系统处于瘫痪状态。因此企业必须从考核标准、奖励和惩罚的措施来规范渠道商的行为。例如可口可乐公司通过只给予101系统渠道客户配送货物的奖励和严格的惩罚措施使该渠道客户脱离流通渠道,避免了其与批发客户争夺渠道的下线客户。同时通过对渠道批发系统实行非碳酸饮料销量的返扣奖励来刺激其对非碳酸产品的销售,避免了批发商只做成熟品牌而冲击其它渠道利益的问题。
建立完善的信息共享机制
建立完善的信息共享机制是关系型营销渠道运作的关键,只有实现了信息及时、准确的双向流动,才能使双方的配合协调、高效率。畅通的信息传递不仅可以保持渠道系统的灵活性,而且可以避免企业组织僵化,保持对市场和消费者信息变化的灵敏反应。例如:日本花王公司通过一个高效的渠道信息系统,将公司的主要部门与经销商连接起来,公司可以看到每天的销售、库存和需求数据,并实现了在24小时内向所有的28万家商店发送产品的物流机制。同时公司运用一套回音系统的营销检测程序,与重点调查组、消费者反馈以及从216各零售商那里获得的POS数据一起收集新产品发售的快速信息,及时掌握产品的销售情况和追踪消费者需求的变化,保持了渠道良好的弹性。
以关系特定型投资信任关系
信任可以减少渠道成员间彼此顾虑所带来的经营和管理成本,促进渠道成员间的沟通,更好的实现渠道目标。企业在发展渠道成员之间的相互关系时要注意以下几个方面:
渠道成员以往的表现。相互信任的关系是以双方真诚合作为基础的,如果一方带有某种投机性心理或私人目的,企业单方面发展信任关系是十分危险的,对渠道成员以往的表现进行深入考察分析,加强对渠道成员的了解。从而提高对其行为预期的准确性,降低合作的风险。
渠道成员的美誉度分析。渠道成员的美誉度是消费者的口碑,代表了渠道成员在消费者心目中的形象,同时也反映了渠道成员的经营理念和追求。美誉度越高说明其越注重自身的长期发展,企业与其发展相互信任的关系风险就越低,彼此合作的效果就越好。
关系特定型投资的规模。关系特定型投资是渠道成员为了发展彼此间的合作关系所投放的成本,具有不可转移和沉没性的特点,关系特定型投资规模越大,渠道成员发展彼此合作关系的欲望越强,彼此间就越值得信任。
在当今行业利润日趋减少的市场环境下,创建关系型营销渠道成为国内企业的潮流。但渠道关系的变革是一个长期的、复杂的过程,不同企业不同的发展阶段向关系型营销渠道过渡的方式是不同的,方法也是多样的,企业应根据自身发展的实际情况选择正确的变革途径。
:
1.庄贵军.权力、冲突与合作:西方的渠道行为理论[J].北京商学院学报,2000
2.庄力.关系型营销渠道战略:路越走越宽.流通,2000
3.苏勇,陈小平.关系型营销渠道理论及实证研究.中国流通经济,2000
4.谭长春.渠道平衡—可口可乐“无处不在”的魔法石.中国商贸,2004
5.施炜.2003年渠道现象之读解与推演.中国商贸,2004
上一篇:浅议企业的复品牌营销策略
下一篇:如何构建顾客满意度指标体系











