林业企业人力资源绩效管理系统研究
[摘 要] 人力资源是第一资源,加强林业人力资源管理与开发,对加快林业具有重要的现实意义。人力资源绩效管理是提高林业效益,改善管理的重要途径之一。基于平衡计分卡的关键绩效指标体系与基于数据库技术的管理信息系统相结合,构建林业企业人力资源绩效管理信息系统,能够为林业企业人力资源绩效管理工作的开展提供管理技术和信息技术的双重保障。
[关键词] 人力资源;绩效管理信息系统;平衡计分卡;关键绩效指标
1 引 言
目前我国林业发展正处于改革逐步深入和全社会关注支持的良好环境中,各种生产要素逐渐向林业汇集。林业人力资源作为林业生产力中最具有能动性、最积极的因素,成为林业建设中的第一资源。加快对林业人力资源的管理和开发,可以为林业发展提供重要保障。
林业人力资源管理研究在宏观层面上,主要是对全行业人力资源现状进行分析与展望,对林业企业人力资源现状、存在问题和对策等进行研究;在微观层面上,主要是对单个林业企业单位人力资源管理现状分析、存在问题和对策的个案研究和对建立员绩考核体系的研究。
目前关于林业企业人力资源绩效管理的研究还停留在绩效考核的层面上,考核主要侧重于对员工工作结果的考核。本文引入企业人力资源绩效管理的理论和方法,建立基于平衡计分卡的关键绩效指标的考核体系,并初步探讨了林业企业人力资源绩效管理信息系统设计。
2 企业人力资源绩效管理
企业人力资源绩效管理是管理者和员工持续沟通的过程,它是由绩效计划、绩效监控、绩效考核、绩效沟通以及绩效改进等环节构成的持续不断的循环过程。人力资源绩效管理是企业内人力资源管理最强有力的措施之一,它可以为人力资源管理的其他方面提供反馈信息和的决策依据。
3 企业人力资源绩效管理信息系统设计
建立良好的绩效管理信息系统需要做好以下3个方面的工作:一是明确系统目标;二是根据企业战略目标对各部门和岗位制定相应的绩效考核指标;三是系统的功能结构设计。
3. 1企业人力资源绩效管理信息系统目标
企业人力资源绩效管理信息系统的目标是将员工表现与企业战略目标实现相互联系,建立员工和管理层进行工作期望、工作表现和未来发展方面沟通的操作平台。系统可以为各级管理者提供能够相对真实地反映员工绩效水平的量化数据和定性分析,为制订管理目标和人力资源协调方案提供。
3. 2建立基于平衡计分卡的关键绩效指标体系
平衡计分卡(Balanced Scorecard, BSC)是目前绩效管理的先进管理方法之一,是一种以信息为基础的战略管理工具。平衡计分卡以平衡为诉求,寻求财务与非财务指标之间的平衡、短期与长期目标之间的平衡、滞后与促进指标之间的平衡以及外部与内部指标之间的平衡。它把实现最终目标的行为过程,分为同时进行的财务、客户、内部流程和学习与成长4个绩效板块,它们彼此推动发展,共同构成体系性上升的循环。
绩效指标既是沟通的手段,也是对总体绩效要求加以协调展开的基础。因此,注重新的管理思想和方法在绩效指标体系设计中的运用,提取能配合企业战略目标实现的员工关键绩效指标具有很现实的意义。关键绩效指标(Key Performance Indicators,KPI)法是通过对关键成功因素的分析得到企业级KPI,然后结合部门职责、当前业务重点来分解企业级KPI从而得到部门级KPI,最后再分解到个人KPI的过程。
KPI法和BSC法各有特色,在实施过程中也各有优缺点:KPI法虽然在指标设计上比较简单,但是却容易关注短期效益而忽视企业的长期发展;BSC法虽然能够同时考虑企业长期目标与短期目标,但是其设立和操作过程比较复杂。平衡计分卡体现了企业的可持续发展战略,为关键绩效指标提供了一个最优的框架。因此,将两者结合起来建立基于平衡计分卡的关键绩效指标体系是一个更为有效的管理方法。
根据这一方法,将企业的战略目标分解到每个部门,然后再分解到部门里的每个员工。对每个绩效指标要分解出具体的执行方案,方案要具体、可行,尽可能量化。这样就把员工的日常工作跟部门目标和企业战略目标建立起一个的联系。分解流程见图1。
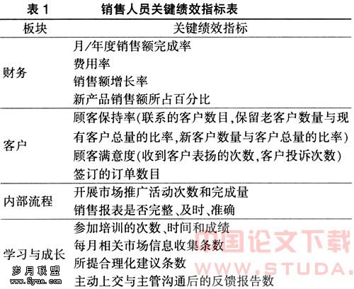
对于大型林业企业销售人员的绩效管理,可以采用基于平衡计分卡的关键绩效指标体系。具体考核指标设计见表1。
企业人力资源绩效管理信息系统包括基础设置、绩效计划、绩效考核、绩效交流、绩效分析、系统帮助和系统管理七大功能模块。
绩效计划模块是确定相应部门和人员的绩效指标与标准,制订出详细的绩效工作计划。它是绩效管理的依据,包括对部门和个人的绩效计划的生成。
绩效考核的部署方式因企业员工工作岗位不同而不同,根据职务分析将人员分成决策层、管理层、基本操作层、辅助运作层等职级。系统中可以灵活设置考核人及其评分权重,按照月份、季度、年度进行考核。绩效交流模块提供管理申诉与日志的功能,方便进行各级人员之间的沟通。
绩效分析模块包括分类统计、指标评价和考核报表3个子模块。分类统计可以统计出不同指标的年平均得分、部门平均得分等;指标评价可以了解到哪些指标在制定上是否合理,评价是否偏高或者偏低,哪些指标是否可以继续作为关键业绩指标等,从而指导下一期绩效计划的制订。考核报表包括考核方、被考核方、考核项目号、考核总体结果,其中考核总体结果又包括分值、范围、等级、描述。考核结果可以与与奖惩、薪酬、员工培训、职业规划等进行数据连接,生成可供利用的数据。系统的功能结构见图2。
3. 4 系统开发模式、平台以及数据库选择
3. 4. 1C/S与B/S混合模式
C/S与B/S混合模式是当前人力资源管理软件应用的主流。人力资源绩效管理软件中信息的查询、异地查询浏览、小规模数据录入等适合做成B/S模式。灵活创建报表,自定义考核指标等一些属于软件灵活开放的功能,以及涉及一些复杂流程的功能则采用C/S结构,客户端功能强大、安全系数也高。采取混合模式可以充分发挥各种模式的优越性。
3. 4. 2.NET平台
系统在.NET平台下进行开发,.NET平台把不同的开发工具、语言的优势都整合到一起,不同的工具、语言开发的部分可以在同一软件下共容。通过.NET提供的强大的技术组件可以实现个性化的功能,从而提高软件系统的实用价值。
3. 4. 3Microsoft SQL Server 2000
数据库采用SQL Server 2000,SQL Server 2000是一个典型的数据库管理系统,支持多种操作系统平台,性能可靠、易于使用。SQL server 2000 的Analysis Services是一个管理多维记录集的服务器, 提供了灵活的对象编程接口,可按照其中的各种向导建立数据仓库(Data Warehouse,DW)的维度和多维记录集。通过数据仓库或关系数据库, 在Analysis Services 的支持下可以对数据进行挖掘,方便实现数据的提取和分析。
4 结 论
根据企业战略目标构建的基于平衡计分卡的关键绩效指标体系可以把个人、组织的目标和企业战略紧密结合起来,使各种指标充分体现企业长短期目标的实现。针对大型林业企业销售人员,提出了基于平衡计分卡的销售人员关键绩效指标体系。在大型林业企业中注重引入新的人力资源管理思想和方法,采用信息技术,建立绩效管理信息系统,对于提高林业企业人力资源效益,促进人力资源管理具有现实意义。
主要
[1] 葛文光. 河北省林业行业人力资源现状分析及未来趋势展望——专业技术人才篇[J]. 林业问题,2005,25(5):306-309.
[2] 陈玲芳. 面向21世纪的林业企业人力资源开发[J]. 林业经济问题,2002,22(5):271-273.
[3] 戴娜. 林业勘察(规划)设计单位职工考评制度的探讨[J]. 林业建设,2006,(1):42-46.
[4] 赵曙明. 企业集团人力资源管理战略研究[M]. 南京:南京大学出版社,2002.
[5] 姜定维,蔡巍.BSC保证[M]. 北京:北京大学出版社,2004.











