跨国公司在华企业公司治理机制研究
[摘 要] 公司内部治理机制与外部治理机制是以边界为划分界线的,企业边界的变化带来了具体划分的某些变化。针对跨国公司在华投资企业的边界特点,内部治理机制包括董事会内部制衡机制、企业文化和信息披露机制;外部机制包括母公司对子公司的控制、经理激励监督机制及道德风险防范、财务审计机制和利害相关者治理等机制,最终形成了以外方母公司为主导的公司治理机制和偏向于外方的博弈均衡。
[关键词] 跨国公司;内部治理机制;外部治理机制
目前,有关公司治理机制的外延问题理论界存在着不同的看法。笔者赞成把公司治理机制分为狭义的和广义的治理机制的观点,即狭义的机制仅包含有关公司董事会的功能、结构、董事长或经理权利及监督方面的制度安排;广义的治理机制还包括公司的各项收益分配激励制度、经理聘选与人事管理制度、财务制度、公司管理结构、企业战略决策管理系统、企业文化和一切与企业高层管控有关的其他制度(Keasey,thompson & Wright,1997)[1]。如果从广义的公司治理机制出发,可以把跨国公司(transnational Coporation简称“TNC”)在华投资企业的公司治理机制细分为董事会制衡机制、经理激励机制、经理聘选机制、资本财务审计机制、企业文化、本地化等。这是从广义和狭义的角度区分公司治理机制的。还有一种划分,就是从内部和外部来划分。J·弗雷德·威斯通等(1998)认为内部机制包括公司内部管理者之间的竞争,董事会的控制功能,大股东的监督。外部机制包括股票价格表现、机构投资者以及代理竞争[2]。从中可以看出,这种概念定义实际上是以企业边界为划分界线的,边界以内为内部治理机制,以外为外部治理机制。因此,所谓的外部治理和内部治理是两个相对的概念,在不同的条件下有不同的内容。如果企业的边界发生了变化,这种划分的内容也会随之发生变化。针对跨国公司在华投资企业的特点,内部治理机制包括董事会内部制衡机制、企业文化和信息披露机制;外部机制包括母公司对子公司的控制、经理激励监督机制及道德风险防范、财务审计机制和利害相关者治理等机制。这里需要解释的是,为什么要把经理激励监督机制及道德风险防范划为外部治理机制。按照一般的理解,这一机制应该属于内部治理机制范畴,但是,具体到跨国公司在华投资企业这一特定的对象,这种机制的一般性就不再存在了,而是以特殊性出现。因为,这种机制及其风险防范都是来自投资企业外部,即跨国公司的母公司,虽然从整个跨国公司来说它仍然是内部,但早已超出了投资企业的边界,相对于投资企业这一参照物,它显然是外部,按照前述的定义,它就转化为外部治理机制。
一、内部治理机制
(一)董事会内部制衡机制
董事会是三资企业最高的权力机构,负责制定公司的重大发展计划,做出重大决策。董事会任命总经理等等。除了这些职能外,董事会还有一项非常重要的职责,就是负责落实和监督母公司下达的经营战略意图执行情况。笔者的实证调查发现,三资企业董事会会议一般是一年举行两次:年中一次,主要任务是对上半年的公司经营情况进行评定;年末一次,董事会对全年公司经营情况进行汇总,对存在的问题进行分析和讨论,并对转年的经营销售等事项做出部署[3]。
董事会成员之间也存在一定的监督。以往在人们的印象中,通常会认为在独资企业,董事会成员的利益是高度一致的,都是替母公司进行管理和监督,他们之间不存在什么监督。其实不然,这些董事会成员之间也存在着互相监督,而且由于比较复杂的背景,相互之间的监督会趋于强化。与一般公司的董事会不同,独资企业董事会成员都是由母公司选派来的,并非子公司董事长或是总经理任命,尤其是在一些实行事业部制的公司,这种情况更是普遍。这样,董事可以不受制于董事长或是总经理,只是受制于公司的约定,因而具有监督总经理的可能性。另外,各位董事也需要得到母公司的认可,需要表现出对母公司具有的忠诚度。还有的董事身兼两任,既是子公司的董事,也是子公司的财务总监,而且还是母公司的董事和资深副总裁,享有与子公司总经理在母公司同样的地位。例如,摩托罗拉()有限公司就是这样的治理机制。
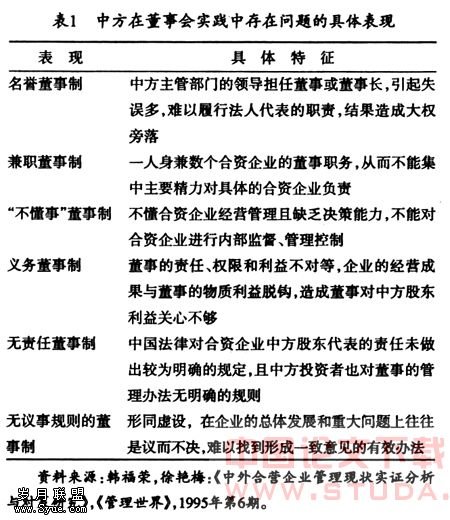
在合资企业,中外双方董事既要为了企业的发展通力合作,也要为了母公司的利益而各为其主。但总起来看,外方处于“上风”,而中方常处于“下风”。一是股权结构及其变化趋势有利于外方控股。笔者在研究中发现,通常在合资初期,大都数情况下还是外方控股的为多,除非是国家有关规定约定的特殊行业和特殊企业必须由中方控股。即使合资时初始股份相等,未来股权变化的趋势也是有利于外方的,这是由于中方在外方增资时往往无力增资(一方面,中方母公司效益欠佳,而银行又在惜贷,在此情况下,中方母公司拿不出钱来增资;另一方面,中方增资要进行申请,手续比较烦琐,甚至有时还得不到主管部门的批准),或者是增资速度和规模无法与外方抗衡,从而导致股权的部分丧失,中方对合资公司的掌控权逐步减弱。二是外方掌握关键技术又比较精于管理和运作,从而在合作博弈中处于占优位置。中方董事多年饱受传统计划管理模式的束缚,缺乏公司的管理经验,不熟悉与外方的博弈技巧,因此,在互相监督中处于弱势地位,难以对外方董事构成实质性的威胁。表1显示了中方董事的若干弱点,很能说明问题的严重性。三是外方董事和中方董事既得利益的巨大反差,使得中方董事有被外方收买的危险。在笔者实证调查中,就有不少的案例。一旦出现这种情况,中方董事就会自动放弃监督,对外方损害中方利益的事情听之任之,中方的监督形同虚设。
在笔者走访的企业中,绝大部分企业总经理和董事长是分任的,几乎很少有1人兼任的情况。三资企业最常见的情形是外方人员出任总经理,中方人员一般不能担任总经理。董事长的人选则不同,依企业的性质而定。如果是独资企业,外方就指派董事长,当然还有总经理;如果是合资,则由中方指派董事长,外方指派总经理。董事长和总经理分任,有利于相互之间的监督,这种情况比较适合独资企业,因为董事长的权利比总经理大,能对总经理形成某种制约,总经理则享有实际的权利,也削弱了董事长具体的管理权利;而在合资企业则不然,合资企业董事长的权利既比不上独资企业的董事长,也比不上中国国有企业的董事长,他无法改变董事会的决定。在外方董事占大多数或绝对优势的情况下,董事长形同虚设。因为总经理拥有较大的权利并能说服外方董事与之共谋,投票决策时会出现一边倒的情形,从而迫使董事会执行自己的意图。这可以解释为什么在合资企业中,外方投资者总是倾向于总经理由己方人员担任,而董事长则由中方人员担任。
(二)企业文化凝聚机制
企业文化也是一种相对有效的治理机制,不过,大多数的研究者容易忽略它的重要性。这种机制虽然对公司经理人员不具备直接的制约作用,但是,往往影响企业的在华绩效,从而影响到母公司对子公司的业绩考核和评价,能对经理人员起到间接的制约作用。由于三资企业一般都是非上市公司,雇员不持股,因而他们不能通过股东大会对公司进行有效的治理,在这里,无论是“用手投票”机制抑或是“用脚投票”机制,都成了无用武之地。那么,雇员如何才能对公司进行治理呢?笔者在调查中发现,雇员们是通过企业文化的途径来对公司进行一定的治理的。这种治理带有被动的色彩,不是雇员首先想到的,而是公司主动采取的,属于一种自上而下的行为。为了迎合中国的文化以及中国人的价值观,公司主动地开展一些企业文化方面的建设,一是为了加强高层管理人员与一般人员的沟通和了解,增强企业的凝聚力;二是能够吸纳员工的一些合理化建议,培养起员工对公司目标价值的认同感,调动职工的积极性和创造性。这些行动的最终结果,还是公司赚了大钱。许多跨国公司在华投资企业已经意识到这一点。比如,天津开发区已基本上形成了三种各具特色的企业文化。一是以摩托罗拉(中国)电子有限公司、天津可口可乐有限公司、梅兰日兰有限公司等为代表的欧美型企业文化。其表现的是人道主义价值观,即“信任、自由、尊重个人”,“大家都是一家人”,充分尊重人的个性,努力营造平等、透明、宽松的氛围,充分调动员工参与企业生产管理的积极性和创造性,从而树立一流的产品形象和企业形象。二是以天美汽车配件有限公司、雅马哈电子乐器有限公司等为代表的日本型的企业文化。其追求“人和”、“至善”,“上下同欲者胜”的群体共同意识,强调“献身”、“报恩”的精神,严格遵守等级秩序,极力提倡约束个性、服从大局的理念等等。三是以韩国、新加坡等东南亚国家企业为代表的借鉴型企业文化。这种文化融汇了东西方发展和企业管理的优势,具有极强的“亲和性”[4]。企业文化建设不可能对公司进行根本性的治理,因为职工很难有机会参与到决策层。举凡公司大的原则都是由董事会决定,有的甚至是由母公司决断,但它毕竟创造了一种共同治理的机制。
从另一个角度也可以说明企业文化机制的重要性。CCO(Chief Culture Officer,中译为“首席文化官”)的行为能够改变CEO(Chief Executuive Officer,评为“首席执行官”)的行为,甚至一些重要的决策。西方企业的治理方式经过了“人治”、“法治”和“文治”三个阶段,现在已经进入到了“文治”阶段。也就是说,现在公司治理机制主要是靠文化来起作用了。世界500强公司基本上都设有CCO来专门负责企业文化。在他们看来,仅有CEO不行,还必须有CCO才行,CCO成为与CEO配套的岗位设置。CCO主要管企业的理念、价值观以至核心竞争战略,能够影响董事会和总经理们的价值取向和行为准则[5]。
(三)信息披露机制
这里指的是对内信息披露机制。由于三资企业都是有限责任公司,因此,中国政府未曾要求其对外进行信息披露,即企业没有对外信息披露的约定。但部分企业在其内部进行了一定范围的信息披露,让其职工有一定的知情权。摩托罗拉(中国)电子公司、天津三星电子有限公司等都有自己的主页,在网上进行信息披露,有的也通过宣传栏形式。披露的内容一般都是公司简介、产品介绍及人才招聘等。也有的公司在每天上班前的“朝会”上进行披露,总经理把自己的经营情况、当前的一些困难以及未来的目标告诉职工,以调动大家的积极性。当然,其涉及公司治理深层的内容显然不多。
二、外部治理机制
(一)母公司对子公司的控制
1. 对董事会的控制。对于一些投资规模比较大的投资企业(子公司),跨国公司的母公司首先要控制的就是子公司的董事会,尽管这里的董事会的作用已经大大淡化。三资企业一些特别重要的决策,比如增资、撤资、高级主管的任免以及产品销售市场的选择等基本上是由母公司做出的,而不是由子公司的董事会做出的,这在独资企业中表现得更为明显。从某种程度上来说,独资企业只不过是母公司在海外的一个加工厂而已。独资企业董事会的作用体现在落实和执行母公司的决策上,并要对母公司负责,同时必须接受母公司的监督。母公司有权撤换那些不称职的董事。
为了说明董事会作用的变化,可以对比一下母子公司两个董事会。在母公司,董事会的监督来自股东大会,其控制力是内生的;而在三资企业,情况发生了变化,对董事会的控制力主要来自外部即母公司,其次才是企业内部董事之间的博弈。董事会发挥作用十分有限,独资企业中有不少是为了应付中国《独资企业法》而设立的,实际上是一种“摆设”和“花瓶”。真正的权力中心是母公司(集团公司)的董事会(可以称之为外部董事会),由它来决定子公司的重大决策,比如,增资、行业扩展、高层管理人员的任免等等。合资企业虽然设立董事会的情况非常普遍,董事会能够独立发挥一些作用。但这种作用的发挥仍然受制于母公司,完全是代表各自母公司的意图。
2. 对经理人员的直接控制。母公司对子公司实行控制的最有效的途径之一就是通过经理选聘机制直接任命总经理,无论是独资企业还是合资企业外方总经理都是由其国内的母公司直接任命的。这里分两种情况:如果母公司是上市公司,总经理由母公司的董事会直接任命;如果母公司属于非上市公司,总经理由母公司的总经理直接任命。无论是通过哪种方式任命,总经理的选聘都是十分严格的。即使母公司属于家族企业,总经理的选聘在很大程度上带有感情色彩和私交成分,总经理也是经过长时间的考察才得以最终被确认的。比如,后面要谈到的德国在华独资企业SEW的情况就是如此。总经理一旦被确定,一方面被授予比较充分的权利,并有权任命公司的副总经理及部门经理;另一方面也赋予总经理职责,体现了权利和义务对等的原则。总经理如果在一定时间不能使公司获得长足的发展或是未能打开预期的经营局面,就会被母公司撤职。一般情况下,总经理3年一轮换,以防止经营管理的僵化和特权,保证企业有新鲜的“血液”和活力,而且易于控制。当然也不排除一些企业总经理能够长时间地担任职务。比如,日本天富软管公司总经理小崛龙夫,20世纪80年代中期就来到中国,在公司设在天津开发区的子公司担任经理,直到2002年才正式离任,退休回国。这种情况比较少见。合资企业的中方总经理(常担任公司的副总经理)则由中方投资公司按照国有企业干部任命方式委派,但也必须经外方总经理认可。经理的选聘机制是国外企业治理机制的关键,母公司正是凭借这一机制实施对子公司强有力的外部控制。
3. 母公司对子公司的业绩评价。跨国公司的一个最具挑战性的问题就是对其子公司进行绩效管理,为此,公司既需要一个有效的制度来管理其全球子公司的绩效,又需要一个不给子公司增加麻烦的报告程序。跨国公司对子公司业绩的评估直接影响到对子公司总裁的评估及其成就的取得。目标是绩效评估的标准,包括硬目标、软目标和情景目标。所谓硬目标是指客观的、可用数量来表示的,而且可以直接测量的,比如投资回报率、市场份额等;软目标是指以关系或特性为基础,比如说领导风格或人际技巧;情景目标是指绩效发生时的情景结果。ECA国际公司的咨询师艾伦·切斯特斯(Alan Chesters)提出,必须对驻外人员实行比国内任职更为严格的绩效评估,而且这些评估必须考虑外派成本和价值[6]。
(二)经理激励监督机制及道德约束
委托—代理理论最主要是要解决代理人的激励和监督问题,所以委托—代理理论又可称为激励理论。跨国公司对在华经理人员的激励监督以投资国不同而有所区别。为了表述的方便,这里主要区分外方经理人员与中方经理人员两大类。至于外方经理人员之间的一些差别将在后面的论述中涉及。跨国公司对在华经理人员的激励偏向一种强激励的方式。外方经理人员的基本薪金常常是高额薪金。据笔者的初步调查,在华三资企业的总经理年薪一般在10万美元~30万美元之间。如果经理业绩突出,还常常有目标奖励,根据公司发展前景,经理还可以拥有股票期权,业绩突出的经理人员很快能获得职务升迁,回母公司担任较高的职务。此外,经理人员还享有比较可观的在职消费等等。这些外派的经理人员与其国内的待遇比较基本相当,有的甚至高出许多。毫无疑问,这些优厚的回报可以在很大程度上避免经理人员的短期行为,防范其道德风险。高薪养廉起到了很好的作用,因为,再胆大的经理准备冒险时也要考虑自己的得失。但是,由于总体的收入水平、物价、消费水平比较低,因而高薪的外方经理却具有了比较优势,其相对待遇往往要高于国内。由此看出外方经理人员激励是比较充分的,有利于调动经理的积极性,而且从前面的实证分析也能看出,它能有效地保证子公司的经营目标与母公司的总体目标取得一致,从而实现母公司既定的战略意图。
合资企业中方经理人员在合资企业内可以享受到与外方同级别一样的基本工资部分待遇。比如,同是公司的副总经理,待遇也一样。不同的是,这份待遇最终并不能全部为中方人员所有。因为中方经理人员的收入首先要划拨到中方母公司的账上,然后由母公司进行第二次分配。经理人员最终收入只是比母公司同级别人员待遇稍高,而与外方经理人员相比,差距较大。
(三)母公司对子公司的财务审计机制
财务审计被认为是外部治理机制中最直接和最有效的机制。任何一家跨国公司都十分注重对国外企业的财务审计,以此来加强监督。不同国家的财务审计体系是不同的。比如,美国的公司大部分建立了内外审计两套体系。内部审计一般由下设的审计委员会来承担,成员主要由独立董事组成,其职责大致为:审阅财务报表、监督内部控制系统操作的有效性、定期会晤外部审计师、讨论审计程序及重大问题、确保公司政策符合有关及专业守则、审阅董事酬金及审计师酬金的合理性问题。外部审计体系主要是指会计师事务所。
从实践来看,这两种审计体系都可能出现问题。不管是内部审计还是外部审计,都很难保证审计的独立性。内部审计委员会由于其成员大多数由已经退休的管理人员担任,往往与管理层有良好的关系,独立性比较差,很难或者说是不愿去发现财务报表中出现的问题。外部审计师事务所尽管独立于被审计公司,但由于咨询与审计业务没有完全分开,关系过于亲密,导致缺乏独立性结构,这样外部审计机构与客户就有可能“合谋”而相互勾结起来。比如,外部审计机构如果收取了被审计公司的巨额咨询服务费,那么,其就很难如实发表审计意见,披露被审计公司财务报表的不真实性。据统计,五大会计师事务所收入的50%以上来自对受聘公司的、投资咨询业务,只有小部分是审计收入。
TNC在华投资企业的审计情况在独资和合资中是不同的。独资企业审计由其母公司审计委员会及母公司聘请的专业审计事务所分别进行审计。审计结果分别报送母公司和当地政府有关部门。跨国公司不能允许子公司在财务管理方面自主,而对子公司加以控制。这样,任何子公司所记录的财务结果并不能总是正确反映对公司整体所取得成绩的贡献。有的投资企业利用这一机会制造两本账单,内容有较大区别,报送母公司的账本一般能保证内容真实可靠,而报送当地政府的报表掺杂“水分”,其目的是逃税。
在合资企业中一般也有两套审计系统,但与母公司相比,有了很大的区别,表现在它的两套审计都是来自外部,一是来自母公司的审计,一般由母公司聘请的审计师事务所来完成,这与独资企业的审计情况差不多。母公司每年都要聘请国际知名的会计师事务所不定期地对在华子公司的财务情况进行审计,以避免子公司做假账和虚报行为。二是来自所在区域的当地政府。当地政府审计是为了防止中方投资企业的资产流失。为了应对这两种审计,合资企业往往是报送两份数据不同的财务报表,一份是企业每月需向母公司报送的财务报表,另一份是向当地政府审计部门和税收部门报送的财务报表。
规模比较大的三资企业还有母公司指派的常驻财务总监,其职务相当于副总经理或仅次于总经理,由母公司任命,与三资企业没有直接的人事关系。
(四)利害相关者治理
利害相关者治理包括债权人、员工、顾客和当地政府等等。由于独资企业和合资企业都是非上市公司和股份公司,其资本来源与中国资本市场也没有关联,因此,它们的利害相关者不包括债权人。至于员工,在前面论及内部治理机制的时候已经提及到,在治理方面起到的作用也很微弱。在上述几个因素中,顾客和当地政府所起的作用比较大。三资企业往往把自己的顾客当作“上帝”,顾客反馈的意见对公司经营层十分重要。顾客对公司的服务质量及服务态度的反馈可能会对公司有关经理人员的职位产生影响,从而可以约束这些人员的行为,促使其不断规范自己的行为,努力提高服务质量和水平。三资企业基本上建立了比较好的服务体系,比如,摩托罗拉(中国)有限公司的TCS(Total customer satisfaction)。天津三星电子有限公司的“三心”服务,即“称心、舒心、放心”,以“亲切、快速、准确”的工作作风,为中国大陆的三星电子产品提供了完善的服务保障。该公司在中国设立了300多家维修中心,每过一段时间,由管理人员对每个维修中心进行业务评估,凡是达不到三星要求的维修中心,一律取消其授权资格。截至目前,公司已淘汰了数十家维修中心,从服务最重要环节——服务中心上保证了服务质量。
三、公司治理主体行为的博弈分析
公司治理主体(也可以理解为公司的有关行为人)一般是指债权人、内部职工、供应商、消费者、政府和社区居民等等。依据跨国公司在华投资企业的情况,笔者把公司治理主体特定在母公司董事会(董事长)或者总经理与子公司的总经理博弈(假设无论是董事长还是总经理都是代表母公司利益,因此可简称为母子公司总经理博弈)、母公司董事会之间的博弈、总经理与工会主席之间的博弈以及合资企业中外双方经理人员的博弈等等。
(一)母子公司总经理博弈
在外方,子公司总经理常常是母公司总经理任命,而在中方是通过上级组织部门任命,但是总经理的推荐无疑起到了关键性的作用。尽管子公司总经理是母公司总经理任命或是推荐的,双方之间仍存在着博弈。
在外方,子公司总经理虽然也会以“将在外君命有所不受”而损害母公司的利益。但是,这种情况比较少,因为这对子公司总经理来说并不是最优选择,如果被发现,其所有的高额待遇、在职消费乃至回国后的提拔机会都将被剥夺殆尽。因此,对外方子公司总经理来说,服从母公司总经理命令,努力开拓子公司经营是最优选择,这样做不但会享有既有的待遇,还可能得到提升的机会。
在中方,尽管子公司总经理是由母公司总经理推荐得以提拔的,但是一旦上来了,再下去就不是母公司总经理单方面做得了主的,还必须经过上级主管部门的批准,程序比较繁琐。这样,从利益最大化角度考虑,其选择与外方总经理合谋效益最大,一是可以得到比较高的薪水和额外收入,二是被发现的可能性很小,会得到外方总经理的庇护。而如果与母公司总经理合作,一是收入只能拿固定工资,二是获得升迁的机会很少,三是还可能因与外方总经理斗争而遭到抛弃。中方母公司需要提防的是子公司总经理与外方总经理之间的合谋。
(二)合资企业双方母公司董事会博弈
母公司董事会是子公司的决策机构。他们之间的博弈主要是前期的一些讨价还价,通过谈判确定游戏规则。一旦规则达成后,他们也就基本上退出了博弈,一些具体事务都交给子公司中的代理人办理,从此开始转入子公司总经理之间的博弈了。
(三)合资企业双方总经理博弈
从理论上说,合资企业中外双方经理人员都应该是各为其主,尽力代表母公司的利益,但是,目前中方经理人员的待遇与外方差距较大,利益趋动会改变理论上的均衡点。另外,从信息对称角度看,中方也不占优。因为,中方经理往往是副职,对公司经营情况的了解度不如外方经理,还有在能力、经历等方面与外方经理人员也有一定的差距,因此,中方经理人员在博弈过程中往往是居于弱势。
(四)总经理与工会主席之间的博弈
总经理可能会损害职工的利益,工会主席要维护职工的利益,于是双方就存在博弈。工会主席一般是由副总经理或是部门经理(一般情况下是人事部门经理)兼任,职务比总经理低,而且不能参加董事会。从利益选择角度看,工会主席会选择与总经理“合谋”,其好处在于会得到重用,能保住自己的职位和“饭碗”,还能得到工会的一些经费。而如果与外方总经理“斗争”,可能会被闲置,或者被总经理开除,这样,即使上级工会组织再让公司给予安排也较困难。综合比较,工会主席会选择合谋。当然,个别情况下总经理也会做出一定的让步,如果某件事情足以让公司受损的话,这时工会主席也会占优。
四、结论
跨国公司在华投资企业初步形成了一套治理机制,包括内部治理机制和外部治理机制,尽管不完善,比如,缺少股东大会以及资本市场的制约等等,由于其母公司有着比较完善的公司治理机制,在一定程度上弥补了这些缺陷和不足,这些企业仍然能取得比较好的治理绩效,公司内部并没有出现制约失控和“内部人控制”现象。不过,由于外方在资本和技术上的优势,在这些公司的治理机制运行中形成了倾向于或有利于外方的博弈均衡。
一般而言,公司治理包括公司治理结构和公司治理机制两大部分。从最基本的概念上看,“结构”和“机制”是有区别的。“结构”是指事物各个组成部分的搭配和排列,强调的是事物包括哪些构件以及各个构件的不同地位和不同作用。而“机制”是指事物各个组成部分之间的相互作用的过程和方式,强调的是相互之间的制约过程。结构往往需要依靠一定的机制才能产生互动和绩效,相同的结构有时候并不一定能产生相同的机制。从这个意义上说,治理结构往往可以“克隆”,但治理机制是不轻易被“克隆”的,甚至模仿起来都十分困难。这就不难解释为什么中国有很多企业按照国外的某种公司治理结构改制了,却迟迟收不到治理绩效。显然,建立治理机制的任务更为艰巨。换一个角度来看,治理机制也需要治理结构作为平台,治理机制发挥作用的大小在很大程度上也依赖于这个平台的高度。但总的来看,公司治理机制无疑是“灵魂”,而治理结构只是一个“壳”而已。因此,中国企业在借鉴我们身边的这些企业(跨国公司在华投资企业)的公司治理时,尤其要认真研究其公司治理机制,找到可以为我们借鉴和的部分来构造自己企业公司治理的“灵魂”,最终形成有效的公司治理体系。
[参考]
[1]Keasey.K,Thompson,S.&M.Wright.Corporate Government Economic,Management and Financial Issues[M].London:Oxford University Press,1997.58.
[2]【美】J·弗雷德·威斯通,S.郑光,苏珊.E·侯格.兼并、重组与公司控制[M].唐旭,等译.北京:出版社,1998.
[3]周新军.跨国公司在华企业治理结构调查[J].经济理论与经济管理,2003,(4).
[4]史莲喜,穆福田.撞击与融合——天津开发区三资企业文化调查[M].北京:中共中央党校出版社,1996.
[5]周新军.打造CCO:企业文化的机制革命——中国企业CCO现象透视[J].企业,2005,(5).
[6]赵曙明,彼得.J·道林,丹尼斯.E·韦尔奇.跨国公司人力资源管理[M].北京:中国人民大学出版社,2001.











