天猫更改食品大类入驻资质标准 已经生效
来源:岁月联盟
时间:2013-05-19
5月17日消息,唯品秀获悉,天猫发布公告称,将调整《天猫2013年度招商标准》中的“《天猫2013年度招商资质细则》”,主要包括微调 “食品”大类的入驻资质标准与卖场型旗舰店的入驻资质标准。5月16日起开始生效。
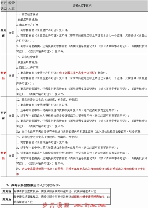
修改细则后,在天猫经营食品的旗舰店,生产商若持有《全国工业产品生产许可证》,也可作为有效证件。
据唯品秀网站有关人员了解,天猫在进出口食品安全方面增加了把关措施。修改后的细则,在进出口食品方面,要求生产商提供同一批次(合同号)的报关单和商品出入境检验检疫合格证明或出入境检验检疫卫生证书。
在修改之前,进口食品商家只需自行保存每批进口货物的报关单和卫生证书(出入境检验检疫合格证明)以备核查。
修改内容如下图:

(内容来自:唯品秀http://www.vpshow.com/)











