创建网站内部链接建设策略
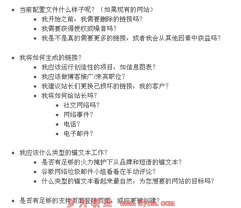
创建一个坚实的战略应该是任何链接建设活动的出发点,不具有在当前的环境会是这样运行就进入了雷区,它限制了你的成功的生存!之前不管制定任何策略,你需要问自己以下问题,如:

链接布局
如何链接的位置一些改变的意见,早在2010年,我暗示页脚链接仍然有某种价值,因为放置在页脚和侧边栏甚至可能会导致弊大于利可以让你被过滤的关键词。
最安全的形式链接建设是获得从内容的链接,如果你能得到内容第一段内就插入关键词链接甚至更好,但记得要保持读法自然。
Nofollow属性
两年前,我对每一个网站应该如何nofollow的链接,并有一个很好的组合,而这仍然是正确的,我已经被问了无数次,比例是怎样工作时,我用一个链接活动。
事实是,有没有数字,但我可以给你什么,你能做的就是nofollow的平均主场迎战的dofollow比率为顶级排名的网站,不理会垃圾邮件,而这样做,因为这些网站会最终数量膨胀。
品牌链接
我仍然认为,谷歌有自己的权威和信任度量归因于谷歌的PageRank算法,如果没有这个,然后反馈到排名算法的一些子程序。考虑到这一点是非常重要的,品牌不仅是你的网页,但在您的整个网站的登陆页面的链接。
关键字锚文本
多年来,每一个SEO已经建立了公平份额丰富的锚文本链接,可悲的是,这不是一个可行的策略,因为谷歌推出了自动化的关键字筛选更应如此。锚文本配置文件是由垃圾邮件团队甚至是人工审查。
着陆页分布
在策略创建阶段,确保你明确的音量设置为每一个登陆页面的某个特定部分的网站不会成为加权,这可能是一个很难解决的问题有针对性地确保。如果你担心成交量的链接进入页面,最好的选择是创建额外的支持页面的每个区域,并利用这些传播出去的负载。
内容的质量和相关性
随着谷歌的非自然链接检测得到更好,更好惩罚低质量的内容,我可以不强调不仅把内容生成努力是多么的重要,但质量检查现有的内容在网站上发表文章之前。你想的最后一件事是你刚才用了一个小时左右后写入受到处罚,后有没有用户或搜索引擎找到相关网站的价值,。
写作内容时,尽量保持最终用户心中。你不仅要链接,提高排名,但发送流量以及内锚文本链接或之前没有过于集中销售,提供一个微妙的行动号召。此外,保持内容不仅为您的客户的网站的主题,但你的客户用户体验更好。文章由宇晖http://www.yimuu.com/编辑,转载请注明来源。











