战略联盟内企业组织学习绩效的影响因素分析
摘要:知识已经成为持续竞争优势源泉,进行联盟内组织学习以获取战略性知识已成为其组建战略联盟的重要目的。文章认为,企业的吸收能力、学习意图以及联盟双方的知识基础、文化适应性、相互信任的程度、知识的性质以及联盟的结构和沟通机制是影响战略联盟内组织学习绩效的关键因素。
关键词:战略联盟;组织学习;绩效;吸收能力;信任
在企业资源基础论和能力基础论研究的基础上,Grant(1996)提出企业的知识基础论。知识基础论认为知识以及创造和运用这些知识的能力是企业获得持续竞争优势的根源。传统的组织学习理论认为企业知识积累的途径有两个:一是从企业内部现有知识中培育并创造出新的能力;二是通过各种渠道汲取外部知识。战略联盟这一被称为“二十世纪二十年代以来的最伟大的组织创新”为企业汲取外部知识创造了条件。Hamel(1991)指出,战略联盟为组织学习和能力创新提供了一个理想的平台,它不仅能为企业带来显性知识,也为企业获得更加重要的隐性知识提供了条件和可能。联盟内企业组织学习及管理是目前战略联盟研究中的一个核心问题,本文拟对影响战略联盟中组织学习绩效的因素进行分析。
一、 战略联盟中的组织学习
从战略联盟的看,早期的战略联盟以共享市场和资源、分担风险、降低成本为战略目标,而现在则以开发新技术、控制产业的行业标准和维护市场实力为目标。相比早期的战略联盟,现阶段的战略联盟以知识的双向和多向流动为特征,也更加注重学习效果和知识的创新。在这种背景下,传统的以资源互补和风险共担的战略联盟已经向知识型战略联盟转变。在西方学者的研究中,这种联盟被称为“学习型联盟”(Learning Alliance)。Grant & Baden—fuller(1995)就认为,通过学习型联盟,企业能加快自身能力发展并减少技术不确定性的风险,并且可以获得和利用合作伙伴的知识。从知识的角度分析联盟的动机和内容,学习型战略联盟实质是指参盟企业通过战略联盟的方式共同创建新的知识和进行知识的转移。这种基于组织学习的战略联盟从组织学习的角度入手,强调组织学习与联盟绩效的相关性,把组织学习看成战略联盟运作的主要内容和根本目标。
从组织学习的角度来说,Argyris(1996)认为企业获取外部知识主要有三种方式:被动学习(Passive Learning)、主动学习(Active Learning)和互动学习(Mutual Learning)。其中被动学习和主动学习对企业持续竞争优势的贡献有限,因为它们主要为企业带来显性知识,而内嵌于组织中的隐性知识才是企业持续竞争优势的根本原因。Hamel(1991)指出,联盟中企业组织学习的主要目标就是吸收合作伙伴的隐性知识。Argyris(1996)认为,获得外部隐性知识的最好的方法就是互动学习。所谓互动学习则要求学习者与被学习者都参与到知识转移的过程当中,通过“干中学”和“用中学”进行企业多层次的交流,从而促进隐性知识的扩散。特别地,Inkpen(1998)把通过战略联盟创建和转移的知识称为“联盟知识”,这种知识不通过战略联盟就无法创建和转移。根据这一观点,企业要获得“联盟知识”,唯一途径就是建立战略联盟并进行互动学习。由此可见联盟中企业组织学习的重要性。
从以上分析可以看出,战略联盟为组织的互动学习提供了一种机制。具有不同核心竞争力的企业结成战略联盟以后,联盟内的成员不仅将获得显性知识还将获得隐性知识。与企业知识载体的个体、群体和组织三个层次相对应,企业通过战略联盟进行学习也体现为三个层次:个人学习、群体学习和组织学习。相对而言,个人知识和群体知识较容易吸收和转化,但组织知识由于其隐含性的特点很难转移或复制,但它对企业所起的作用是根本性的,组织学习将比个人学习和群体学习更具战略意义。因此,随着战略联盟被越来越多的企业所采用,联盟内组织学习的绩效将会越来越受到重视。
基于联盟中企业组织学习的过程,影响战略联盟中组织学习绩效的因素源自三个方面:联盟中企业(学习企业和被学习企业)、知识和作为学习平台的企业联盟,下文拟对这三方面的因素进行分析。
二、 联盟内企业与组织学习绩效
企业是战略联盟内部组织学习行为的主体。组织学习的发起、组织、所采取的学习策略归根到底都是由企业自身决定的。企业在组织学习过程中是否有效率在于它自身的知识水平和所采取的学习策略。对于企业自身来说,影响其在战略联盟组织学习绩效的因素主要有两个方面:学习意图和学习的能力。
学习意图就是联盟中的企业将战略联盟视为学习机会的倾向。Hamel(1991)认为,在竞争性学习中,合作一方吸收和内化另一方知识和技术的意图是影响学习进程的关键因素,学习意图越强烈的企业越有可能在学习竞赛(Learning Race)中获胜。Hamel关于“学习竞赛”的观点强调了学习意图对于学习绩效的影响值得企业重视。资源依赖观的战略联盟成因论认为,联盟之所以成立是因为联盟中各企业的资源是互补的,因此对联盟中某企业来说,其他企业所拥有的资源对它们来说是有价值的,而企业学习的意图则建立在对于合作伙伴拥有的资源评价的基础之上。不同的企业通过战略联盟获取伙伴知识的目的是不同的。葛京(2004)认为学习的目的可以分为两类,即资源的获取和能力的提升。相比资源获取这一个目的,能力的提升具有将合作伙伴知识内化的倾向,因而更加有可能全面提升企业的竞争力。在联盟中以能力的提升为组织学习目的的企业具有强烈的系统化学习倾向。因此,树立能力提升的目的将会给企业学习绩效的提升带来更大的推动力。
学习的能力在很大程度上是企业的吸收能力(Absorptive Capacity)。根据Cohen & Levinthal(1990)的定义,吸收能力是企业认识、评价、接受和消化外部知识并使之商业化的能力。吸收能力包括四方而的内容:企业识别和获取外部知识的能力,分析、处理和理解的能力,将知识进行提炼和转化成企业能够运用的形式的能力,合理运用知识的能力。这四方而能力的整合决定了企业吸收能力的强弱,而且这种能力要通过自身的研发和知识积累才能够实现,并非与生俱来。Cohen & Levinthal(1990)认为,企业要想成功利用外部的技术知识就必须要具备吸收能力。Lane & Lubatkin(1998)指出,联盟通常使参盟企业接近并获得合作伙伴隐性知识的机会,而企业拥有足够强大的吸收能力则是把握住这一机会的前提。联盟中如果合作伙伴拥有的知识或者资源对于某企业来说是战略性的,在获得它们后将从根本上改善企业的竞争地位,但此时如果企业没有足够的吸收能力来获取并吸收它们,就从根本上决定了企业组织学习的低绩效。
因此,增强吸收能力是提高联盟内组织学习绩效根本途径。企业的吸收能力具有路径依赖性,而这是由它过去的生产、营销、研发等活动所积累的经验和知识决定的。这要求企业具备一定的知识存量以便更好地吸收和利用联盟合作伙伴的技术和知识。其次,组织需要在内部建立广泛的知识交流和沟通,以便为组织成员之间的知识交流提供强有力的平台,这有助于企业从组织外部获取知识然后通过这一网络在组织内传播从而构成组织知识,进而成为组织学习的知识基础。
战略联盟内企业的合作伙伴对学习企业而言承担的是“老师”的角色,它拥有可能为学习企业带来竞争优势的资源和知识。因此,合作企业的行为同样影响着学习企业的学习绩效。首先,联盟内企业的知识基础的相似性决定着学习企业的学习绩效。如果学习企业想要在组织学习中具有高的绩效,那么它拥有的知识基础应该与合作伙伴的知识基础具有某种程度的相似性。Lane & Lubatkin(1998)认为,如果两企业拥有共同的知识背景,那么联盟中所进行的组织学习将会更加成功。在此看来,与竞争者结盟将会更有利于组织学习,因为他们在大多数情况下拥有共同的知识背景。如果缺少这种共同的知识背景,学习企业就缺少将合作伙伴知识内化的能力。在两者之间的存在巨大差异的情况下,Inkpen(1998)认为企业可能拥有巨大的学习潜力,但是要创造学习关系(Learning Connections)则会困难重重。
其次,学习与被学习企业之间的文化适应性(Culture Fitness)也是影响联盟内企业组织学习绩效的重要因素。Bell & Pennings(1996)认为联盟中存在着组织学习的文化壁垒(Culture Barriers)。特别是在国际战略联盟中,合作伙伴之间的文化距离越大,战略联盟之间进行互动学习就会越困难。Inkpen(1998)认为联盟的企业之间管理文化的的一致性也是组织学习绩效的重要影响因素。
第三,联盟企业之间的相互信任程度也影响着企业在联盟内组织学习的绩效。已有大量研究战略联盟中的信任问题,认为这样一种信任实际上是战略联盟的关系资本(Relational Capital)。如果联盟内企业缺乏信任,在联盟中的学习将会出现大量机会主义行为。Hamel(1991)认为,联盟内可能会出现“学习竞赛”,即某企业在首先获得伙伴知识和能力之后可能提前解散联盟。或者如果联盟内缺乏信任,联盟企业就会争相采取对自身隐性知识的保护措施,从而阻碍了隐性知识的扩散。Inkpen(1998)认为,在联盟成立之初,合作伙伴可能因为缺乏信任而发生摩擦,如果双方之间没有合作经历就更会如此。随着联盟关系的发展,信任的逐渐增强和相互理解的深入,企业将会减少对知识保护的措施,从而有利于联盟内企业的学习。
知识的隐含性是限制知识可获取性的重要因素。由前面的分析可知,隐性知识而不是显性知识才对持续竞争优势起基础作用,而隐性知识由于其本身的原因很难在联盟中扩散和分享。它深嵌于组织当中,具有系统性、因果模糊性、路径依赖性和社会复杂性的特征,甚至拥有它们的企业都很难将他们准确表达,更不用说联盟中的其他企业。在战略联盟内部的组织学习过程当中,知识作为这一过程的客体是客观存在的,它的隐性特征无法改变,因此,它对企业组织学习的绩效造成的影响是很明显的,它构成联盟内知识转移的第一道障碍(Mowery,1996)。
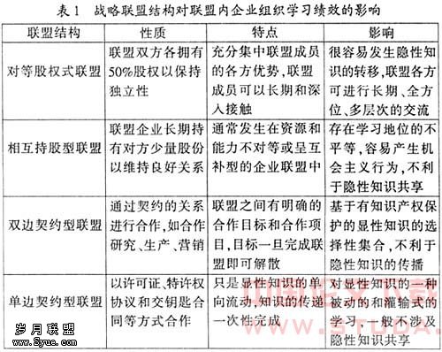
战略联盟作为组织学习的平台,对组织学习绩效的影响主要表现在两方面:战略联盟的结构和沟通机制。我们把不同的战略联盟的结构的特征及对联盟内企业组织学习的影响归纳为表1。
从表中看出,不同的联盟结构会导致联盟内知识扩散机制和效果不同,从而影响联盟内企业组织学习的绩效。因此,不同的联盟结构要求企业采取不同的学习策略,联盟的结构应是企业采取组织学习策略要考虑重要因素。
战略联盟自身的沟通机制是否健全同样是影响组织联盟内学习绩效的重要因素。战略联盟自成立伊始就应该本着相互信任的原则建立一种多层次、全方位的沟通机制,形成一种沟通的良性循环。如果一开始就是抱着攫取合作伙伴核心资源和知识的目的,一旦被合作伙伴发觉,合作伙伴往往会采取对等的措施,从而陷入一种“囚徒困境”。Parkhe(1993)从博弈论的角度研究了战略联盟的不稳定性,认为联盟沟通机制的建立是走出“囚徒困境”的最好方法。这种沟通机制可以以设立一个关系委员会或者采取管理高层定期协商的形式来指导联盟之间的合作和学习。这种类型的沟通机制一旦建立起来就可能会产生关系资本,进而创造关系“租”(Relational Rents),给战略联盟内部组织学习带来正面的影响。
四、 结束语
企业战略联盟越来越受到企业欢迎并已经成为一种非常普遍的现象(Gulati,1998)。越来越多的企业通过组成“学习型联盟”,共享双方的知识并共同参与研发活动,因此提升联盟内组织学习的绩效成为联盟企业要解决的一个核心问题。本文分析了影响战略联盟内组织学习绩效的有关因素(其要点归纳为表2)。联盟内企业在组织学习的过程中,可能会遇到各种各样的问题,企业应结合自身情况查找导致学习低绩效的原因,采取针对性的改善和提升对策。
:
1.Andrew,.c.Inkpen..Learning and knowledge acquisition through international strategic alliaces.The Academy of Management Executive,1998:69-79.
2.Andrew,c.Inkpen..A note on the dynamics of learning alliance:Competition, cooperation, and relative scope.Strategic Management Journal,2000:775-780.
3.Argyris,C.,Schon.D.A.Organizational LearningⅡ,1996,Published by Addison—Wesley.
4.David,C.Mowery.,Joanne,E.Oxley,Brian,S.Silverman..Strategic Alliances and Inter—firm Knowledge Transfer.Strategic Management Journal,1996:77-91.
5.Grant.R.Robert..Toward a knowledge—based theory of the firm.Strategic Management Journal,1996:109-122.
6.Marianna,Makri..Exploring the dynamics of learning alliances.The academy of Management Executive,1999:113-115.
7.Peter.J.Lane.,Michael.Lubatkin..Relative Absorptive Capacity and Interorganizational learning.Strategic ManagementJournal,1998:461-477.
8.Phillip,H.Phan..Theodore Peridis.,Knowledge creation in strategic alliances:Another look at organizational learning.Asia Pacific Journal of Management,2000:201-216.
9.Parise,s.,J.C.Henderson..Knowledge resource exchange in strategic alliance.IBM systems Journal,2001:908-925.
10.R.Duane.Ireland..Michael.a.Hitt.,Deepa.Vaidyanath..Alliance Management as a source of competitive advantange.Journal of Management,2002:413-446.
11.葛京.战略联盟中组织学习效果的影响因素及对策分析.学与科学技术管理,2004,(3):136-140.
12.吴海滨,李垣,谢恩.学习型联盟中R&D方式与最优投资水平分析—吸收能力的观点.管理科学,2004,12(1):117-121.











