商业银行个人信贷信用评分模型的构建与应用
关键词:住房贷款信用评分模型;专家判断法;定量模型法
一、引言与回顾
从的视角来看,我国银行业最初是以对公业务为主,其特点是机构客户数量较少、资金规模大、参与的银行业务人员也较少。然而,面对经济全球化和金融国际化的激烈竞争,特别是随着外资银行的不断进人,极大地加剧了银行产品和服务竞争的白热化。因此,对私业务,即个人信贷业务这一发达国家银行的重要基础业务和利润支柱将成为我国商业银行今后发展的重点领域。个人信贷业务,例如房贷、车贷、信用卡消费及其他个人消费贷款,其特点是单笔业务的资金规模小、业务复杂且数量大,因此如继续沿用传统的人工审批方法,则必将占用银行大量的业务人员,增加成本,降低效率,从而影响银行竞争力,同时也不符合全球银行业的发展趋势。
在国外已经发展了50年的信用评分是以机技术为核心的,以取代人力为特征的大规模自动化处理方法,是发达国家普遍采用的能够有效控制风险、降低业务人员数量、极大提高审批效率的商业银行革命性措施之一。因此,构建个人信贷信用评分模型对银行开展个人消费信贷业务有重要作用。
最初的信用评分是由评级人员依个人经验进行主观评价,之后发展到3C评价(品德、能力、担保)和5C评价(品行、能力、资金、条件和抵押担保)。这些多数是主观、定性的评价方法。为了降低信用评分中的主观因素,越来越多的定量评估方法被采用。这些方法主要包括:判别分析、Logistic回归模型、线性规划法、神经法和分类决策树法。
银行常常采用某种统计方法建立个人信用评分模型,至于具体采用何种方法则取决于不同方法对不同问题的预测精度以及建模人员的知识及偏好。线性判别分析是第一个用于信用评分模型的简单参数回归模型,而Logistic回归方法则是信用评分的一种常用方法,在预测二分性结果上,Logistic是一种准确性最高的技术。此外,其他的一些学者将一些非参数统计模型,如K—近邻判别、分类树应用于信用评分。
近年来在信用评分领域也开始尝试引入神经网络方法,Desai等和West等人都使用神经网络技术来构造个人信用评分模型。通过实证分析,他们验证了在各种变量间呈现复杂的非线性关系的情况下,神经网络技术所具有的明显优势(Desai,1996;West,2000)。
分类树是一种由计算机实现,基于统计理论的非参数识别方法。分类树把贷款申请者进行不断的分类,尽量使每一类申请者都具有相似的违约风险,并且与其他类别贷款申请者的违约风险明显不同(石庆焱,2004),分类树方法充分利用先验信息处理数据间的非同质关系,可有效地对数据进行分类。该方法虽简单,但具有很高的分类精确度和分类效率,适合于样本数据量较大的情况。
尽管许多银行通常会采用不同的技术方法来建立个人信用评分模型,但是在实际信贷决策中将不同的模型结合起来使用也是一种常用的方法,这样做的目的往往是为了节省成本。例如,信贷机构利用贷款人申请表中的数据建立个人信用评分模型,若这一模型有助于对申请人做出批准与否的贷款决定,就可以仅利用该模型;反之,则还需使用外部信用评分机构的评分结果对其进行评价(Thomas,2002)。
在个人住房贷款的决策中,许多银行都按“贷款—收入比”事先对客户进行分类而过滤掉一批申请人,然后在此基础上再利用信用评分模型进行评分。摩根大通在个人住房贷款行为评分模型中,则将外部信用评分机构的评分作为 Logistic回归模型的解释变量之一,以提高模型的预测精度(Mogern,2002)。
关于将不同的评分模型综合起来使用,目前在学术文献中积累的资料还不多,其中较有影响的是:Zhu,Belling和Overstreet(1999)考察了一组汽车贷款样本的组合评分问题,他们利用这组样本的申请信息建立了一个评分模型,并从外部信用评分机构取得了这些客户的外部信用评分,然后构造了一个组合评分模型,研究结果表明,如果组合系数设置得好,组合模型的评分就有可能优于单个模型的评分。Tian等(2002)则提出了一种“两阶段混合神经网络判别方法”,其做法是先利用线性判别分析方法挑选出对区分“好”“坏”客户有显著影响的特征变量,建立评分模型,将这些显著性特征变量作为神经网络模型的输入单元,并将判别分析所得到的对各样本的评分也作为输入单元之一,然后建立神经网络模型。他们认为,这样的模型克服了单纯使用神经网络模型的一些缺陷,如可以挑选出有显著意义的特征变量,从而简化了模型的结构;可以更好地给出神经网络的初始解从而缩短神经网络训练时间;还可以提高预测的精度等。
从我国银行业的实践来看,信用评分模型的应用还处于初级阶段。由于缺乏有效的历史数据的缘故(某些银行通过其所建立的数据库收集了部分历史数据,但数据的质量较差),我国商业银行普遍没有建立起定量信用评分的模型,大多数银行只是根据自身情况建立了基于专家判断法的信用评分模型,但由于此模型的预测能力没有经过系统的验证,导致这些模型在实际业务中的应用实效大打折扣。目前,各商业银行对个人信贷信用风险的评估主要还是依据客户经理和专家的经验判断,因此迫切需要构建适当的信用评分模型。
二、信用评分模型整体框架的构建及其对个人住房贷款的应用
建立一套信用评分模型的整体分析框架有以下两个方面的重要作用:首先,该框架的建立使得评分模型中所考虑的要素合理化、条理化和清晰化,从而可以以一个全局性的视角来进行模型的具体构建工作;其次,由这一框架所确定的完整备选变量集合也可以为银行有针对性地收集和存储个人信贷数据信息提供有益的指导和帮助。
考虑到信用评分模型的评估对象有客户、产品(住房、汽车贷款等)和账户三类,从我国商业银行的实际需要出发,本文选择了产品水平的信用评分模型作为建模目标,构建了信用评分模型的整体框架(见图1)。信用评分模型在整体框架上综合考虑了借款人和债项两方面因素,其中债项又被划分成贷款方案、贷款投向和风险缓释三个要素,借款人与这三个要素一起构成了整体框架中所考虑的四方面总体要素。对于不同的产品来说,借款人要素保持不变,而贷款方案、贷款投向和风险缓释三要素的具体内容会有所不同,在图l中我们以个人住房贷款为例给出了这三方面要素的具体内容。如果我们将该框架应用于其他信贷产品,如个人汽车贷款和个人消费贷款等,则只需在保持整体框架相对稳定的情况下将这三方面要素的具体内容做相应的修改即可。

在借款人要素中我们考虑了借款人还款能力和还款意愿两方面内容,其中对于前者,以收入充足性和稳定性来度量借款人短期和长期还款能力;对于后者,以名誉度(代表违约的机会成本)和诚信度(代表历史信用记录)来进一步加以度量。在贷款方案中我们考虑了贷款本金、期限及还款方式等一些关键要素。由于对于个人住房贷款来说,作为贷款投向的房产(图1虚线方框中的内容)和用于风险缓释的抵押房产是同一个对象,因此我们没有对此时的贷款投向要素做单独考虑,而是将其合并到风险缓释中统一考虑。在风险缓释要素中我们考虑了房产抵押和其他缓释方式,主要为住房担保公司提供的担保,而对于前者又以保值性(代表抵押的充足性)和必要性来进一步加以度量。
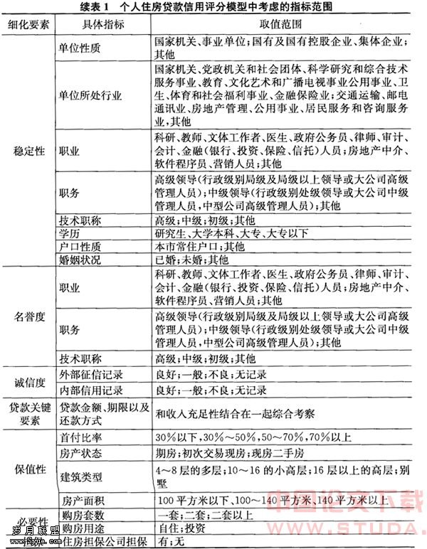
(一)信用评分模型的具体指标。根据图1中信用评分模型的总体要素和细化要素,我们进一步设计了各细化要素中所包含的具体指标,并对各具体指标的取值范围进行了汇总,以便在后面具体构建模型时使用(如表1所示)。

金融,银行-[飞诺网FENO.CN]
1.评分卡模型。该模型可以通过数学表达式
来加以表达,其中:Xi为第i个评估变量的取值,wi为对应的权重,N为评估变量的总个数,Score为最终的得分值(越高越好)。进一步可依据最终的得分值对个人信贷的风险水平进行等级划分,在该模型中Xi,wi都是基于个人信贷专家的经验和主观判断来加以确定的。根据前文所构建的个人住房贷款信用评分模型的分析框架(参见图1),并通过与个人信贷专家的广泛交流,我们最终确定了如图2所示的打分卡权重,其中:以100分为满分,作为第一还款来源的借款人要素占有了最高的权重,为50分;包括住房抵押和担保在内的风险缓释要素作为第二还款来源占有次之的权重,为30分;贷款方案的权重占有剩余的20分,结合表1给出的收入充足性和稳定性、借款名誉度和诚信度等各细化要素的具体指标及其取值,我们就可以基于该评分卡来对个人住房贷款做出信用评分。

2.定量模型
(1)定量模型的构建方法。个人住房贷款信用评分定量模型的整个构建流程可以分为以下几个步骤:
①建立指标体系。即给出个人住房贷款信用评分定量模型的使用指标范围,类似于表1的内容。
②数据收集。即根据“正常贷款”和“不良贷款”的定义,收集包含所有指标在内的个人住房贷款数据样本,此时要考虑到模型的观察期、表现期的要求,其中:观察期是指在建立信用评分模型时,解释变量的历史观测时段;表现期是指建立信用评分模型时,被解释变量或违约纪录的观测时段。对于我们所建立的个人住房贷款信用批准模型来说,其观察期可选为12个月,表现期可选为10~15个月。
③数据清洗。数据清洗是保证模型分析效果的关键性步骤。不同来源的数据对同一个概念有不同的表示方法,在集成多个数据来源时,需要消除数据结构上的这种差异。此外,对于相似或重复记录,需要检测并且合并这些记录,解决这些问题的过程称为数据清洗过程。数据清洗的目的是检测数据中存在的错误和不一致并加以修正,由此提高数据的完整性、正确性和一致性。
④变量筛选。变量筛选的目的是从整个指标体系中选择出最终量化模型所需要使用的一组解释变量,其过程大致为:用所有变量对违约记录进行单变量回归;找出对违约解释能力最强的单个变量,将该变量与每单个剩余变量组合后进行双因素回归;找出对违约解释能力最强的两个变量,将这两个变量再与每单个剩余变量进行三因素回归;找出对违约解释能力最强的三个变量,然后再进行四变量回归,直到所选择的变量个数达到预定的违约解释能力为止,一般来说,最后使用的解释变量个数不超过15个。
⑤模型估计。对于个人住房贷款信用评分模型而言,目前应用最广泛的统计模型是Logistic回归模型,在已知模型解释变量的基础上,应用收集的样本数据对所选择的模型进行参数估计,获得各解释变量的权重系数。
⑥模型验证。模型验证可分为定性和定量两个方面,其中:定性验证主要对模型的解释变量及其权重在意义等方面的合理性进行评估;而定量验证则是通过使用ROC曲线、CAP曲线及其度量指标线下面积AUC、准确率比率AR等,来对个人住房贷款信用评分模型的违约区分能力进行统计检验。
⑦模型使用。利用以上建立的模型对个人住房贷款进行信用评分,进一步可依据的信用评分值对个人住房贷款进行等级划分,如优、良、中、差和违约五个等级,并在此基础上设定不同的风险限额和贷款定价策略。
⑧持续监控。在量化信用评分模型的使用过程中,应该不断地对模型的评估绩效进行持续监控以分析模型是否需要进行调整和优化,例如,在银行客户群发生变化的情况下,我们就应该对所建立的模型进行适当调整。此外,由于所建立的信用批准模型一般是预测贷款批准后10—15个月的违约表现,那么可以将实际情况与预测情况进行对比,计算实际的违约率。通常在国外先进银行中,它们会批准一些信用评分低于最佳截止点的客户得到贷款,以检验在10—15个月内这些客户是否会如预测的那样发生违约。对信用评级量化模型的监控和维护是非常重要的,因为它直接关系到前台营销和后台审批工作,通常每12~18个月会调整一次。
(2)定量模型的现实选择。对于个人住房贷款信用评分模型而言,目前应用最广泛的统计模型是Logistic回归模型,该模型可以通过以下的数学表达式来加以表达:
其中,Xi为第i个解释变量的取值,βi为对应的权重,N为解释变量的总个数。这里的Score为最终得分值,代表了贷款的风险水平,因此该值越低越好,当然我们也可以通过简单的线形变换来将该值转化为贷款的信用得分,此时的信用得分是越高越好,符合使用上的习惯。从理论上讲,对此式所给出的个人住房贷款信用评分 Logistic模型的完整估计需要在大量历史数据的基础上,通过执行解释变量筛选、模型参数估计以及模型验证三个步骤来获得,很显然目前不具备这样的数据基础,因此这里我们通过借鉴一些国外银行在东南亚国家所使用的定量化模型,并结合我国的实际情况,确定了该模型的Xi和wi,如表2所示,其中各变量的具体含义可以参见表1。从表2可以看出,与所建立的评分卡模型相比,该模型只用了为数不多的几个关键解释变量来评估个人住房贷款的信用状况。

根据上面构建的个人住房贷款信用评分卡模型和定量的Logistic回归模型这两个模型,我们可以最终设定所要得到的混合模型(见图3)。在图3中,根据评分卡模型和定量模型的结果划分了四个区域,其中:右上角是两个模型都接受的区域,此时可依据模型的结果直接接受贷款的申请;左下角是两个模型都拒绝的区域,此时可依据模型的结果直接拒绝贷款的申请;左上角和右下角是两个模型结果互相冲突的区域,此时需要审批人员的干预并运用业务规则来做出接受或拒绝贷款申请的决策。从这里的分析可以看出,所构建的混合模型实质上是利用打分卡模型和定量模型两种模型的结果进行相互校验的模型,因而也就同时具备了这两种模型的优点。

三、混合型个人住房贷款信用评分模型的验证
前文我们基于专家判断法和定量模型法建立了个人住房贷款的混合型信用评分模型,接下来的工作是要对该评分模型的预测能力进行验证,以便在实际中得到应用。从理论上看,模型验证方法可分为定性和定量方法两大类,其中:定性方法主要是从理论和经验依据出发,对模型开发中的过程、所使用的方法和所使用数据的质量等方面的正确性和合理性做出定性判断;而定量方法则是基于各种数据、运用统计方法来对模型的预测能力做出定量判断,按照所使用数据来源的不同,定量方法又可分为返回测试和基准测试,前者是将模型预测结果与自身内部得到的实际结果进行比较,后者是在缺乏内部数据的情形下将模型预测结果和相关模型利用外部数据所得到的结果进行比较。
由于历史数据和相关外部数据的缺乏,难以对所构建的信用评分模型做出完整的定量验证,因此,我们在此设计了另一种形式的定性验证方法,即将所构建的信用评分模型应用于已有的个人住房贷款,通过观察已有个人住房贷款信用得分的分布特征来判断该模型结果的合理性。
为此,我们从某股份制商业银行收集了544笔有效的个人住房贷款数据,然后用所构建的个人住房贷款信用评分卡模型和定量模型对这些贷款分别进行评估,最后以直方图的形式来表达所有贷款信用得分的分布(见图4和图5)。从图4和图5可以看出两个模型的评估结果都呈现出一种近似正态的分布,这符合我们的期望,反映了两个模型能够对贷款的风险水平做出明显的区分。
在设定评分卡模型和定量模型的接受临界值为40的情况下(实际使用时要根据各模型的实际表现和银行信用政策来加以具体确定),混合模型对样本贷款的评估结果显示在图6中,对照示意图3可以看出,在大多数情况下评分卡模型和定量模型的评估结果是一致的,此时可直接做出接受或拒绝的信贷决策,只在少数情况下评分卡模型和定量模型的评估结果产生差异,此时需要人工干预来做出决策。

四、与下一步的研究方向
个人信贷信用评分模型的构建是我国银行业紧迫的一项工作,对此本文首先从借款人、贷款方案、贷款投向和风险缓释四个要素出发构建了产品水平的信用评分模型的整体分析框架,并将该分析框架具体应用于个人住房贷款产品,详细分析了该产品信用评分模型应考虑的细化要素和指标;随后,在考虑构建个人住房贷款信用评分模型时,本文结合目前我国商业银行业的现状与所构建模型的可实施性,构建了一个基于专家判断法的评分卡模型和一个基于定量模型法的Logistic回归模型,将这两个模型相结合就构成了我们所设计的个人住房贷款信用评分混合模型;最后,本文还基于某股份制商业银行的样本贷款数据对所建立的模型进行了部分验证工作,该工作显示模型的评估结果是合理的。为更进一步验证本文所构建混合型模型的有效性,我们下一步的研究方向是准备通过加强数据收集工作来对模型的实际预测能力执行量化的返回测试工作。











