外资银行流动性监管比较研究与启示
流动性监管制度的基本理论
(一)流动性的概念
流动性是指以适当价格获取可用资金的能力,包括资产流动性和负债流动性。若资产能以较少价格损失迅速变现,则称资产具有流动性;若银行能以同类银行支付的可比利率借到资金则其负债具有流动性。银行信誉特别是市场对这种信誉的认可程度是影响银行流动性的关键因素。
银行流动性不同于银行清偿能力,银行清偿能力是指银行资产大于负债,净资本为正值,只要银行有足够时间,就可以将资产变现,清偿所有的负债。而流动性是银行能随时满足所有客户提款要求的能力。清偿能力与流动性既有联系又有区别,在一定条件下流动性问题还可能转化为清偿性问题。
(二)流动性测度指标
1.存量比率。根据各国银行法的规定,将银行资产按不同流动性程度分类,使“流动资产”与资产总量或某些在未来特定时期必须偿付的负债相对应,以此测量、比较、评价银行整体流动性。其优点是简单易行,潜在缺陷包括:一是该方法有效的前提是资产负债表资产方流动性程度可以事先确定,即内在假定流动资产质量和价值固定并具有随时在市场上转换的能力。问题在于由于公众信心和市场条件的可变和易变性,对资产进行严格分类事实上非常困难;二是固有的静态特征,不能动态描述银行业务活动。
2.现金流量。以传统现金流量分析为基础,强调银行资产负债的期限结构搭配并以此约束业务经营活动。其缺点在于操作复杂,一要掌握大量有关资产负债期限的资料,且分析繁琐;二是即使表面上各类资产负债期限结构搭配理想,若由于不可预料原因导致资产过度集中,在需要时无法变现,同样会导致流动性危机。
3.存贷比例。贷款是流动性最低的资产,存款是银行资金的主要来源。存贷比例越高意味流动性越差,存贷比越低则表明其尚存一定流动性,因为银行还能以其稳定的存款来源发放贷款。
该指标也有很大局限性,一是忽略贷款和存款构成,即使存款结构和贷款比例相同,但如果贷款期限和风险不同,也会导致银行流动性差异很大。例如,一家银行贷款质量高,可交易性强,而另一家银行贷款期限长,风险大,则两家银行流动性截然不同。存款也是如此,期限长的定期存款要比其他存款稳定,被提取的风险也较小,但单一的存贷比率难以反映这种差异,更重要的是,银行业务领域已经极大拓展,新的需要我们拓宽视野,不再局限于简单的存放款。此外,贷款总量指标忽略了贷款本息现金流量的时间性,与到期还本付息贷款相比,分期偿还贷款产生现金的速度快得多。
4.对潜在流动性的测算。银行一定程度上可通过积极的资产负债管理提高其获得新资金来源的能力,潜在流动性是抵御流动性风险的重要因素,但难以提供准确的定量方法。影响借款能力的因素主要包括银行声誉、情况、市场环境以及长短期利率绝对水平和相对走势等,但这些因素难以定量表征。对外资银行而言,如母行为上市银行,可考查其股价变动,如母行为非上市银行,则可考查其负债融资时的信用评级结果。监管当局有必要提醒外资银行预留足够流动性,因为一旦市场信誉和地位出现问题,当其的确需要补充流动性时,市场所能给予它的支持将骤减。
流动性监管的国际标准:巴塞尔委员会有关规定
巴塞尔委员会的成立与银行流动性管理失败直接相关,因而其成立以来始终高度关注流动性问题。1997年发布的《有效银行监管核心原则》(以下简称核心原则)对流动性管理进行了初步规范,主要内容包括以下几点:一是明确流动性管理的目的,即确保银行有能力充分满足其合同承诺;二是归纳了有效流动性管理的关键因素,包括良好的管理信息系统、中央流动性控制、对不同情况下净融资方案的分析、融资来源的多样化以及应急计划等5个方面;三是监管者应要求银行为保证充足的流动性管理其资产、负债和表外合同;四是要求银行自身既要关注资产流动性,也要关注负债流动性。在《核心原则评价方法》中,巴塞尔委员会一是强调流动性管理应分别处理本外币,二是给出了良好的银行流动性管理的要素,包括良好的管理信息系统、中央流动性控制、对不同情况下净资金需求的分析、资金来源的多样化、压力测试和应急计划。
在《核心原则》有关规定基础上,巴塞尔委员会2002年2月颁布的《银行机构流动性管理的稳健做法》,从建立流动性风险管理框架、度量和监测净融资需求、管理市场进入、应急计划、外汇流动性管理、流动性风险管理的内部控制、信息披露以及监管者的作用几方面对流动性监管的相关问题作了进一步规定,从操作层面更全面、准确、深刻地阐释了对银行机构流动性管理和监管的目的、主要方法和操作规范。
各国银行法有关外资银行流动性监管的规定
在全球化大趋势下,《巴塞尔协议》和以“国民待遇”为基础的金融服务贸易自由化两股潮流并行不悖,互相促进,在这一进程中各国银行法对内外资银行的审慎监管规定逐步趋于一致,流动性监管标准也不例外。但外资银行同内资银行的运作模式、风险程度、监管要求毕竟有重要区别,且不同组织形式的外资银行基于地位的差异也应区别对待,因此各国银行法对外资银行流动性监管政策存在一些差异。
(一)主要国家外资银行流动性监管的具体规定
1.美国。
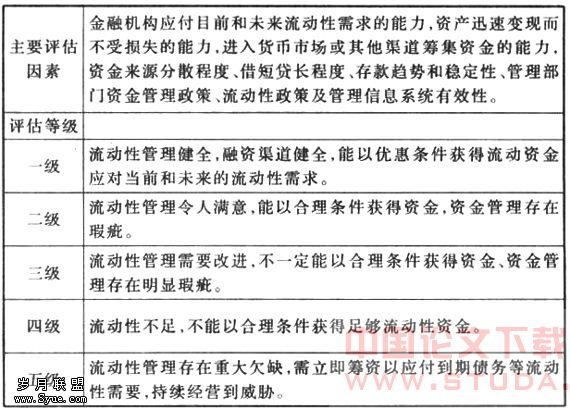
最初没有设定流动性监管的正式指标或比率,监管当局评估流动性时主要考虑如下定性因素:存款构成及稳定性、对利率敏感性资金依赖程度及借入资金频率和数量、负债结构、资产变现能力、融资能力。此外,亦通过开展现场检查和非现场检查来了解评估银行流动性管理成效,具体评价标准和等级划分见下表:
伴随监管经验的积累,美联储在定性评价考核基础上,设计了新的流动性监管指标体系,对不同规模的银行流动性比率要求各不相同;即使是同一流动性指标,对银行的适应性也各不一样,规模越大的银行,其流动性管理能力越强,相应指标考核值设定越低。
2.英国。
《1987年银行法》规定银行流动性管理的基本要求是:8天内流动性缺口不超过10%,1个月内流动性缺口不超过20%。这种规定的实质是采用现金流量法,因而操作比较复杂。
外资银行的流动性问题一直为监管当局关注,英国金融服务局(FSA)对吸收存款机构的流动性比例没有统一的规定,其通常以与银行管理层磋商的方式对其流动性控制情况进行监控,通过考核银行的资产变现能力和负债结构,在现金流量分析的基础上,对银行的流动性现状和需求作出估价。经过与每个银行的双边会谈,在银行法确立的最低标准之上确认一个指导性指标,尽管没有法律效力,但实际上各银行都非常重视。
3.法国。
法国银行法规委员会可以颁布各项资产负债率,以确定银行有充足的流动性。在实践中一般采用两种基本比率监测银行流动性,一是短期流动性比率,原则上银行流动性资产与短期负债之比不低于60%,并按月考核;二是长期流动性比率,原则上银行贷款总额不超过其全部自有资金的3倍加中长期负债,并按季度考核。
4.德国。
根据德国《银行法》第十一条的规定,银行必须随时保持足够的流动资金,它包括随时准备支付的现金和随时准备转账的存款货币。银行监督局在《关于银行自有资本和清偿能力的原则》第二条中规定:为保持有足够的流动资金,银行发放的长期贷款、购买的长期债券等,与银行的长期资金来源如长期存款等的比率必须保持在某一限度以下。第三条规定银行利用外来资金投资于不动产或难以动用的资产时,要遵守某些特定的限额。
从定量考核角度分析,银行监管当局要求短期加权资产/短期加权负债≥1。如果一家银行达不到银行监管当局有关自有资本和流动资金的要求,它必须及时报告并申明理由。如果监管当局认为某银行情况特殊,也可以破例允许它超过规定到某一限度,但一般来说,监管当局会要求该银行必须在某一期限内达到要求。如果到期仍达不到要求,则银行监管当局将冻结银行的利润,不准分红,或者禁止银行继续发放长期贷款投资于不动产或股票等。
5.日本。
日本《银行法》没有设立法定的流动性比率,而由大藏省对银行存贷款率、流动资产比率、营业用不动产比率、自有资产比率、分红率五个指标进行监管指导。流动资产一般包括现金、同业存款、货币信托、同业拆借、贷款、有价证券、购入票据等。在检查评估时,一要检查流动资产与总存款比率是否达到30%;二要检查存放比率,按规定不超过80%。
(二)各国外资银行流动性监管
1.监管当局普遍重视银行流动性监管。
这一结论表现在以下两个方面:一是通过立法或颁布各项规定,明确流动性监管的重要性和严肃性;二是对商业银行流动性的监管由中央银行或银行监管当局承担,监管机关通过现场和非现场检查监督银行的资金管理政策。
要确保流动性监管有效,必须注意监管针对性与灵活性紧密结合,这要求监管当局对银行流动性监督检查时考虑银行所处具体环境和所面临风险,对法定比率适当调整。例如美联储在其所制定的骆驼评级制度中,具体评估因素和评级标准均是定性的,没有定量的要求。英联邦国家监管当局流动性监管也少见正式的比率或指标。相比之下,在西方各主要国中,日本和法国较多使用定量的流动性监管指标。从总的趋势分析,各国监管当局以考核银行资产负债结构和利率期限结构搭配是否合理两个方面为基础对其流动性系统评价,同时注意每个银行的实际情况和特点,提高针对性与灵活性。
3.对流动性的监管兼顾资产和负债两个方面。
比如,美国联邦储备局对商业银行实施流动性监管时考虑的5个因素中,除了一个因素涉及资产的变现能力外,其余四个因素均与负债流动性管理有关,包括:存款的构成及其稳定性、对利率敏感性资金的依赖程度及借入资金的频率和数量、负债结构、融资能力。
综上所述,各国监管当局都从本国实际出发对银行经营活动进行限制,要求其在维持盈利性的基础上保持适当的流动性资产或减少一定的流动性负债,同时在控制风险的前提下,鼓励银行增加长期负债,减少短期资产。流动性比例管理的范式是一个指标体系,但流动性比例毕竟只是银行流动性风险的预警指标,对流动性指标的监管并非外资银行流动性监管制度的全部,银行自身有效的流动性管理措施才是防范流动性风险的关键。
我国对外资银行流动性监管的相关规定
如前所述,各国对流动性的监管分成两种做法,一是或监管机构不规定具体的比例要求,由银行自行决定流动性比例,监管机构则对银行的流动性风险以及应对政策、措施进行监管;另一种做法是法律或监管机构规定了具体的监管比例要求。
我国《商业银行法》对流动性监管采取了后一种做法,《商业银行法》第39条第3款规定银行“贷款余额与存款余额的比例不得超过75%”,第4款规定银行“流动性资产余额与流动性负债余额的比例不得低于25%”。《外资机构管理条例》和《实施细则》的规定与商业银行法相同,但《商业银行法》没有对流动性资产和流动性负债做出界定。2006年出台的《商业银行风险监管核心指标》中对银行流动性资产和流动性负债做了明确的解释,并要求外资银行参照适用。
在此基础上,《商业银行风险监管核心指标》建立了更为完善的流动性监管指标体系,在保留原流动性比例的基础上,增加了核心存款比例和流动性缺口率的规定,要求分本外币同时考核,并对指标含义进行了解释。但总的看来,该规定仍有待细化,且只要求外资银行参照适用。
完善我国外资银行流动性监管制度建议
(一)我国外资银行流动性监管制度的缺陷
与巴塞尔委员会制定的流动性监管国际标准和主要发达国家流动性监管具体制度规定相比,我国外资银行流动性监管制度存在以下三点不足:
1.单纯考核时点数,容易助长银行冒险行为。
现行监管规定一是缺乏反映外资银行不同时点的流动性指标,现有监管指标仍按月末或旬末余额考核,而未突出具体某一时点流动性考查,而巴林银行李森正是利用此一监管漏洞逃避监管,在特定考核时点上达标并不等于整个考核期内都达到流动性标准。而且单纯考核时点数必然助长被监管者的侥幸心理,引发机会主义行为,对流动性风险管理危害更大。
2.评价外资银行负债流动性管理能力的指标过少。
在法规层面,现有监管指标中流动性相关的仅有流动比率一项,而随着资产负债管理战略的出现,银行的流动性已经不仅仅是资产搭配问题,而且还体现在银行从市场获取额外资金的能力上。作为衡量银行流动性状况的指标,应成为衡量资产保值变现能力和负债充足与否的综合指标。尽管《商业银行风险监管核心指标》通过引入核心存款比例和流动性缺口率建立了同时涵盖资产流动性和负债流动性的更完善的流动性监管指标体系,但只是要求外资银行适用,此处监管刚性相对不足。
3.监管刚性有余而灵活性不够。
单纯以比率方法监管流动性的缺点是过于僵化,不够灵活,具体而言:一是其暗示不同资产负债项目的流动性可以确切决定,而忽略了当市场信心和利率、汇率等市场条件发生变化时特定资产负债流动性可能大幅波动的事实;二是比率监管本身就是一种静态分析,没有考虑银行业务的动态特性。
因此考查流动性应结合每一银行的特点,综合考虑各种影响流动性因素做出公正准确的评价。这也正是美、欧等国以定性指标分析为主的原因。
(二)入世过渡期后完善我国外资银行流动性监管的立法建议
1.督促外资银行建立完善的流动性预测系统,运用先进的流动性管理方法。
现阶段,银监会应督促各外资银行建立和完善适合自身特点的流动性监测系统。引导外资银行研究影响自身流动性的各项因素,并加以量化,设定合理的系数,同时,运用计量学方法,建立科学的预测模型,使流动性预测规范化、系统化、科学化。外资银行不仅要加强对存款流动性需求的预测,更要注重对资产流动性需求的预测,为流动性的科学管理提供可靠的保障。
此外,运用状态处理法,制定外资银行流动性应急方案。针对银行自身短期危机、银行特有的长期危机和整个银行系统的长期危机三种危机状况,制定相应的应急措施。在危机状态下,要保证管理的协调性,并明确责任分工,使相关人员了解在任何一种危机状态下应采取何种措施。
2.加快金融市场的,通过多种途径增加流动性供给。
为完善我国流动性监管制度,除了设计合理的监管体系外,还要深化金融体制改革,大力发展货币市场,为银行流动性监管创造条件,并准许符合审慎监管条件的外资银行进入我国货币市场。当前我国立法中存在一个严重的问题,就是各项法律相互之间缺乏制度设计协调,使设计良好的一部法律,在现实中无法有效实施,违背了立法者初衷。因此,在外资银行流动性监管方面,我们也要考虑完善相应配套措施,这里主要考虑完善和发展货币市场。
3.进一步完善流动性指标考核体系,构建定性分析与定量考核相结合,以流动性比例监管为主体、银行期限缺口管理为补充的二元制流动性监管体系。
(1) 在我国同母国签订的双边监管合作协议下对外资银行子行、合资银行与分行流动性监管责任明确划分。在母国与东道国签订双边监管合作协议的前提下,应当考虑外资银行子行、合资银行和分行等不同组织形式在法人资格以及监管规则适用时的区别。具体而言,对在我国注册的外资银行子行和合资银行,应当适用我国外资银行法的有关审慎监管措施规定;而对于外资银行分行,由于其是外国法人,应由其母国监管当局在并表基础上实施监管。但考虑到母国监管当局在对银行流动性实施并表监管的困难,加之母国监管当局认可我国规则是双方签订监管合作协议的前提,故应由我国监管当局即银监会承担监管外资独资银行、合资银行以及外国银行分行流动性的责任,换言之,法定流动性比率对外资银行的三种组织形式统一适用。
(2)完善现有流动性监管比例指标。具体措施一是增加对流动性负债的考查,明确规定外资银行适用《商业银行风险监管核心指标》的有关规定,正式引入核心负债监管指标,即核心负债与负债总额之比,并要求其不低于60%;二是在考核期限上实行期末余额与月平均、旬平均、周平均余额相结合的考核办法,预防和减少外资银行的机会主义行为;三是引入“风险迁徙”概念,既考核外资银行某一时点上的流动性比率,又关注一个时期以来流动性水平的动态变化,坚持流动性风险水平的绝对量和相对变化两手抓,两手硬。
(3)引入流动性“缺口管理法”。由于《外资金融机构管理条例》中规定的流动比例为静态方法,只提供流动性考核的静态观点,有必要正式引入流动性缺口管理法,对流动性进行测量,所有资产负债按到期时间排列,对每部分不匹配的余额加总。借鉴国外经验,设立流动性缺口监管指标,规定流动性缺口为银行90天内表内外流动性缺口与90天内到期表内外流动性资产之比,该比率不得低于10%。
这一监管规定的制度逻辑是:流动性比例设定了对各类外资银行流动性监管的最低标准。对某一特定银行,可能达到前述最低标准的基础上,按照缺口管理法设定更高、更具体的流动性限制余额和比例。
(4)将流动性监管基点建立在各外资银行加强自身流动性管理上。在前述措施的基础上,外资银行法应赋予银监会定期检查评估外资银行流动性管理政策措施执行情况的权力,确保外资银行内部控制管理体系有效,使管理层确信有关政策持续地发挥作用。这种方法对大型国际性外资银行流动性监管尤其适用,因为后者流动性管理很大程度上依赖临时性资金来源或高利率敏感性负债。监管者必须明确,唯有银行自身有效的流动性管理措施才是防范流动性风险的关键。
参考:
[1]Josepf.F.Sinkey:Commercial Bank Management(5thed.)Prentice-Hall,Inc.P172
[2]许建华.商业银行流动性监管国际比较及监管指标体系构想[J].国际金融研究,2000(9):50-51
[3]孟龙.市场经济国家金融监管比较[M].北京:金融出版社,1995
[4]周仲飞,郑晖.银行法原理[M].北京:中信出版社,2004
[5]孟宪义,李永浩.浅谈商业银行的流动性管理[J].济南金融,2000(12):36-37
[6]Zhouzhongfei:Chinese Banking Law and Foreign Financial Institutions.Kluwer Law International,London,2001,P146











