论国有银行的委托代理关系
摘要:国有银行治理结构中的委托代理关系主要存在于股东—经营者、股东—债权人之间,其缺陷是影响国有商业银行经营效率的关键因素。文章对完善国有银行的委托代理关系提出建议。
关键词:国有商业银行;治理结构;委托代理
随着我国银行业的逐步开放,国有银行治理结构的改革无疑是国有银行摆脱困境、提高经营管理水平的最重要环节,而在我国国有银行治理结构的改革过程中,不合理的委托代理关系越来越成为制约银行改革最大的因素之一,因此,完善国有银行的委托代理关系对我国国有银行的改革具有重大意义。
一、理论基础
本文将国有银行的治理结构界定为在国有银行所有权与控制权分离的前提下,所有者(政府)、董事会、经理层和债权人之间的制衡性制度安排。在所有权与经营权分离的情况下,公司治理存在两个基本矛盾:一是所有者和经理层之间的矛盾,具体包括二者潜在利益的不一致、信息不对称及承担的责任和风险不对称;二是所有者(股东)和债权人之间的矛盾。
从不同角度来看,国有银行的治理结构包含不同的内容:从产权角度看,国有银行的所有权规定了银行的边界,是控制公司权利的基础。从委托——代理的角度看,国有银行实际上是委托人和代理人的合同。从学的理性假设出发,委托人和代理人具有不同的目标函数,代理人的行为是理性的、自我利益导向的,因此具有道德风险、搭便车等驱动和行为。从利益主体的潜在冲突角度看,国有银行的治理结构则是处理和协调与国有银行相关的利益主体在银行运行中存在的冲突和矛盾的一系列制度安排。
委托代理关系是一个或多个行为主体根据一种显明或隐含的契约,指定、雇佣另一些行为主体为其服务、同时授予后者一定的决策权利,据后者的服务数量和质量对其支付相应的报酬。授权者是委托人,被授权者是代理人。通过前者委托后者进行生产经营管理,形成委托代理关系,实现两者共同受益。公司在经营过程中,由于所有者与经营者之间存在合约不完全问题,使两者容易因为利益分配产生委托代理关系问题。委托人为控制代理风险,必须对代理人的经济行为进行有效激励和监督约束,从而付出激励费用、监督约束费用,与代理“效率损失”一起形成代理成本。因此,有效的银行委托代理应当是在明晰的产权边界的基础上由所有者选择和监督代理人;在清晰的制度框架下给予代理人充分的自主权以适应市场的快速调整。否则就是无效或低效的。从这个意义上讲,国有银行的治理结构必须包括如何在制度构建上合理安排契约关系确保委托人(国家)的权益不被侵害和滥用,采用最有利于降低委托代理成本的治理结构,促使银行最有效地运行,保护投资者和相关利益者的利益在国有银行中得到协调。
二、股东—债权人矛盾模型
股东和债权人之间也存在利益上的矛盾,债权人和股东之间虽然不是严格意义上的委托代理关系,但是银行是以高杠杆率经营的特殊企业,按照传统的企业治理理论,债权人是银行治理的重要因素。在我国,净资产收益率(ROE)标准是评价上市公司业绩的最重要指标,ROE=■,其中,R为企业收益,E为企业权益。总资产收益率(ROA)是另一个衡量企业收益能力的指标,ROA=■,其中,A为企业总资产。如果用D表示企业的负债,那么A=D+E,可以建立起总资产收益率与净资产收益率之间的关系:
ROE=■=■×■=ROA×L(1)
上式中,L=■为财务杠杆(即权益比率)。当企业没有负债(企业的资产全部由权益组成),L为其最小值1;当企业运用了非权益的外部资金(有一定的负债)时,L>1。财务杠杆通过采用固定成本的债务代替股东权益希望提高股东的收益。但是财务杠杆并不总是能达到预期的目标。当营业利润低于一定的数值,杠杆将减少股东的收益。如果将引人杠杆后所可能导致的股东收益的变化看成股东收益风险的增加,那么财务杠杆就是一把双刃剑:它在增加股东预期收益的同时也增加了其收益的风险。运用ROE与ROA之间的关系进行分析可以更加清晰地了解这一过程:
ROA=■(2)
其中,T为企业的平均税率,I为支付的全部利息,EBIT为企业的息前税前收益,D为企业的负债,设i为企业资产的平均利率,则I=iD。这样,(2)式可以写成:
ROA=■=(1-T)[EP-i■]=(1-T)[EP-i(1-■)]
■为企业息前税前与总资产之比,表示全部资产创造收益的能力,用EP表示,将上式代入(1),有
ROE=ROA×L=(1-T)[EP-i(1-■)]×L
=(1-T)[EP×L-i(L-1)]
=(1-T)[L(EP-i)+i](3)
从(3)式,可以讨论净资产收益率ROE与收益能力EP以及企业负债平均利率之间的关系:当L=1时,有ROE=(l—T)EP,这时EP>ROE;当L>l时,若EP>i,则ROE随L的增大而递增,这时L为有利的财务杠杆。若EPi。由前面的分析可以看到,EP>i情况下,加大杠杆L可以提高企业的净资产收益率。
若把(3)式改写为另外一种形式,得到
ROE=(1-T)[L(EP-■)+■]
=(1-T)[L×EP-■(L-1)](4)
其中L-1≥0。从(4)式可以看到,其它条件不变时,企业负债总额(D)与净资产收益率(ROE)是正相关的。
从这一分析过程可以得到两个结论:1、能够满足配股要求的上市公司,其收益能力一定大于其负债的平均利率;2、满足配股权要求的上市公司,加大其资本结构中的负债比重有利于净资产收益率的增长(当其它条件不变时)。
由此,可以看到上市公司股东与债权人之间的矛盾,股东和债权人都希望提高自己在公司资产中的比例以提高公司的收益水平,在公司规模不变(A固定)的情况下,过高的杠杆率会给银行带来更大的经营风险,这显然是一对矛盾。对于我国四大国有商业银行而言,不存在真正意义上的股东,当把国家看作国有银行唯一的“股东”时,国家与企业债权人之间就存在严重的利益矛盾。但现实情况是,尽管债权人是银行治理的重要因素,但是银行的主要债权人——存款人是高度分散的,不可能直接参与银行的治理,因此对于由股东和债权人的矛盾造成的委托代理缺陷本文不加深究。
三、国有银行委托代理关系现状及其缺陷的分析
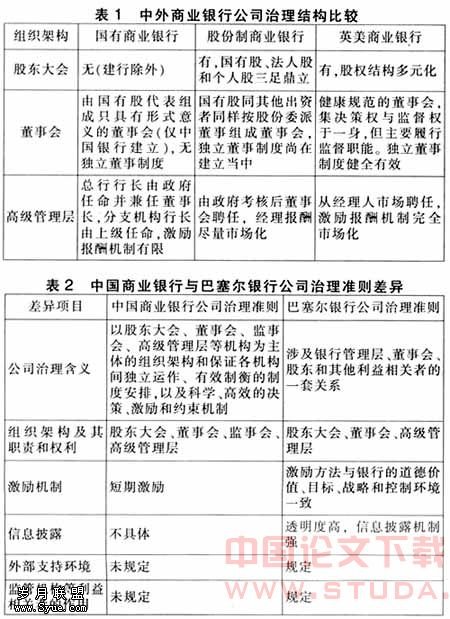
我国国有银行经过多年的改革,虽然解决了很大部分的表层问题,但国有银行总体利润水平低、产权不明晰、体制老化等问题依然存在。而在影响国有商业银行经营效率的众多因素中,其治理结构中的委托代理关系不合理问题已经成为最为关键性的因素之一。国有银行现存的委托代理关系不仅与世界上先进制度存在较大差距,而且自身也存在许多缺陷。横向上看,我国国有银行治理结构与世界上先进的治理结构和巴塞尔协议的要求都存在较大差距。
比较国有商业银行、股份制商业银行与国外商业银行的治理结构,可以看出,目前我国国有商业银行治理结构的缺陷突出表现在:
1、国有银行的产权主体虚置,委托人不明确。全体国民作为国有资产的最终所有者,是国有商业银行委托代理链条中的初始委托人。但实际上无论是全体公民作为一个整体,还是其中的个人,都不具备代理理论中的委托人所必备的谈判、订立契约的行为能力。到目前为止,没有一个人格化的产权主体像真正的财产所有者那样,有巨大的内在动力和内在压力来关心国家财产权的所有者收益,产权虚置直接导致国有银行治理结构有效性低下。
2、国有银行产权主体的虚置直接导致国有银行银行家缺位,进而出现治理结构优化主体缺位。由于国有商业银行的产权主体地位是虚拟的,其委托权必须由科层组织授权给官员并由其实施,国有银行控制权实际上为政府官员高度集中使用,而国有银行的剩余索取权属于国家而不是政府官员,导致政府官员与国家目标的不一致,缺乏改善治理结构的动力,出现了治理结构优化主体缺位问题。
3、内部人控制。基本上无需承担财产风险的经理人员和下级行员工共同取得了对国有银行资产事实上的控制权和支配权,使得经理层和员工有机会合谋运用银行的资产为局部和个人牟取利益。内部人控制缺少对经理人控制权的必要约束,在这种委托代理关系下,代理人和委托人的目标不一致。从信息经济学的角度分析,由于信息严重不对称,在委托人与代理人的讨价还价过程中,委托人的利益被有意无意地忽视或侵吞,而代理人的利益得到充分体现,可以说只有利益,没有责任。
5、政府与国有银行的委托代理关系异化。我国政府与国有商业银行的委托代理关系是建立在行政授权,而不是资本授权基础上的,是一种非经济性的委托代理关系。一方面政府作为银行所有权的主体和外部出资人将银行资本委托给银行经营,并以国家信用做担保吸收巨额存款,希望银行能按国家利益最大化目标进行良好运作。另一方面,银行从经营管理者的任免,到银行业务类型的制定,再到银行贷款等经营活动等各方面都被政策所左右,不能完全按商业化原则进行独立运作。同时,政府作为国有商业银行的委托人,不能对国有银行的经营者实行硬性约束机制,导致了大量国有资产的流失。
6、国有银行内部委托代理层次过多导致效率损耗。国有商业银行各总行和分支行之间的业务经营管理与人事任免仍实行行政命令为主导的委托代理制。在其多级委托代理的链条上,中央政府赋予各国有银行总行法人资格,各级分支行在总行法人的授权下经营,这样在中央政府、总行法人、分支行之间形成了层层的代理关系。即由中央政府作为所有者,通过各商业银行总行逐级向下输入所有者目标,逐级进行所有者约束。在这种委托代理制度的安排下,国有商业银行内部呈现了由一个总委托人和多个代理人引致的委托代理链条过长,且上级代理人又代下级委托人身份的奇特格局。根据张维迎的“变压器”理论,国有银行委托代理效率取决于国家“初始输入电压”、委托代理链条长度、上级行对下级行的控制能力。国有商业银行初始输入电压有国务院、人民银行、财政部、税务局、银监会等,不同的部门出于不同的考虑,输入的内容不同,造成输入电压混乱。国有商业银行代理链条从国有银行总行行长开始,历经分行行长、支行行长、分理处主任等,每一层次都相当于加进了一个降压器,最终输出电压较小。这样,在一个层层代理的系统中,将形成“所有者约束递减”,即每经过一个层次的代理,所有者约束的程度便递减一次,而众多的代理层次完全可能将所有者约束的强度减少到趋于零的程度,从而使所有权在处于链条终端的代理者几乎不能得到约束。
7、国有银行不完善的委托代理关系加剧了我国银行业的脆弱性。伍志文通过定性指标和部分定量对整个银行体系测度所做出的综合评估结果表明,中国整个银行业在1978—2000年之间有11年是不稳定的,尤其是1992年和1998年前后更为突出。在对中国银行体系脆弱性的成因进行分析时,伍志文指出我国银行体系的脆弱性更多的来源于制度层面特别是中国现有产权制度安排的缺陷。目前,四大国有银行的资产和贷款占全部银行资产和贷款的75%左右,结算业务则超过80%,处于绝对垄断地位(如图1所示)。因此,国有银行治理结构的缺陷是加剧我国银行业脆弱性的最重要原因。
四、完善国有商业银行委托代理关系的对策
1、解决“内部人控制”问题。英、美制公司治理是一种典型的“外部人控制”。可借此模式,分步将国有银行改制为多元化产权主体的股份有限公司,使产权制度有实质性转变,最终实现国家参股,但不控股。在新成立的股份有限公司中,引进战略投资者包括国有企业、民营企业、外资企业以及先进的外资银行等投资人参股,使股权多样化,实现企业财产所有权和经营权的分离,妥善解决所有者、经营者与其他利益关联者之间的责、权、利关系,使所有出资者收益共享、风险共担,从而形成有一定刚性约束的资本经营机制,从根本上解决内部人控制问题。
2、控制代理风险。一是激励机制设计。委托代理理论的目标就是完善企业内部机制和契约,提供一个在委托人与代理人之间风险、收益和动力相分享与承担的制度安排。建立适应市场经济体制的国有银行行长产生机制,明确所有者同经营者之间委托——代理合同的有效期限,业绩评价体系、经理人员的问责条款,促使经营者行为的长期化。制定合理的薪酬制度,实现经营业绩与薪酬的有机结合,从根本上转变国有商业银行原有的僵化的人事分配制度。二是监督制度的设计。为抑制可能的道德风险,委托人要增加监督系统上的投入,以掌握代理人的更多信息,减轻委托人与代理人之间信息不对称现象,并将代理人报酬多少与监督系统反馈的信息相联系。三是企业治理结构的制度安排。形成委托人、董事会、监事会、职工间的一套合理制度安排,形成企业内部的激励监督约束机制,以控制代理人(经营者)的道德风险。
3、政府的所有权职能与监管职能完全分离。政府要尽可能减少对银行监管的干预,不应参与国有银行的日常管理。国家应充分利用国有商业银行的公司结构(通常是股份公司),即国家作为惟一股东一旦确定了国有商业银行的目标,就应允许国有商业银行董事会独立负起职责。尊重董事会的独立性,允许董事会独立于可能引起利益冲突的政治影响履行受托职责(如董事为政府官员或有明显的政治利益时)。但这并不妨碍国家作为所有者为银行制定总体目标的权利。
4、改善国有商业银行内部组织结构。强化国有商业银行的核心管理,整合管理架构。英、美矩阵式的组织机构为银行公司治理提供了有效的管理架构,其中董事会起到了监督评价作用,独立董事制度运作良好,董事会与高级管理层之间形成了相互制衡的关系。国有商业银行改革可以集中在以下几个方面:第一,在水平层次上,总行重新定义和划分权限和责任,简化中间环节,采用职能部门负责,各业务部门的考核、薪酬与任命由总行归口部门负责。第二,垂直方向上的授权以业务单元为单位多路径平行向下,彼此不存在交叉,地区中心分行为中间环节,与分行相比更偏重于业务管理。第三,缩减现存的科层制的委托代理链条,从地区性的市场中退出,缩减分支。
5、健全债权人治理机制。在制度和实际做法上,具体、完整、合理地确立债权人在公司治理中的直接参与权、参与程度和各种有效的参与形式,确保银行债权人合理有效地参与银行的经营决策,保障他们的合法利益不受损害;建立完善的偿债保障机制,强化公司控股股东和其他内部人的偿债责任,既要保证银行得到杠杆效益又要保护债权人资金的安全和正常收益;根据银行资产负债的利率敏感性制定合理的资产负债比率,确保银行保持合理的资本结构,降低由杠杆比率过高带来的经营风险。
:
1、巴塞尔银行监管委员会.加强银行的公司治理(征求意见稿)[M].2005(7).
2、蔡鄂生,王立彦,窦洪权.银行公司治理与控制[M].经济出版社,2003(12).
3、李维安,张俊喜.公司治理前沿(经典篇)[M].中国财政经济出版社,2003(12).
4、罗利尔.治理结构与银行体系的稳健性[M].北京:中国金融出版社.1999.
5、秦凤鸣.金融全球化与银行业重构[M].经济科学出版社,2004.
6、伍志文.中国银行体系脆弱性状况及其成因实证分析(1987—2000)[J].金融研究.2002(12).
7、张维迎.企业理论与中国企业改革[M].北京:北京大学出版社,1999.











