我国商业银行经营绩效评价的实证研究
来源:岁月联盟
时间:2010-06-27
关键词:因子分析法;经营绩效;指标体系
一、引言
面对外资银行即将进入市场带来的竞争压力、国内同业竞争加剧、利率市场化和汇率形成机制改革等因素带来的挑战,如何提高自我能力和竞争能力是摆在各级商业银行领导者和决策者面前的重大课题。为此,如何客观、公正地评价商业银行的经营绩效,找出问题和原因,以规避不足,发挥优势,提高经营绩效,具有十分重要的现实意义。
用单指标评价商业银行经营绩效存在诸多缺陷,在理论和实践中已经形成共识。目前,有许多人采用众多方法对商业银行经营绩效进行评价,虽然有其长处,但仍显不足。有的采用的指标体系中指标过多,当然这会包含更多的信息,但是指标的繁杂造成指标间划分不明确或指标定义模糊不清的现象难以避免;有的利用所设置的统计指标,确定不同指标的权重,再对指标加权平均,最后出综合得分。[1]这种评价方式面临一个难题,就是权重的设置。虽然权重是按照重要性来确定,但由于评价者的主观因素,很难做到公平、客观。而且,由于在评价之前未必能充分考虑到各指标的信息量,因而权重的设定缺乏性,势必导致权重设定的过高或过低,使得评价结果不能完全反映银行的真实经营绩效。同时,由于权重在评价之前就已经设定,这在客观上也会诱导被评价者粉饰绩效现象的发生。[2]国内学者也尝试用多元统计方法、层次分析法、模糊矩阵法等对商业银行进行绩效评价,提出一系列指标体系,具有一定的价值。本文采用多元统计分析中的因子分析法对商业银行的经营绩效加以评价,以力求评价结果客观、公正。
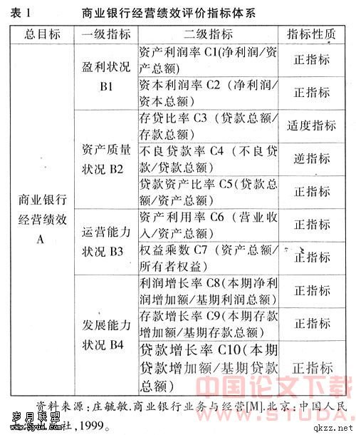
二、经营绩效评价指标体系的建立
(一)确定评价指标的原则
1.全面性原则。建立绩效评价模型的根本目的是考核商业银行的经营状况,判断银行的生存能力和发展能力,鉴别银行的整体运作是否健康。因此,指标体系要全面反映银行经营管理的流动性、安全性和盈利性等普遍原则,并通过指标的设置和权重的分配,促进业务结构的优化,提高资产质量,化解风险,实现银行价值最大化。[3]
2.重要性原则。涉及到商业银行经营绩效的指标有很多,要抓住重点,不能面面俱到,否则不能对被考核对象的经营情况进行准确评价,更不能有效地引导银行实现总体经营目标的经营行为。有研究表明,经营绩效评价指标以8-15个为宜,所以在确定评价指标体系时,应将一些非重要变量删除,以构成最佳变量子集,本文选择了10个指标来对我国商业银行进行评价。
3.层次性原则。在多指标评价体系中,不同的指标关系密切,构成一个指标类,所以在实际操作中往往把指标进行分类,构成不同的层次。在本文中,根据商业银行的考核和评价的目的,把指标分为盈利性、资产质量、运营能力、发展能力4类,评价体系具体分为三个层次,最上层是总目标,即银行经营绩效;第二层为盈利状况、资产质量状况、运营能力状况、发展能力状况4个方面;第三层是10个明细考核指标。这样通过计算得到的结果就能清楚地反映出被评银行中哪个好、哪个差,在哪一方面好、在哪一方面差。
(二)评价指标
根据前述原则,本文设计的商业银行经营绩效评价指标体系如表1所示:
三、实证分析
(一)样本数据的选取
目前国内的全国性商业银行包括工、农、中、建四大国有商业银行,银行、光大银行、中信银行等全国性的股份制商业银行,福建兴业银行、广东发展银行等由地方性商业银行发展而来的新兴的商业银行,此外还有已上市的深圳发展银行、浦东发展银行、招商银行、华夏银行和民生银行。在选取样本数据时,我们以各银行网站公布的2005年年报为对象,由于未能获得光大银行和广东发展银行的2005年财务数据,故本文最终的样本包括了12家商业银行。
表2是本文据以研究的12家样本商业银行经营绩效的评价指标,表中数据根据各银行网站发布的2005年度年报计算获得。
(二)因子分析过程
1.样本数据的处理。由于中国人民银行的监管比例指标中确认的存贷比标准值为:存贷比≤75%,而过高或过低的存贷比都会对银行的盈利造成不良的影响,因此指标存贷比?C3?应属于适度指标,对其进行正向化处理,使用公式?C3′=1/ABS?C3-75%?。而对于反向指标不良贷款率,使用公式?C4′=1/C4,对其进行正向化处理。然后对正向化后的样本数据进行标准化处理,对标准化后的数据进行分析。
2.样本方差的解释。选择标准化数据的相关系数矩阵进行因子分析,利用SPSS14.0得出的特征值和贡献率列表如下:[4]
以主成分方法作为因子提取方法,选定的因子提取标准为:特征值≥1。可见有三个满足条件的特征值,它们对样本方差的累计解释率达到了80.544%,因此提取三个因子即可对所分析问题做出较好的解释。
3.因子载荷矩阵。由于原始因子载荷矩阵在因子解释过程中未能达到理想效果,故选择方差最大化方法进行因子旋转,得到的因子载荷矩阵如表4。
4.因子解释。从因子载荷矩阵可以看出,因素F1中绩效评价指标C3、C4、C5、C9、C10具有大的载荷,其中C3、C4、C5是我们选取的资产质量指标,指标C9、C10是度量能力的,因此将F1命名为稳定性和发展能力因子。指标C1、C2、C6、C7在因素F2中有较大的载荷,其中C1、C2是我们选取的盈利能力指标,指标C6、C7是度量运营能力的,因此将F2命名为盈利能力和运营能力因子。剩余的利润增长率C8由因素F3解释,因此将其命名为利润增长因子。5.因子得分。运用SPSS14.0的因子得分功能分别对各银行在三个主要因子上进行评分,然后根据各因子的方差贡献率与三者累计的方差贡献率之比对得分进行加权汇总,得到各银行的总因子得分,并按照总得分的降序得出12家银行的排名(见表6)。例如,Yi是第i个银行的总得分,Fij(j=1、2、3)为其在第j个因子上的得分,则有?
Yi=(35.439*Fi1+32.564*Fi2+12.630*Fi3)/80.544
(三)实证结果分析
1.股权结构对银行总体绩效有显著影响。从排名来看,工行、农行、中行排名最后3位,建行由于在2005年在香港成功上市,其业绩表现不俗,排名第7位,而其他上市银行如民生银行、浦发银行、银行、招商银行排名占据前4位,华夏银行、深发银行上市银行排名在第6位和第9位,则上市银行的总体评价明显优于其他商业银行。而兴业银行、中信银行等股份制银行的总体表现亦明显优于国有银行。可以看出,商业银行的股权结构越分散,其总体的绩效表现越优秀。
2.在资产质量和发展能力方面。考察各银行的因子F1的得分发现,国有商业银行排名垫底,这说明国有银行资产质量堪忧,不良贷款率较高,其中农行的不良贷款率高达26.17%,稳定性差。同时,国有银行的存款增长率和贷款增长率较低,存款增长率在10%-16%之间,贷款增长率在5%-11%之间,业务发展受限。而股份制商业银行的表现明显优于国有银行,除深发展银行不良资产率为9.33%外,其他股份制商业银行不良资产率普遍低于国有银行,资产质量状况良好。同时,存款增长率和贷款增长率也普遍高于国有银行,存款增长率在15%-30%之间,贷款增长率在19%-32%之间,业务发展迅速。
3.在盈利能力和运营能力方面。从各银行的因子F2的得分排名看,国有银行表现两极分化,建行和中行排名靠前,分别是第1和第4位,工行是第8位,农行则是第12位。建行的资产利润率为1.03%,资本利润率为16.38%,资产利用率为4.05%,盈利能力强,运营能力佳。相反,农行资产利润率仅为0.02%,资本利润率为1.31%,资产利用率仅为2.46%,盈利能力弱,运营能力差。建行的优异表现主要得益于股份制改造,通过国家注资、财务重组、引入战略投资者,成为国有控股的股份制银行,最后于2005年10月在香港成功上市,其业绩表现良好。而农行在股份制改造方面明显慢了一步,股改方案仍在酝酿之中,其业绩表现不良在情理之中。
4.在利润增长方面。通过各银行的因子F3的得分排名看,国有银行排名分别是5、8、9、10位,中等偏下,其利润增长水平一般。而交行一枝独秀,利润增长率高达476.62%。[5]
四、提高我国商业银行的经营绩效的建议
(一)加快国有商业银行股份制改革步伐
国有商业银行单一的股权结构是制约其发展能力和盈利能力的关键。在外部市场环境相同的条件下,银行的经营绩效在很大程度上取决于银行经营者的努力程度。而在国有独资的产权结构下,国家所有权和银行法人财产权是重叠的,进而导致国有银行的委托代理关系的不完善,内在权利制衡机制的缺乏。作为一般公司治理核心的董事会,在国有银行是不存在的。政府作为所有者也必然将其目标与国有银行的商业化经营目标相混淆。对于经营者来说由于缺乏利益机制的驱动所有者和经营者难以实现利益的激励兼容导致银行经营效率低下经营者缺乏发展的动力。因此,改善商业银行的股权结构,消除国有银行存在的所有者缺位问题,是提高银行经营效率的根本途径。从建行2005年的经营业绩上可以看到国有银行股份制改革的效果初显,其他国有银行也加快改革步伐。
(二)改革现有的管理模式,提高国有商业银行的盈利能力
四大国有银行在业绩评价中的不良表现与他们自身管理效率低有着直接关系。国有银行目前实行的是法人授权分级管理机制,由于管理层次过多,不仅直接导致了管理在上传下达过程中效率降低,而且不可避免的产生了基层管理者的道德风险问题,致使国有银行的经营目的的实现受到阻碍。[6]另一方面,国有银行冗员众多,负担过重,也限制了盈利能力的提高。因此,积极促进国有银行的机构改革,裁撤冗员,进行管理模式的重建,推行扁平化的管理,提高管理效率,才可以达到提高国有银行盈利能力的目的。
(三)推进股份制商业银行进一步发展
继续巩固股份制商业银行的经营优势,形成银行间竞相赶超的局面。防止股份制商业银行发展到一定规模之后,其行为表现也逐渐出现了国有化的趋势。[7]督促股份制商业银行完善内控制度,提高风险防范能力,加强对流动性风险、利率风险、汇率风险、信用风险、操作风险的控制。继续完善银行法人治理结构,使权力机构、执行机构、经营机构和监管机构相互分离、互相制衡,并在此基础上,构建有效的决策机制、制约机制和激励机制。推进以股票期权为主要内容的激励约束机制。
(四)鼓励商业银行的中间业务创新,提高竞争力
传统的存贷款业务仍是我国银行的主要收入来源。但是从国外的发展来看,手续费收入在总收入中已占相当大的比重,增加银行的非利息收入将成为银行新的利润增长点。银行盈利点单一的弱点不仅影响了盈利能力的提高,而且也增加了经营风险,因此应鼓励商业银行开发新的中间业务品种,提高自身的竞争能力。











