美英日银行监管体制比较分析
来源:岁月联盟
时间:2010-06-27
关键词:银行监管体制法律基础 框架模式 制度内容
引言
西方发达国家普遍拥有比较健全发达的银行业,由于政治、经济、文化等历史渊源各不相同,各国纷纷建立了各具特色的银行监管体制。通过以美国、英国、日本这几个主要的西方发达国家为研究对象,对其银行业监管的法律基础、框架模式、制度内容进行比较分析,对我国建立一种符合当今复杂情况的化银行监管制度是不无裨益的。
一、银行监管法律基础比较
(一)美国的“规范管理”。美国是一个以法制化著称的国家,尊重法律、处处依靠法律是美国民族的特点之一,因而其管理制度常被学者标上“规范管理”的典范,也成为其区别于英国注重银行的自律监管、以“习惯法”为主的监管特色。自建国以来的短短两百多年里,美国颁布了众多的金融法规和条例,不仅有银行大法①,还有各种各样的专项法律②,并且不断出台或修订银行条例及规章制度,由此建立了一套完整的、以法律框架为基础的、手段先进、机构复杂严密、理性量化管理的银行监管体制。从其银行监管条例的重心看,30年代立法主要从防止银行大量破产影响经济稳定出发,以保证银行安全,维护稳定的金融秩序为主,1933出台的《格拉斯-斯蒂格尔法》确立了美国银行分业管理的格局;70年代立法倾向于保护消费者利益;80年代立法转向放松管制,提倡效率和竞争;90年代在西方国家纷纷改革金融体制、由分业经营向混业经营转变的浪潮的推动下,1999年美国颁布了《金融服务现代化法》(Financial Services Modernization Act,又称为Gramm-Leach-Bliley Act of 1999,GLB法),允许金融控股公司通过设立子公司的形式经营多种金融业务,由此打破了美国半个多世纪以来银行、证券、保险严格分业经营、分业监管的格局。
(二)英国的“非正式管理”。英国是老牌君主立宪制国家,由于历史、地理及其政治环境的影响,加上英国人冷静理智、善于自我克制、尊重社会权威和秩序、保全声誉、遵纪守法的传统,使英国社会采取了以“习惯③法”为主,并与“成文法”相结合的独特的银行监管法律体制。英国并非是一个不重视法律的国家,事实上英国是一个严格执行法律的国家,只是在法律方面采取因袭主义,具有较长的稳固性,而不像美国那样频繁地颁布法律,由此英国银行监管风格被贴上“非正式管理④”的标签,并与美国“规范管理”的银行监管法律体制相区别。英国的银行法很少,主要有《1979年银行法》和《1987年银行法》,《1979年银行法》赋予英格兰银行监督的责任,《1987年银行法》加强了这一监督职能。1997年英国“金融服务监管局(FSA)”成立,成为对商业银行、投资银行、证券、期货、保险等九个金融行业的统一的服务监管机构。2000年,英国通过了《金融市场与服务法案》,从法律上确认了上述金融监管体制改革。
(三)日本的“金融行政管理”。日本相对于美、英等国,对银行业的监管具有强烈的政府干预色彩,通常也被称为“日本的金融行政”管理。日本金融监管当局根据自身的特点,在吸收英美行之有效的银行监管措施的基础上,形成了自己的银行监管法律体制。日本主要的银行监管法规是1981年《日本普通银行法》、《日本银行法》,该法对银行业务范围、财务监督、经营管理、法律责任进行了具体的规定。1998年日本政府顺应金融改革的大趋势,全面修改《日本银行法》,通过了《新日本银行法》,加强了中央银行——日本银行的独立性。此外,一些银行部门法规也起着重要的作用。
二、银行监管框架模式比较
由于各国地理和条件的不同,民族和社会历史的特殊性,经济结构和水平不同,政策法律制度的显著差异,形成了各国监管框架模式的多样性。
(一)美国的“双线多头”监管模式。“双线”即联邦政府和州政府两条线对银行都有监督权,“多头”是指在每一级又有若干个机构共同行使监管职能。在联邦这一级上,有8个监管机构,有联邦储备体系、货币监理署、联邦存款保险公司、证券交易委员会、联邦住宅贷款管理总局、国民信贷公会管理局、联邦储备贷款保险公司、国民信贷公会保险基金,其中最主要的三个监管机构是:联邦储备体系(Federal Reserve Board ,简称FRD,负责管理在州注册的、属于会员银行的商业银行);货币监管署(the Office of the Controller of the Currency,简称OCC,负责管理在联邦注册的国民银行); 联邦存款保险公司(Federal Deposit Insurance Corporation,简称FDIC,负责管理在州注册的、属于非会员银行的商业银行)。 美国银行业主要管理机构及其责任见表一。在州这一级上,50个州各有各的金融法规,各有各的银行监督管理官员和管理机构。
实行“双线多头”监管模式的国家都是实行联邦制的发达资本主义国家。美国地域辽阔,经济金融状况、生产力分布和经济部门结构等情况差别很大,此外美国民族崇尚公平竞争和自由选择的特点、联邦和各州权益严格的分权制,使银行业的集中监管难以实行。建立在分业经营基础上的美国“双线多元”监管体制正适合了美国的国情,其优点在于:它能适应地域辽阔、金融机构繁多的国家的实际情况;可以防止一国金融监管权利的过分集中;可以使金融监管机构的监管专业化,提高金融监管的效果。但“双线多元”监管体制也存在明显的不足,如金融监管机构交叉;金融法规不统一;监管分散,出现监管空白或重复监管;银行容易钻不同监管部门的空子,逃避监管,加剧金融领域的矛盾和混乱。
(二)英国的高度集中的“单一制”监管模式。高度集中的“单一制”监管模式,指单一型的监督管理设置模式,由单一的中央级机构如中央银行或专门的监管机构对银行业进行监管。长期以来,英国对商业银行的监管权高度集中在隶属于财政部的英国中央银行——英格兰银行。英格兰银行对银行的监管是由隶属英格兰银行的银行业监督委员会(Board of Banking Supervision)和银行业监督局(Banking Supervison Division)负责的。 银行业监督委员会为银行业监督的最高机构,每年发表执行银行法情况的年度报告,汇报根据银行法对银行监督的执行情况。银行业监督局具体负责管理商业银行,并由英格兰银行的一名执行董事或常务副行长负责。为了适应金融全球化和欧元诞生的挑战,1997年,英国政府提出改革金融监管体制的方案,将包括英格兰银行、证券和期货监管局、投资管理监督组织、私人投资监管局等九家机构的金融监管职责移交给新成立的“金融服务监管局(Financial Service Authority,简称FSA)”,统一负责对商业银行、投资银行、证券、期货、保险等九个金融行业的监管。
世界上绝大多数国家都实行这种高度集中的“单一制”监管模式。英国的社会经济金融发展是一种较少人为干预的、自然的历史发展模式,直到《1979年银行法》颁布后,才以法律的形式授权英格兰银行具体实施对银行业的监管。这种监管模式的优点在于可使金融监管集中,金融法规统一,银行不易钻空子;能较好地适应高度集家政治机构;运行得当有助于提高货币政策和银行监管的效率;也有助于克服其他模式下不同监管机构之间相互扯皮、推诿责任的现象。缺点是这种模式会使监管部门作风官僚化,监管任务过重,不利于提高监管人员的素质。
(三)日本的“单线多头”监管模式。“单线”是指对金融业的监管权力集中在中央政府这一级,“多头”是指在中央这一级政府有多个机构负责对金融业的监管。长期以来,大藏省一直是日本金融事务的主管机关,对银行业的监管也主要由大藏省负责。日本银行作为中央银行在行政上接受大藏省的领导、管理和监督,也承担一定的监管职责,形成了由大藏省和日本银行共同负责对银行业实施监督管理的模式。大藏省监督的重点是从行政管理的角度,依据银行法以及相关法规、制度对银行的业务经营的合规性进行监督检查,保证银行体系的健康有序运行。日本银行只对在日本银行开设往来帐户或需在日本银行取得贷款的银行进行监督和管理,其监督的重点是从经营风险和资产状况角度,通过对其资产质量和风险状况的监督检查,保证银行业经营的安全性、相互竞争的平等性,使银行的经营活动与中央银行的政策意向保持一致。1998年,金融监管机构和金融体系计划厅从大藏省分离出来,成立了综合性的单一的金融监管机构——日本金融监督厅,到2001年,日本初步形成了一个以金融监督厅为核心,独立的中央银行和存款保险机构共同参与,地方财务局等受托监管的监管框架。
实行“单线多头”监管模式的国家大多是比较发达的资本主义国家。日本的不同层次的市场经济和议会结构,导致了比较分散的经济政治管理体制。这种体制反映在日本的银行监管体制中,就形成了“单线多头”的监管模式。这种监管模式的优点在于集中统一的监管可以提高监管效率,形成各权力机构之间的制约与平衡。同时也应该看到这种模式有效运行的关键在于各管理机构之间的协调与合作,在一个不善合作与立法不健全的国家中,这种体制的优势难以得到发挥。同时这种模式也同样面临“双线多头”监管模式类似的问题,如监管职责划分不清,重复监管等。
三、银行监管制度内容比较
银行业监管的制度内容主要包括市场准入监管,日常审慎监管,问题银行监管和市场退出监管。
(一)市场准入监管。三国都实行核准主义⑤,普遍重视最低准入资本金是否充足。市场准入监管是指制定对银行业开业条件的具体要求,以防止不合格的机构进入金融市场,保持合理的机构数量,避免恶性竞争,包括机构准入、业务准入和高级管理人员准入三个方面。
在市场准入监管方面:1.美国相对于英日管理较松。不同性质的银行由不同的监管机构审批⑥,其中美国的国民银行的最低注册资本为100万美元;2.英国最为重视。英格兰银行监管的主要目标就是使银行持续满足银行法规定的授权标准⑦,不断地评估和考察这个标准是否被遵循,按照谨慎原则决定是否取消或限制授权。英国的银行准入的最低注册资本为500万欧元;3.日本最为严格。以维持金融体系的稳定为首要目标,实行严格的开业管制,从1960年后几乎没有新的普通银行建立,限制了金融机构的数量,100%属于世界性的大银行,垄断性非常严重。日本的银行准入的最低注册资本为20亿日元。
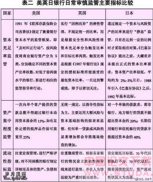
(二)日常审慎监管。日常审慎监管是指在银行正常经营期间内对银行日常经营活动进行监管,防范银行业务运营过程中可能出现的各种风险。主要包括对以下几个指标的监控:资本充足率、资产质量分析(包括资产集中程度、不良贷款的水平和发展趋势等)、流动性指标、呆账准备金、利率风险和汇率风险分析,以及对银行的风险管理系统和内部控制制度的监管。其中几个主要指标的比较情况见表二。
(三)问题银行监管和市场退出监管。问题银行监管制度是指旨在防止银行出现可能导致对银行体系安全威胁的一系列制度安排,包括纠正性监管、救助性监管和市场退出监管。其中存款保险制度是银行市场退出机制的核心,存款保险制度模式按隶属关系分为独立、隶属于央行和隶属于财政部两种,按功能分为单一⑧和复合⑨两种。美英日三国也各有自己的特色:1.美国于1933年首创存款保险制度,其存款保险机构独立于政府,具有复合功能,保险上限为10万美元;2.英国的存款保险制度建立于1982年,存款保险机构也是独立的,但只有单一的功能,保险上限为存款余额的75%,最高可达2万英镑;3.日本的存款保险制度建立于1971年,存款保险机构隶属于财政部,具有复合功能,保险上限为1千万日元。
综上所述,美英日银行监管体制都是在特定的政治经济体制、条件和人文背景下形成和发展的,没有任何两个国家的监管体制是完全一样的。而且在市场和金融发展的不同阶段,监管体制也需要根据环境和形势的变化进行相应调整,不存在一个适用于任何国家或任何发展阶段的固定单一的银行监管体制。因而,各国应结合各自的政治体制、经济体制、长期以来形成的金融体制、金融文化等逐渐摸索和形成一套适合本国国情的银行监管体制,以推动本国经济、金融健康平稳发展。
注:
①重要的监管大法有:1863年《国民银行法》;1913年《联邦储备法》;1933年《格拉斯-斯蒂格尔法》;1978年《国际银行法》;1980年《放松存款机构管理与货币控制法》;1989年《金融机构改革复兴与加强法》;1991年《联邦存款保险公司改善法》,1999年《金融服务化法案》等。
②重要的专项有:1956年《银行控股公司法》;1966《银行合并法》;1968年《消费信贷保护法》;
1982年《加恩-圣吉曼存款机构法》;1983年《国际贷款监督法》;1994年《瑞格尔-尼尔跨州银行和分行效率法案》等。
③所谓“习惯”,是指仁人志士着意创造或在社会经济生活中逐渐形成,成为社会成员主动遵守的行为模式。它是在没有外来压力的情况下,人们的习惯性行为,成为稳定社会的一种手段。
④“非正式管理”是指没有正式的规则、由监管者看管金融群体并警告它们,当其陷人危险时,金融机构或自我改变其行为方式,或听从管理者意见进行动作。
⑤核准主义,又称许可主义,或审批制,即事先的行政许可,是商业银行登记及成立的前提条件。具体来说,设立商业银行除具备法律所规定的条件之外,还须报请金融监管机关审核批准,才能申请登记注册,公告成立。
⑥ 联邦级银行由通货监理署颁发执照,州级银行由州政府颁发执照。若州银行要成为美联储会员银行,要经联邦储备理事会审批。通货监理署审查开业银行是否符合注册标准时,须考虑以下因素:(一)资本充足性;(二)合格的管理标准;(三)社区的便利与需要;(四)已有设施的供求关系;(五)银行业内部的竞争因素;(六)未来盈利前景;(七)申请者的守法情况。此外,对于每个因素还有一系列与之配套的测评手段,这样不仅使监管部门在操作时有章可循,也能够让申请者做到心中有数。
⑦英国1987年《银行法》对于授权标准也有明确要求:(一)最低实收资本;(二)专业技能要求;(三)谨慎行为标准;(四)设置非执行董事;(五)人员适合与适当标准;(六)"四只眼原则"。
⑧ 单一存款保险的职能仅是在投保机构破产关闭时,负责赔偿存款人,因而被称为“付钱箱”式存款保险。目前全世界共有39个国家实行这种模式,主要分布在欧洲。
⑨ 复合存款保险不仅承担着偿付破产银行存款人的职责,而且具有监管银行和处置破产银行的功能。目前全世界共有33个国家实行这种模式,主要分布在亚洲和美洲。











