规范完善增值税之我见
来源:岁月联盟
时间:2010-06-25
一、引言
增值税是社会化大生产到一定阶段的产物,也是为了更好地适应的生产社会化、专业化、国际化程度日益提高的客观要求,对传统的流转税课征制度进行改革的结果。自从1954年法国成功地把旧的营业税改为增值税以后,其影响非常广泛。由于增值税是一个高效、中性的税种,因而倍受各国青睐,短短的40多年就风靡全球。目前世界上已有100多个国家和地区实行增值税。
我国是从上世纪70年代末开始引进增值税的,增值税作为我国最大的税种,占税收收入的60%左右,在财政收入中起着举足轻重的作用。但现行增值税仍有一些不尽人意的地方,需要借鉴国外成功的经验和可行的办法,进一步对现行税制加以改进和完善,以便使增值税的功能和作用得到最大限度的发挥。
二、我国现行增值税存在的问题和不足
(一)对增值税概念的质疑
迄今为止,不同的教材对增值税的概念有过不同的解释,但大多比较简单,难以概括增值税的全貌。其中,最理想的应该是注册师教材《税法》上的概念:增值税是对在我国境内销售货物或者提供加工、修理修配劳务,以及进口货物的单位和个人,就其取得的货物或应税劳务的销售额,以及进口货物的金额计算税款,并实行税款抵扣制的一种流转税。但笔者认为这一概念仍有不完善之处。
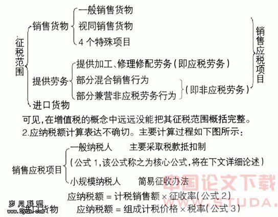
1.从上述概念可以看出,增值税的征税范围有三大项:销售货物或者提供加工、修理修配劳务以及进口货物。但实际上,除以上规定外,属于增值税征收范围的,还包括以下几个方面:视同销售货物、部分混合销售行为和部分兼营非应税劳务行为等。
其征税范围是非常复杂的。见下图:

概念中提到“就其取得的货物或应税劳务的销售额,以及进口货物的金额计算税款,并实行税款抵扣制的一种流转税”,实质上税款抵扣制仅限于一般纳税人在销售应税项目时采用,小规模纳税人在销售应税项目以及纳税人(不论小规模纳税人还是一般纳税人)在进口货物时一般是不采用税款抵扣制的。
3.没有提及出口退税。增值税的一个重要作用是促进国际贸易,它是通过出口退税来实现的,但概念中却没能概括进去。
(二)游戏规则明显对小规模纳税人不利,这在一定程度上限制了他们公平地参与市场竞争
我国目前处于市场刚刚起步阶段,小规模约占企业总数的80%以上,它是规模化生产的补充,其对整个经济起重要作用,增值税的政策制定和征管手段必须考虑他们的利益,为小企业能够公平地参与市场竞争创造条件。
1.小规模纳税人与一般纳税人税负不均,容易引发不规范行为。从对小规模纳税人征收增值税的征收率来看,我国商业企业的征收率为4%,其他企业为6%。据测算,在其他条件一致的情况下,一般纳税人增值税的税收负担为3.92%,远低于小规模纳税人的实际税负5.66%。小规模纳税人按6%的征收率征税,相当于一般纳税人按17%税率征收时,增值率达到35.3%时的税额,这显然是偏高的,在国际上增值率一般认定在20%左右。相比之下,我国对小规模纳税人征收率的设定是偏高的。
2.不得领购使用专用发票,影响了一般纳税人与小规模纳税人的经济往来。我国规定增值税专用发票作为扣税凭证使用,限于购销双方均为一般纳税人的单位和个人,对购销双方有一方不是增值税一般纳税人的,一般不能使用增值税专用发票。虽规定对于能够认真履行纳税义务的小规模纳税人,在规定期限内,其销售货物或应税劳务给一般纳税人的,经县(市)级税务机关批准,可以由所在地税务所为其代开专用发票。但实际操作起来很麻烦,所以一般情况下小规模纳税人只能开普通发票。小规模纳税人由税务所代开专用发票,限制了它与一般纳税人的商业往来,不利于增值税税收政策的连续性。下一个环节的一般纳税人若从小规模纳税人处进货,要比从一般纳税人处进货付出更高的价款且已纳税款的抵扣额又大大减少,这使小规模纳税人在市场竞争中处于困难境地,有悖于税收的公平原则。
(三)重复征税
由于我国目前实行生产型增值税,对当期购入固定资产的已征税款不允许抵扣,从而使这部分税款资本化,分期进入产品成本中,成为其价格的一个组成部分。当产品以含税价格销售到以后的生产经营环节时,再增值、再征税,不仅形成重复征税,而且产品流通次数越多,重复征税就越多。
(四)征税范围偏窄
我国的增值税征税范围包括货物的生产、批发、零售、进口四个环节,此外加工和修理修配也属于增值税的征税范围,加工、修理修配以外的服务行业暂不实行增值税。另外,还包括4个特殊项目(这些单位一般应该征收营业税,但发生这些行为应交增值税)和三种行为(视同销售货物、混合销售行为以及兼营非应税劳务。其中,混合销售行为如果该纳税人以销售应税项目为主,这时应征收增值税;兼营非应税劳务如果没有分别核算或不能准确核算非应税劳务销售额,其非应税劳务部分一并征收增值税。)
国际上规范化的增值税范围为:所有货物销售、生产性加工、进口、修理修配、运输业、邮电通信业、建筑安装业和劳务服务业等。从当前国际增值税发展趋势看,增值税制度越规范,征税范围越宽,覆盖率越大,就越能保证增值税机制的良好运转,最大限度地发挥作用。而我国现行税制征税范围窄,与发达国家相比相差甚远,直接导致增值税销售货物与营业税应税劳务抵扣链条的中断,削弱了增值税环环相扣的制约作用,不利于公平竞争。
(五)麻烦
只有一般纳税人在销售应税项目时才用到税款抵扣制,其应纳税额完整的计算公式如下:
应纳税额=当期内销货物的销项税额-(当期进项税额-进项税额转出-当期出口货物不予免征、抵扣和退税的数额)-上期留抵税额公式1
其中,每一项又都包括许多内容,以第一项为例,其计算过程如下:
当期内销货物的销项税额=计税销售额×税率
计税销售额的确定又有三种情况:
1.一般销售额=全部价款+价外费用;
2.特殊销售额,税法上具体规定了六种情况;
3.视同销售额,规定了三个顺序。
税率又有两档:基本税率17%和低税率13%。
三、对增值税改革的建议
增值税的政策改革,既要考虑我国国情,又要贯彻落实国际惯例,同时还要考虑可操作性。因此,改革和完善增值税制度势在必行。
(一)稳步渐进地实施增值税的转型。实行彻底的、与国际统一的、先进的“消费型增值税”是我国税制发展的方向和必然趋势
如果实施消费型增值税,首先,将彻底消除重复征税的可能,而且使固定资产一部分投入能提前得到补偿,这有利于加速企业资金周转,充分调动企业科技投入的积极性;其次,有利于实现市场对资源配置的基础作用,实现不同行业、不同组织形式的企业真正的公平税负、平等竞争;再次,有利于进出口贸易,在进口环节上,如果国内产品销售采用消费型增值税,可使国内产品的税负轻于进口产品,从而抑制进口。在出口环节上,消费型能够实现增值税全面抵扣已征税款,符合终点课税原则,最容易保证足额退税。
(二)完善纳税人认定标准,保护增值税制度。目前,增值税纳税人的划分标准有两个:一是销售额;二是财务核算水平。如果将属于再生产中间环节的企业划分为小规模纳税人,往往会造成增值税抵扣链条的中断。因此,在纳税人划分上,应在现有标准之上,考虑增加一条行业标准,即根据该行业在社会再生产中所处的环节,区别对待。对处于商品流转的中间环节,应尽量将其划分为一般纳税人,以保持增值税抵扣链条的完整。对这类纳税人,一方面努力促使提高核算水平;一方面对销售额要求可适当降低。
(三)扩大增值税的征收范围。我国应借鉴发达国家的经验,结合我国国情,把增值税的征税范围进一步扩大,将增值税课征范围延伸到整个生产流通及大部分服务领域,使我国的增值税形成一个完整的课征体系,把那些与货物交易密切相连的服务业划入增值税征收范围,主要包括:交通运输业、建筑业、代理业、仓储业、租赁业以及广告业等;将那些与货物交易关系不密切的服务业(、保险、咨询业等),课征营业税,既保持简便易行的课征办法,又不破坏增值税的运作机制,达到税收征管的、高效。关于农业问题,由于农业特别是粮食的特殊性,加之我国农业的现状及地位,解决农业(农产品)问题不宜操之过急,可采取改革的成功做法,结合农业税的改革,坚持稳妥试点、政策引导、农民自愿的方针。当我国农业生产商品化、社会化和资本有机构成达到一定程度时,首先选择那些已形成化规模、商品化程度较高的农场或农工商联合公司等进行示范改革,最终将农业(农产品)整体划入增值税征收范围。
上一篇:土地增值税的清算不会促进房价上涨
下一篇:企业走出税收筹划误区之探究











