论零售企业员工培训课程设计
【摘要】培训是提高零售员工素质必不可少的重要步骤。文章阐述了零售企业要通过培训来提高员工的技能和增强管理人员的管理能力,必须针对企业特点进行相应合理的培训课程设计。
【关键词】零售企业;培训;课程设计
零售企业的飞速离不开一支高素质员工队伍的支持。而在我国的大部分零售企业中,人员素质普遍偏低,专业技术人员和管理人员的缺乏已成为制约我国零售企业与国际零售巨头相抗衡的主要因素。当前,越来越多的零售企业管理者认识到培训并不是一种成本,而是一种高效的投资。加强员工培训工作,可以满足员工不断成长的需求,给员工可以上升的足够空间;可以巩固团队精神,使员工认同企业文化;可以增强店铺管理层的能力,促进服务质量的提高。因此零售门店必须不断致力于员工的培训,增强店铺的应变能力。
一、零售企业员工培训课程设计流程
任何一家零售企业在制定培训计划以前,首先需要对现有的岗位分别进行职务分析,即通过观察和研究确定一项具体工作所包含的任务及工作承担者成功完成工作所需的技能、知识和责任,它是建立零售企业员工培训体系的基础。在职务分析基础上形成的培训课程才能因其实用性、直接性、独到性而赢得员工的欢迎。在这个过程中,课程设计者必须通过分析获得培训所能解决的问题范围,并将其转换为课程的目标。一个完整的培训课程设计流程主要分为以下三个步骤:
(一)培训需求分析
需求分析的内容主要是根据培训的目的、培训的紧迫程度、培训成本等分别列出哪些急需培训,哪些需要委外培训,哪些由企业自行培训及年度培训费用预算,报上级部门批准后组织实施。培训需求分析中所使用的最典型的方法有访谈法、调研法和问卷调查法。在此阶段,可以综合采用以上方法征询决策人员、管理人员、培训机构、用人部门及受培训者本人的意见,还可以借鉴对手的培训模式来制定适合自己公司发展的培训模式。与此同时,还有必要对工作效率低的管理机构及员工所在的环境实施调查,从而确定环境是否也对工作效率有所影响。
(二)培训内容设计
培训内容的设计要以培训要达到的目标为指针。每一种知识和技能都是通过相关课程的教学而完成的,因此,课程内容应强调具有实用性,紧密联系学员工作实际,通过培训能够解决学员实际工作中经常遇到的问题,使学习过程和工作过程相互促进,形成一个良性循环。课程设计者必须深入卖场,征求顾客、商场人员、公司业务人员等相关人员的意见和需求。最终根据这些反馈信息确定哪些是必须的,哪些是需要改进的,形成完整的培训内容。另外,还需要对课程的实施方案包括教师选择、教学方法、会场布置、教材编排等进行详细的设计。
(三)培训结果评估
当前对培训评估进行系统的模型占主导地位的仍然是“柯氏(Kirk Patrick)模型”,它将评估活动分为四个层面,分别重点评估受训者在接受培训后对培训本身是否满意及满意的程度、受训者在接受培训后知识和技能水平是否提高及提高程度、受训者所学知识和技能是否在工作中得到运用及运用程度、受训者是否能通过所学知识和技能使自己的业绩得到改善和改善的程度。以上评估通过由受训者填写评估调查表、进行评估访谈、绩效考核等衡量方法进行。人力资源部最终需将培训结果与员工报酬、职务晋升以及职业生涯紧密联系起来。
二、零售企业员工培训课程具体内容
零售企业中新员工同老员工、普通员工与管理人员由于其工作性质、业务内容和所负职责不同,培训的内容也应有所针对性。大型零售企业应该具有针对各个层次员工的全面的培训计划,这样才能取得良好的培训效果。
(一)职前培训(Orientation Training)课程内容
职前培训又称入职培训,是新员工进入企业后的基础培训。职前培训可以帮助员工适应新环境的要求和目标,学习新的工作标准和有效的工作行为。零售企业职前培训的内容主要包括企业的与文化、规章制度等基础内容和相关的专业技能培训。
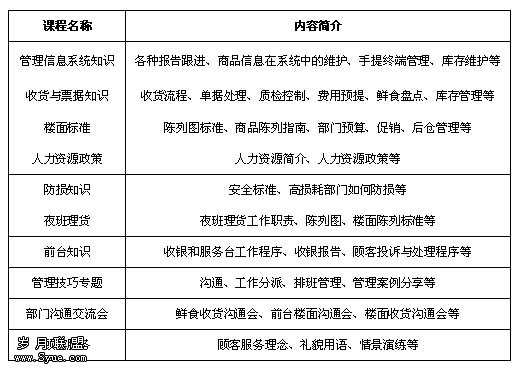
1.基础教育培训内容。职前培训的第一步是针对全体新入职员工进行基础教育培训,基础教育培训的负责人和具体组织协调者是人力资源部。基础教育培训对培养新员工对企业的归属感,增强其对企业各部门职能的初步了解,尽快地融入企业文化起着不可替代的作用。基础教育培训的课程主要涉及以下几个方面:
(二)职务培训(Management Training)课程内容
职务培训主要是对管理人员的培训。零售企业的管理人员一般已具备相当的经验,对公司的经营性质、管理制度及所分配部门的工作性质已经有了充分了解,所以他们的课程应偏重增强其对整个零售企业经营状况总体掌控的能力。另外对管理人员的培训,还应该注重加强其沟通技巧、管理与分析能力等一系列特殊能力。因此对管理人员职务培训的课程设置如下:
三、零售企业员工培训课程实施方法
无论是新员工的职前培训还是管理人员的职务培训,培训课程的具体实施可视具体情况分别采用脱产培训或在职培训的方法,或者将两者结合使用:
(一)脱产培训OFFJT(OFF the Job Training)
为了培养店铺紧缺人员成为企业未来的高层次管理人员,或为了引进新设备、新开店铺等,此时零售企业一般对员工进行脱产培训。脱产培训即要求员工离开工作和工作现场,由企业内外的专家和教师对其进行集中培训。脱产培训一般涉及到大量人力、物力和财力的投入,另外因人员暂时调离工作岗位会对经营管理过程产生一定程度的影响,所以对脱产培训的过程必须进行有计划的安排和管理。脱产培训主要采用课堂讲授法,通过企业培训人员在课堂上向受训人员讲授以达到培训目的。在课堂讲授法的同时可穿运用投影、DVD和录像等手段对员工进行培训,以增加培训效果,提高培训工作的趣味性和生动性;也可有计划、有组织地安排员工到有关单位参观访问以使受训者得到启发、巩固所学的知识和技能;还还可利用讲座、晚会及其他有益的活动进行培训,加强受训员工之间融洽的人际关系。
(二)在职培训OJT(On the Job Training)
零售是一门实践性很强的学科,因此,在职培训是零售企业实施培训的主要培训方法。零售企业要,就必须随时向员工灌输新知识、新技术和新观念,否则员工必然落伍。在职可以对员工执行工作所需技能中的欠缺部分予以补充,通过把受训者置于模拟的现实工作环境中,让受训者反复操作训练,以解决实际工作中可能出现的各种问题。培训人员首先必须解释和示范工作内容然后让受训者练习,一步一步示范操作,必要时纠正错误,直到受训者能履行工作为止才结束。在职培训过程中可采用由有经验的员工或主管担任员工指导,也可以采取职务轮换模式作为培训手段,还可以应用参与管理培训法,通过成立一个由受训者组成的参与管理层,并让其对整个企业的政策或某一具体问题提出建议,为受训者提供分析和解决企业问题的经验的培训方法。
四、结语
无论是哪一种培训方式,其管理过程都包括PDCA循环,即“计划─实施─评价─处理”管理循环。一个循环的结束意味着新一轮循环的开始,每一个循环紧密衔接才能够达到培训实施的最佳效果。
【】
[1]张晔清.连锁企业门店营运与管理[M].上海:立信出版社,2002.
[2]何辉,李业昆.连锁超市的员工培训[J].商场化,2003,(1).
[3]何培香.论我国商业连锁企业的员工培训[J].湖南商学院学报,2004,(1).











