企业人力资本价值评估流程研究
[摘 要] 人力资本价值评估除遵循资产评估准则要求的一般流程外,还要考虑人力资本的特性,重点关注人力资本状况调查、人力资本价值影响因素分析及人力资本价值评估资料收集等方面。
[关键词] 人力资本;价值评估;流程
一、人力资本价值评估的基本流程
人力资本作为一项特殊资产,其价值评估流程应与资产评估相一致。资产评估流程是指资产评估机构和注册资产评估师执行评估业务,形成资产评估结论所履行的系统性工作步骤。
资产评估准则第三章操作准则规定“注册资产评估师执行资产评估业务,应当根据业务具体情况履行适当的评估程序。评估程序通常包括:(1)明确评估业务基本事项;(2)签订业务约定书;(3)编制评估计划;(4)现场调查;(5)收集评估资料;(6)评定估算;(7)编制和提交评估报告;(8)工作底稿归档。注册资产评估师不得随意删减评估程序。”
资产评估工作流程是规范资产评估行为、提高业务质量和服务的公信力的重要保证,也是相关当事方评价评估服务的重要依据,因此,在实际的评估操作中必须切实履行。
资产评估的基本流程都已经比较成熟,但在人力资本评估工作的还要坚持一些特殊性要求。
二、现场调查
现场调查工作是将人力资本价值评估思路与企业具体情况相结合的重要步骤,现场调查工作质量的高低对人力资本评估结果将会产生重大影响。
1.对被评估企业进行SWOT调查分析。不同企业的竞争优势是有差异的,因此必须对企业进行SWOT分析,这样才能看出企业的主要竞争优势所在,从而分析出形成企业无形资产的主要构成项目。
进行SWOT分析首先要画出SWOT分析图,然后要采用头脑风暴法,鼓励参与评估人员提出与优势、劣势、机遇、威胁相关的问题,尽可能地找出各种存在的问题,最后要讨论分析图。一般情况下,企业的优势和劣势由内部因素决定,而机遇和挑战则来自外部环境。
进行SWOT分析主要依靠被评估企业的相关人员,因为只有他们才最了解企业的情况。注册资产评估师可以作为主持人,一般需要财务、技术、销售、管理、市场、生产、企业主要领导参加,根据企业规模,人数在2-10人比较合适。
进行SWOT分析的最终目的,就是要分析出企业的竞争优势(成本领先、差异化等)以及形成这些优势的主要因素。比如良好的客户关系、值得信赖的品牌、具有特殊才能的人力资本、独特的企业文化、领先的专利技术和特许经营权等。
2.被评估企业人力资本状况调查。主要需要调查人力资本的基本情况、健康状况、历年考评结果、专业技术水平等项目,为确定人力资本重置成本和尚可服务年限提供依据。
3.对中高层管理人员进行AHP分割权重调查。要对人力资本整体价值进行分割,需要确定无形资产各构成要素的相对权重。这个相对权重是在调查企业各级人员对各构成要素的重要性判断基础上得出的。根据建立的AHP模型,设计出反映层次间各要素相互关系的比较判断矩阵调查表,邀请被评估单位管理部门的高级管理人员(一般要有技术、财务、销售、生产部门负责及全面掌握情况的厂级领导参加),向他们讲清调查意图及标度方法,并予以示范,请他们根据业绩、现行结构、未来预期的各种因素,凭自己的经验和判断独立填写,不要求现场完成,让他们回去消化后独立认真填写。调查表收回后由有经验的评估人员综合整理出符合要求的比较判断矩阵。进行层次单排序总排及一致性检验,所以计算通过一致性检验,为可接受通过,则得到的方案层总排序权值即为各种不同无形资产在组合无形资产评估价值中的权重数,用组合无形资产的评估价值去乘权重数,即得到了各种不同无形资产的评估价值,完成了组合无形资产的价值分割。
4.调查人力资本个体得分。如果仍然采用AHP法进行人力资本个体价值的划分,则还需要采用上面的方法根据实际情况设计调查表进行调查。
如果采用海氏评价法,则需要按照前面介绍的评价表设计调查表。
要将智能水平、解决问题能力、风险责任中各个层面的描述进行定义和解释,与企业的具体工作内容相联系。比如在智能水平的“有关知识、专门技术及操作方法”中,“基本的”可以根据企业情况定义为“经过一般培训,能够根据操作规范要求完成工作”。对这些要求进行定义要尽量简单、概括,不要太具体和专业。
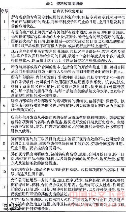
三、需要重点收集的资料及评估注意事项
人力资本评估项目能否进行以及质量的高低在很大程度上取决于评估机构和注册资产评估师掌握和占有资产评估信息资料的数量和质量。评估人员应当根据人力资本评估的具体项目情况收集资产评估相关资料。要从企业内部、外部(政府、证券交易机构、媒体、行业协会或管理机构及其出版物、学术及出版物)来搜集资料,在搜集资料时要明确目标和需求,确定收集计划,按照实施信息收集计划、补充和追踪信息、鉴定信息的完整性和系统性、对信息进行分类分析等几个步骤进行。
1.进行收益预测所需资料的收集及评估注意事项
进行企业整体资产收益预测,涉及到企业的以前年度经营状况、行业的整体水平、企业以后年度的发展战略等方面,因此需要从以下这些方面搜集信息资料:
(1)企业概况:构成、隶属关系、关系、人员构成、主要经营业务。(2)截止评估基准日期(或基准日期后最新)资产负债表(资金平衡表)、利润表、单位成本和生产费用表,其他财务表。(3)近5年大型项目可行性研究报告,项目竣工验收报告。今后5年发展设想,投资项目计划;项目审批情况,资金到位情况,计划可实现程度。(4)企业年度(至少当年和下一年)经营和财务计划。(5)企业面临市场竞争性分析(有利因素、不利因素)、预测竞争格局,有否市场垄断(或部分垄断)可能,垄断期限;市场开发潜力预测及开发设想;企业自身投资开发能力。(6)国内、国外同行投资收益率、平均成本利润率、资金利润率。(7)销售(营业)税金、销售(经营)费用和利息支付(财务费用)占销售(营业)收入的比例,现状及变化趋势;折旧占销售(经营)成本的比例。(8)营业外收入、营业外支出的项目及变化趋势。(9)企业适用的税种、税率;享受哪些税收优惠;上缴利润情况。(10)今后5年各年新增投资,各年流动资产净追加。(11)企业发展受相关行业的影响。(12)企业进出口许可证、专营权、生产许可证。(13)企业的商标、专利权证书等。(14)购销合同、合作协议、租约等。
企业收益预测一般以企业前5年经注册师审计的实际经营业绩为基础,以企业对预测期间经营条件、经营环境、与税收政策和市场情况等方面的合理假设为前提,以公司预测期间的营销计划、生产计划、投资计划、原材料及工时消耗定额和费用预算等为依据。一般按照评估基准日收益额的调整、企业收益现状和趋势分析、企业预期收益预测几个步骤进行。
在调整评估基准日收益额时,一方面,要按照重置成本基础和规范化的会计准则重核产品成本;另一方面,调整非正常因素。
在对企业经营状况和趋势分析时,要注意从以下几个方面进行:
(1)财务分析。主要是对资产负债表、利润表、现金流量表和利润分配表等进行分析,对企业的经营状况做出基本判断。这种分析是通过各种财务指标来反映的。主要有流动性比例[如:流动比率=流动资产/流动负债、速动比率=(流动资产-存货)/流动负债]、营运能力比率[如:存货周转率=销售成本/存货平均余额、固定资产周转率=销售额/固定资产净值,等]、长期偿债能力比率[如:负债比率=负债总额/资产总额、利息保障倍数=(利润总额+全部利息费用)/全部利息费用]、获利能力比率[如:资产利润率=净利润/资产总额、净资产利润率=净利润/净资产]等。运用这些指标与社会或行业平均水平比较,可以大致判断被评估企业的获利能力和收益状况,为分析影响企业收益状况的主要因素提供依据。不论企业经营状况好坏,必定都有若干主要因素,诸如企业产品的市场需求,企业生产能力和新产品开发能力、企业经营管理水平、供给因素、政策因素、地理位置等在起作用,因此,在大致判断企业经营现状的基础上,要对影响企业收益的主要因素进行必要的分析。
(3)充分利用上面收集的企业资料,特别重视与有关管理人员的接触,与企业技术专家、财务专家沟通。如果可能,在与管理层沟通前,采用类似德尔斐法的调查技巧,结合近期收益变动和长期趋势预测,设计一些重要问题和简明表格,以引导他们进行缜密的思考,效果会更好。
2.进行无形资产分割所需资料的收集。要进行无形资产的分割,从中分出人力资本价值,就必须要分清除人力资本外,无形资产中都包含那些项目,因此,要对企业可能涉及无形资产的各项因素进行分析,而分析的前提就是是否有下面项目和提供相应资料。
3.人力资本投资价值重置成本法资料收集。前面我们提到人力资本重置成本由求学期间投资和工作之后的投资组成,并指出了其组成内容。要量化这些内容,需要搜集的信息资料应该包括:
(1)当地主管部门公布的义务教育的收费标准。包括小学1-6年级、初中1-3年级。(2)当地高中阶段重点、普通、职业高中收费标准和平均收费水平。(3)国家教育主管部门公布的各大学及专业不同的收费标准。(4)国家统计局公布的统计公报。(5)企业员工的内部资料统计表。至少应该包括员工姓名、年龄、性别、参加工作时间、工作岗位变动情况及描述等。(6)企业资料。包括企业的员工工资表、企业各类保险的标准、员工培训情况统计表等。(7)当地劳动力市场价格、最低工资标准等资料。(8)企业员工的健康体检表、员工考评结果表、员工专业技能评定表等内容。
4.收益折现率资料收集。收益折现率是进行人力资本剩余价值收益法评估的一个重要参数。其很小幅度的变化就会引起评估值大的变动。因此选择使用折现率一定要慎重。
确定折现率首先要遵循以下几个原则:
(1)不低于无风险报酬率的原则:如果折现率小于无风险报酬率,就会导致投资者将资金转入银行或购买国债。
(2)以行业平均报酬率为基准的原则:在评价各种投资方案优劣时,需要以社会平均报酬率作为统一的尺度来衡量,但由于社会平均报酬率一般难以求得,所有可以采用行业平均报酬率代替。
(3)折现率和收益额相匹配的原则:通常情况下,如果预期收益中考虑了通货膨胀的因素,那么折现率中也应有所体现,不应单方面反映。
(4)根据实际情况确定的原则:不同行业的企业适用不同的折现率。
根据折现率的概念,折现率一般包括无风险报酬率、风险报酬率和通货膨胀率。因此要搜集的资料也与这几个因素有关。
无风险报酬率资料一般包括评估基准日同期的银行存款利率、中长期国债利率。
风险报酬率资料一般包括政府的政策变动情况,与企业有关的技术进步或技术应用效果变动对企业收益的影响,企业筹资规模、形式、成本及可能对企业经营的影响,企业的道德水平,企业产品市场需求、价格变化、生产成本变化的可能性及对企业的影响等。
:
[1][美]R·韦恩·蒙迪,罗伯特·M·诺埃,沙恩·R·普雷梅克斯.人力资本管理(第八版)[M].北京:出版社,2003.
[2]汪海粟,王毅.无形资产评估实务[M].北京:财政经济出版社,2002.
[3]姜楠.关于资产评估方法及其选择的研究与探讨[J].中国资产评估,2004,(6).
[4]马广林,孙平.人力资本价值评估方法新探:连续割差法——割差原理与AHP法在人力资本价值评估中的综合运用[J].中国经济评论,2003,(8).











