人力资源管理与企业战略的适配性评价研究
[摘 要] 进入21世纪以来,人们对战略人力资源管理理念的重视程度日益提升。然而,传统人力资源管理在与战略的关 联性方面却表现得并不令人满意。为了能够更好地推动战略人力资源管理的实践,同时解决管理者在这方面实际操 作中存在的盲目和无依据的困惑,本文选择从人力资源管理与企业战略的适配性关联角度入手,建立了一个人力资 源管理对于企业战略的适配性评价模型的基础框架,讨论并阐述了面向各主要战略类型的、针对人力资源管理主要 功能模块的适配性评价方法和程序,最后得出了相应的评价结果。
[关键词] 适配性评价;企业战略;人力资源管理;战略组织特征;战略人力资源能力
一、引言
20世纪90年代以来,人力资源管理的重要性正在日益显著地体现出来,它往往关系到一个企业的生存和可持续问题。然而,尽管人力资源管理的地位日益提升,但仍普遍存在这样一种现象:即传统人力资源管理虽然在局部职能方法、手段等方面不断改进和发展,但与企业战略的关联性从总体上讲并不能令人满意,这已成为制约人力资源管理向更高层次发展的主要矛盾。那么,如何从根本上改变这种状况,使得人力资源管理能够聚焦于企业战略问题在现阶段就显得十分重要。本文正是基于人力资源管理的战略性地位日益提升而对其的理解和应用却明显滞后和脱节这样一种矛盾的情况下,结合当前多种有关战略性人力资源管理的前沿理论,构建出了一种人力资源管理对于企业战略的适配性评价模型,并在此基础上得出了相对完善和系统的评价结果。
二、人力资源管理对于企业战略适配性评价模型的基础框架
1.适配性评价模型建立的前提假设。本文的适配性评价模型的基础框架是建立在以下几个前提假设之下的:
假设1:适配性评价研究是建立在企业已经制定出适宜的战略基础之上的;
假设2:假定所研究的企业只是企业战略类型的不同,不考虑其他限制条件;
假设3:企业制定出的战略均可以归入本文所归纳的主要战略类型中,且只考虑公司层面的企业战略;
假设4:企业的各项具体的人力资源管理实践都可归入本文所定义的人力资源管理的六大模块中。
2.适配性评价模型的构成因素。在本文中人力资源管理对于企业战略适配性评价模型的基础框架主要是由四部分内容构成,且这四大组成部分之间也表现为层层推进、逐个适配的关系,它们分别是位于模型内外两端的“企业战略”和“人力资源管理活动”,以及作为中间牵引机制存在的“战略组织特征”和“战略人力资源能力”四大构成因素。
(1)企业战略。本文中的企业战略是指公司层战略,它主要战略类型包括增长战略、稳定战略和防御战略,这三种战略类型又可细分为五种主要和常见的战略类型,分别是密集型增长战略、一体化增长战略、多元化增长战略、稳定战略以及收缩战略。
(2)人力资源管理活动。人力资源管理活动是人力资源管理中的一系列实践活动。本文中的人力资源管理活动主要包括工作分析与设计、招聘与甄选、培训开发体系、绩效管理体系、薪酬管理体系、员工关系管理六大模块。
(3)战略组织特征。战略组织特征是本文在适配性评价模型的框架中引入的作为中间推导机制的两个构成因素之一。它是指企业战略确定之后,在组织层面上应该呈现出怎样的一种能力或行动上的特征来配合企业战略目标的实现,具体包括核心竞争力、核心价值观和组织行为取向三个要素。
(4)战略人力资源能力。战略人力资源能力的概念是作为第二层的中间机制来推导适配性评价模型框架的构成因素,它直接对战略组织特征负责,同时对具体的人力资源管理活动提出相应的适配要求。具体说来,战略人力资源能力是指组织在进行战略人力资源管理的过程中,其在人力资源层面上总体释放出来的一种支持组织战略实现的能力。它包括三大战略人力资源能力组成要素,分别是知识和操作技能要素、业绩技能要素和个人特征要素。
3.适配性评价模型的基础框架建立。一旦一家企业已经走过了战略形成阶段,且已经做出了自己的战略选择,那么,接下去要做的就是去执行这种战略,即把战略付诸到企业的日常工作中去。对于一家有着良好战略基础的企业来说,还需通过完成一定的任务来实现组织的目标。而组织中的个人则必须具备完成任务所需要的技能,同时他们还必须有充分的动力来有效地发挥这些技能。那么,究竟怎样的优先组合模式对于某种既定的战略类型来说是最优的选择呢?这正是适配性评价模型所需要研究的课题。下面本文将正式建立该模型的基础框架,并进入到具体的研究当中。
具体的人力资源管理活动是应该为促进企业战略的实现而服务的,表现为它选择了通过采用适合企业战略类型的一组优先组合的方式来适配企业战略的某种需求,即存在一种中间机制并通过它的牵引作用来促使两者达到有机默契。本文认为从企业战略到具体的人力资源管理的操作实践中存在着自下而上的“适配过程”。通过分别存在于组织层面和人力资源职能层面的“战略组织特征”和“战略人力资源能力”这两种构成因素来促使人力资源管理活动向着企业战略目标的方向运动,进而得到一系列最适合的人力资源管理活动的优先组合。
图1给出了企业战略与人力资源管理适配性评价研究的基础框架。在这个图中,一方面我们可以看出从人力资源管理活动到企业战略是层层适配的过程;另一方面在整个战略人力资源管理中,除了与企业战略的适配过程之外,人力资源管理活动自身各个环节也要考虑到一个整合的问题,即每个功能模块之间都是相互影响、相互关联的,形成一个完整的模块包,而不能割裂、单一地看待适配问题。
三、面向主要战略类型的适配性评价结果
在建立了适配性模型之后,本文接下来以增长战略中密集型增长战略为例,对人力资源管理的适配性评价结果进行论证。
密集型增长战略。密集型增长战略,指的是企业现有产品与市场尚有发展潜力,可以充分挖掘其潜力,实现自我发展的战略。这类战略的特点在于:企业主要依靠内部的资源和现有的竞争能力取得风险较低、相对缓慢和保守的发展。密集型增长战略其中又可分为市场渗透、市场开发、产品开发三种细分战略。由于密集型增长战略是被采用得最频繁的一种公司层战略,因此,本文将着重以该战略为例,介绍人力资源管理与企业战略的适配性评价研究。
密集型增长战略的核心价值观是基于现有市场上进一步开发市场和新的产品服务无论是对市场的渗透开发,还是对新产品的研发过程,没有一个不是在挑战过去已取得的成绩。因此,其所要求的核心价值观也多半集中在勤奋务实、突破自我以及强调创新和主人翁意识等方面。
密集型增长战略的组织行为取向主要表现在对企业中的人力资源尤其是经营管理人员和技术研发等人才的利用和培养方面,其中还涉及到对相关的财务和技术上的投资。
2.密集型增长战略的战略人力资源能力。由于该战略的核心竞争力是对企业中原有的核心竞争力的继承和,因此,在其所需知识和操作技能方面首先应当是维持和巩固支持原有核心竞争力的那部分知识和操作技能。此外,考虑到密集型增长战略的特点和其组织行为取向的侧重,企业所需具备的战略人力资源能力中还必须包含对经营管理和技术研发方面的知识和操作技能的培养和强化。
密集型增长战略业绩技能同时受到战略组织特征三要素的影响。核心竞争力要求完善和改进现有工作岗位的应用技能。鼓励创新、勤奋努力、不断突破的核心价值观要求建立起鼓励价值创造者的激励方式,重视面向问题式的及时沟通和团队合作的工作氛围。组织行为取向要求企业重点培养起以经营管理、市场营销和产品研发为主的工作技能。
在密集型增长战略核心价值观的要求下,企业对于员工个人特征的要求往往偏重于个性上具有创新精神、能够吃苦耐劳、不断追求进步、突破自我,同时善于沟通协调和进行团队合作。另外,组织行为取向要求个人特征这部分应优先倾向于具备市场营销或产品开发个人特长的优秀员工。
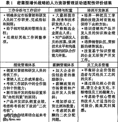
3.密集型增长战略的人力资源管理活动。按照上述的分解与综合,密集型增长战略的相关人力资源管理活动被在表1中。
四、结语
以上是以比较常见的密集型增长战略为例来解释战略人力资源管理的适配过程是如何发生的。按照本文给出的模型和方法,读者也可以自行推导其他主要战略类型的相关适配结果。实际上,对于每一类别的企业战略,人力资源管理都会有一个优先的适配组合用于评价企业现有管理水平的完备性和性及其所开展活动的战略价值性。企业在具体实施战略人力资源管理时,必须要建立战略类型与人力资源管理的关联性,只有尽可能地按照适配性评价模型得出的结果来针对性地展开人力资源管理实践活动,才能为企业带来显著的绩效。
此外,人力资源管理对于企业战略而言,除了适配的关系之外,还存在着反作用的关系,两者之间表现为相互关联和相互交叉。关于后者的研究,有待于下一步探讨。总而言之,笔者希望这篇文章可以提出一个可供的理论框架,并且能够起到抛砖引玉的作用。
参考:
[1]杨清,刘再垣.人力资源管理战略[M].北京:对外贸易大学出版社,2003.
[2]雷蒙德·A·诺伊,著.刘昕,译.人力资源管理:赢得竞争优势(第3版)[M].北京:人民大学出版社,2001.
[3]保罗·格林,著.欧阳袖,译.基于能力的人力资源管理[M].北京:高等出版社,2004.
[4]孙明贵.战略性人力资源与企业的竞争优势[J].资源科学,2004,(1).
[5]张敏.陈传明.战略性人力资源控制系统设计[J].中国人力资源开发,2006,(9).
[6]吕彪.常亚平.基于企业战略的人力资源规划研究[J].商业化,2007,(1).
[7]帕蒂·汉森,著.张叟,译.并购指南:人员整合[M].北京:中信出版社,2004.
[8]孟宪昌.企业扩张论[M].成都:西南财经大学出版社,2001.
[9]赵署明.人力资源战略与规划[M].北京:中国人民大学出版社,2002.
[10]亚瑟·W·小舍曼,乔治·W·勃兰特,斯科特·A·斯耐尔,著.张文贤,译.人力资源管理(第11版)[M]. 大连:东北财经大学出版社,2001.
[11]王长城.薪酬构架原理与技术[M].北京:中国经济出版社,2003.
[12]黄维德,董临萍.人力资源管理[M].北京:高等教育出版社,2000.











