吸入麻醉药的抗炎作用研究进展
严重外伤、重大手术创伤、休克、感染、脏器缺血再灌注损伤、内毒素血症是围术期常见的现象,往往导致的局部及全身严重的炎症细胞因子反应,被认为是围术期脏器功能损害的重要机制,往往造成恶性循环,严重影响病人的预后。因此,围术期过激炎症反应的调控一直是近几十年来生命的重点研究领域,也是麻醉学科研究的重要任务。
近年来众多的在体及离体研究显示以异氟醚为代表的吸入麻醉药可明显减轻心、脑、肺、肝、肾等脏器的损伤,保护脏器功能,其机制较复杂,涉及很多方面,其中,吸入麻醉药对炎症反应的抑制作用得到很多研究的证实,被认为是发挥其脏器保护作用的重要机制,现将相关研究进展综述如下。
炎症转录因子NFκB的激活及炎症因子TNFα、IL-1β等的释放被认为是炎症级联反应的早期始动环节, 预防和调节过激的炎症反应,可保护脏器功能、改善预后,这一观点早已达成共识。近年的研究显示吸入麻醉药可抑制多种病理因素导致的炎症反应(见表一),抑制炎症转录因子NFκB的激活、抑制炎症细胞因子及细胞粘附分子的表达,抑制中性粒细胞与内皮细胞的相互作用,提示吸入麻醉药的应用可明显减轻脏器损伤,保护围术期的脏器功能。
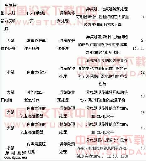
Thomas等的研究(1)发现异氟醚、七氟醚、地氟醚等吸入麻醉药可减轻肾脏缺血再灌注损伤,其保护机制与抑制炎症转录因子NFκB的结合活性,减少炎症因子TNFα、ICAM-1、髓过氧化酶(myeloperoxidase,MPO)等的产生等有关。Plachinta等的研究(2)发现给予大鼠1.4%异氟醚吸入30分钟预处理,可明显减轻内毒素对大鼠的毒性作用,降低血浆炎症因子TNFα的水平,改善内毒素导致的低血压和酸中毒,减轻内毒素对血管内皮细胞的损伤。Helmy等的研究(3)发现异氟醚同氟烷相比可抑制小手术病人血浆IL-1β的升高。Girand等(4)采用大鼠Ⅱ型肺泡上皮细胞体外培养加IL-1β刺激的模型,发现异氟醚、安氟醚处理可以抑制大鼠Ⅱ型肺泡上皮细胞炎性因子IL-6、MIP-2、MCP-1等的释放。De klaver等(5,6)将鼠的血管平滑肌细胞及人脐血管内皮细胞(HUVEC) 和牛的内皮在体外培养,并细胞培养液中加TNFα、IL-1β等细胞因子,可造成细胞的死亡,该研究采用这一模型发现在培养液中加入TNFα、IL-1β等细胞因子前先给予异氟醚预处理可以明显减少TNFα、IL-1β等细胞因子介导的细胞死亡。Christian等(7)采用豚鼠离体心灌注模型(Langendorff系统)发现异氟醚、七氟醚预处理可明显减轻中性粒细胞在冠脉血管内皮上的粘附率。Jacqueline等(8)采用体外细胞培养实验,发现异氟醚、七氟醚预处理可明显降低中性粒细胞在人脐血管内皮细胞上的粘附率。Hu G等(9,10,11)的研究显示异氟醚、七氟醚预处理可抑制中性粒细胞的激活并能抑制中性粒细胞和内皮细胞的相互作用,抑制中性粒细胞对心脏的损伤,保护心肌功能,而中性粒细胞在经异氟醚、七氟醚预处理后丧失了导致离体灌注的心脏收缩功能下降的作用后。Reutershan等(12)的研究发现异氟醚预处理可抑制内毒素介导的肺部炎症反应,减轻肺水肿,减少中性粒细胞在肺组织的津润,减轻肺组织的病理改变。我们(13)的研究发现异氟醚可减少肝细胞的缺氧/复氧损伤,保护肝细胞的能量平衡。Hofstetter等(14)发现大鼠短时间吸入异氟醚后可明显抑制内毒素导致的血浆细胞因子的升高,同未吸入异氟醚的对照组相比血浆TNFa 和 IL-1β水平分别降低69.3% 和61.8%。 Boost等(15)发现吸入地氟醚同样可抑制内毒素介导致的细胞因子反应,同未吸入地氟醚的对照组相比吸入地氟醚的内毒素血症大鼠血浆TNFa 和 IL-1β水平分别降低61%和47%。Joseph等(16)给小鼠吸入异氟醚预处理后,再给予内毒素20mg/kg腹腔注射,结果发现异氟醚预处理的内毒素小鼠72小时生存率为 85% ,而未用异氟醚预处理的对照组生存率仅23%(p<0.01), 异氟醚预处理组小鼠血清细胞因子TNFα, IL-6, IL-10 也都低于对照组,EMSA分析显示重要的炎症转录因子NFκB的活性在异氟醚预处理组明显低于对照组,提示异氟醚预处理明显减轻了内毒素导致的炎症反应。但也有不同报道,如Kotani等的研究(17)发现异氟醚可促进机械通气大鼠肺泡炎症因子IL-1、IL-6、MCP-2的表达。


综上所述,以异氟醚为代表的吸入麻醉药具有抗炎及脏器保护功能,但机制较为复杂,涉及的方面较多,尚不完全清楚。作为与外科息息相关的麻醉学科,围术期的脏器功能的保护是本学科的重要研究方向,且异氟醚等吸入麻醉药是临床广泛应用的麻醉药物,因此值得进一步深入研究,了解其相关机制有助于指导临床,提高麻醉技术,保护脏器功能,改善预后。











