论学生参与课程实施及其研究
摘要:学生是课程实施及其研究中的一个弱势群体。为改善课程实施的成效,丰富我们对课程实施的认识,我们有必要把学生纳入课程实施及其研究之中。学生具有参与课程实施的能力;学生参与课程实施有利于促进课程变革走向成功;学生参与课程实施研究也具有方法论上的优势。从理论上说,学生参与课程实施及其研究具有四种形式,即学生作为数据来源、学生作为积极反应者、学生作为共同研究者和学生作为研究者。我国的新课程实施及其研究应该加强对学生的关注。
关键词:课程实施;课程实施研究;学生
一、学生:课程实施研究的盲区
课程实施作为一个专门的研究课题出现于20世纪60年代末70年代初。自出现以来,课程实施研究一直保持着蓬勃的生命力,其研究者几乎遍布全球各主要国家和地区,如加拿大的富兰(Fullan,M.)与利思伍德(Leithwood,K.A.),美国的麦克劳夫林(Mclaughlin,M.W.)与利伯曼(Lieberman,A.),荷兰的范登堡(VandenBerg,R.)与范德伯(Vandenberghe,R.),澳大利亚的沃(Waugh,R.)与马什(Marsh,C.)等人。课程实施的研究范围也不断扩展,逐渐将其触角延伸到学校重建、学校改善以及教师专业等多个领域。时至今日,课程实施已经成为课程研究中的一个相当成熟的领域,其地位得到了学者们的广泛认同。例如,古德莱德(Goodlad,J.I.)将课程探究划分为实质性的、—社会的和技术—专业性的三个范畴,其中技术—专业性范畴即指课程实施和评价;[1]贝哈(Behar,L.S.)也将课程实施作为课程知识领域的一个重要分支。[2]
尽管如此,一些问题仍然是课程实施研究的盲区,“学生参与课程实施及其研究”便是其中之一。理查逊与普莱瑟(Richardson & Placier)指出,课程实施研究经历了三个发展阶段。[3]第一阶段即课程专家富兰所谓的“采用时期”,[4]它以20世纪60年代的课程改革为代表。这些改革把焦点集中在课程包(curriculum package)的开发上,极少考虑教师与课堂教学的实际情况。第二阶段的实施研究以20世纪70年代伯曼与麦克劳夫林(Berman & McLaughlin)等人主持的兰德计划为开端。他们的研究结果表明,学校的组织结构是决定课程实施能否成功的最重要的因素。[5]在这一阶段中,研究者认识到情境在课程变革中的作用,并且日益关注教师对课程实施的影响。在后来出现的第三个阶段中,课程实施研究开始朝着两个方向发展:一个关注影响教师转变的个体因素,另一个则关注学校的组织和结构变革。在他们描绘的这幅发展脉络中,虽然课程实施的研究重心在不断接近学校甚至课堂情境,学生却始终处于研究者的关注区域之外。
对课程实施实证研究的回顾也印证了这一问题。富兰与庞弗雷特(Fullan & Pomfret)曾归纳了20世纪70年代中的十五项代表性的课程实施研究,提出了忠实与相互调适两大研究取向。[6]辛德等人(Snyder,Bolin & Zumwalt,1992)在富兰研究的基础上,回顾了20世纪90年代以前的九项课程实施研究,出三种研究取向,即忠实取向、相互调适取向和课程缔造取向。[7]这些研究或集中于学校的组织结构,或集中于负责实施变革方案的教师,极少有对学生的专门研究。值得注意的是,这种现象在90年代之后稍有改观。笔者回顾了90年代以来变革实施方面的二十五项实证研究,其中有七项是从学生角度出发分析课程实施或学校改善的。①然而,总体看来研究者对学生的了解仍然十分贫乏。
在课程变革实践中,学生同样没有得到人们的真正重视。尽管我们都承认学校教育的首要任务是促进学生发展,但学生仍然只是被当作课程变革的对象,很少有人去了解和倾听学生对课程变革的感受和意见,更不用说在变革方案中采纳他们的建议了。正如富兰指出的那样,“当成人考虑到学生时,他们把学生当作变革的潜在受益者,而很少将学生视为变革过程与学校组织的参与者”。[8]此外,虽然学生是学校教育的持分者(stakeholder),但事实上他们处于由各个持分者组成的权力金字塔的最底层。对于这样的一个群体,又有谁会在课程变革中倾听他们的声音呢?在这种情况下,学生的声音在变革过程中消逝了。如果说20世纪60年代的课程变革造就了“防教师(teacher-proof)”的课程方案的话,那么也可以说长期以来我们的课程变革是“防学习者(learner-proof)”的。
总之,学生是现有的课程实施及其研究中的一个弱势群体,在课程实施和学校改善中忽视学生的声音已经成为包括美、英等发达国家在内的普遍现象。[9]
二、学生参与课程实施及其研究的理由
课程是影响学生学习的一个重要因素。20世纪80年代以来各国的基础教育改革都试图通过变革课程来促进学生的学习。加莫润(Gamoran, A.)总结了美国和苏格兰两地的课程变革成效,证实了课程变革对学生的影响。他研究发现,一方面,丰富而严格的学术课程可以促进学生的学业成就;另一方面,将课程标准化可以减少学业成绩的不平等。这些都是课程变革产生的直接结果。[10]因此,通过优化学校课程来改善学生的学习是完全可行的。
然而,即使是设计完美的课程也不能确保课程变革的成功,因为这套课程有可能并未在教育实践中得到深入的实施,甚至它们还只是停留在口头上、文件中,根本没有进入学校和课堂;或者教师尽管采用了变革建议的课程内容或教学策略,但对其做出过多的调适,新课程已经在学校和课堂中彻底走了样。课程实施,尤其是大规模课程变革的实施是发生在多个水平上的,这就意味着课程实施中可能存在着多种中介效应。例如,富兰认为课程变革是在国家、社区与学校三个水平上同时发生的,每一个水平都会受到来自其他水平的阻力或推动。[11]其实,除了这三个水平之外,课堂也是课程实施的主要场所,发生在课堂中的师生互动最直接地决定着课程变革的成效。由此看来,采取自上而下策略的大规模课程变革方案在作用于学生之前,至少经过四面筛子的过滤──国家、地方、学校与课堂,从而在四个水平上形成课程实施过程中的中介效应。因此,课程实施必须充分关注这些因素,尤其是学生在学校与课堂中进行的学习活动。
如果说是学校和课堂中发生的一切而不是外部预定的课程是有效变革的关键的话,那么学生就应该至少受到与教师、校长等学校人员同等的关注。其原因可概括为以下四个方面。
(一)课程变革的成效最终体现在学生的学习结果上
课程变革的最终目的是使学生出现正面的、合意的(desirable)变化,而学生是造就这些变化的主角,即使是教师也无法替代学生投入学习,因此成功的课程实施需要得到学生的积极配合。此外,近年来的课程变革都提倡研究性学习、建构主义教学等教学策略,主张培养学生的分析、综合、应用等高级思维技能,这些更加需要学生在课程实施中扮演一个积极主动的角色。然而,“防学习者”的课程变革将学生排除在决策过程之外,导致学生对变革缺乏了解,不仅会影响课程实施的进程,而且不利于改善学生的学习活动。古德莱德的研究表明,“当学生理解他们被期望做些什么,他们的工作得到认可,他们能够迅速从自己的错误中学习以及在改善其表现方面得到指导时,学生的学习才能得到巩固”。[12]因此,将学生纳入课程实施、增加学生对变革的理解不仅能够促进其学习,而且可以改善课程变革的成效。
(二)学生具有参与课程实施的能力
课程变革的成功是各个教育持分者共同努力的结果,学生也不例外。然而,学生只是一个处于成长中的、各方面潜质还有待发展的未成年人,他们是否具有在课程实施中发挥积极作用的能力呢?对变革的发动者、促进者和研究者来说,这是在决定学生能否参与课程实施时必须首先澄清的问题。现有的研究结论对这个问题的回答是肯定的。桑克森(Thorkildsen,T.)的研究表明,即使是很小的儿童也对课堂公平、学生评价等学校生活的重要方面有着比较成熟的看法,这些看法极大地影响了学生的学习动机。[13]因此,课程实施的促进者和研究者应该把小学生的意见作为决策的基础。此外,在高德曼和纽曼(Goldman & Newman)的“优质学生领导计划”(quality student leadership project)中,研究者和学校人员通过给中学生赋权、改革学校组织结构等手段,使中学生自己组织、管理和评定学校的变革活动,从而在学校改善中发挥领导作用。[14](5)由此看来,教育者不应低估学生的能力。为使变革取得尽可能多的成效,在课程实施中征询学生的意见、赋予他们参与变革决策的权力是完全必要的。
(三)学生参与课程实施有利于促进课程变革走向成功
课程实施是一个朝理想目标不断完善的过程,这个过程离不开变革促进者适当的干预,如资源支持、人员调配、教师培训等,而这些干预措施是否适合学校人员的实际情况,是决定其有效性的重要因素。对我国大陆新课程改革实施情况的调查表明,一线的校长与教师都认为教育行政部门组织的教师培训活动距离教师关注的问题太远,因而缺乏针对性和操作性,而那些由学校日常组织的教研活动和校本培训反而更加实用。[15]如果变革促进者能够发挥学生在实施中的作用,了解学生的关注事项,并根据他们的意见设计干预措施,就能够逐渐推动课程变革走向成功。
课程变革的持续和制度化需要得到教师和家长的支持。加拿大学者乐温(Levin,B.)的研究表明,学生的反馈对教师、家长在教育变革中的表现有着重要影响。很多时候家长和教师并不完全信任研究者的数据或其他学校的经验,而是容易受到学生反馈的影响。例如,学生学业成绩的改善、学习兴趣的提高会促使教师继续使用新的课程内容或教学策略,也会激发家长对变革的正面情绪。[16]学生参与课程实施能够使学生建立对变革的拥有感,这有利于学生理解和支持变革,并且在变革中更加主动。学生的这种正面反馈能够进一步影响教师和家长,促使各教育持分者之间形成更稳固的变革联盟。
(四)学生参与课程实施研究具有方法论上的优越性,并且能够丰富人们对课程实施的理解
从测量学角度来讲,课程实施是一个多维度的结构,一般包括课程材料、组织结构、角色/行为、知识与理解以及价值内化等五个层面。因此,评定课程实施往往需要利用数据三角验证(data triangulation)和方法三角验证(methodological triangulation)来增强研究的效度。现有的课程实施研究很少关注学生对变革的态度和意念,这在一定程度上影响了研究效度。研究表明,学生数据不仅具有良好的信度、效度,而且还可以验证教师数据的质量。研究发现,教师的自陈式问卷结果具有高估倾向,而学生的问卷调查与研究者的外部观察结果更为一致。[17]除了数据交叉验证之外,将学生纳入课程实施研究还具有其他一些方法论的优势,例如,学生是替代研究者对变革进行外部观察的最佳人选,收集学生数据更加实惠等。
方法论的发展与理论的前进之间是相互作用的,优越的研究方法论孕育着产生新知识的可能。[18]学生参与课程实施研究的优势与当前课程实施研究的状况是极不协调的,这意味着现有的课程实施理论还有很多发展空间。正如艾里克森与舒茨(Erickson & Schultz)指出的,“学生经验在目前教育话语中的匮乏限制了教育者的洞察力”。[19]学生为我们提供了理解课程实施的另一条途径。随着学生参与课程实施研究的加强,课程实施理论会被逐渐完善起来。
三、学生参与课程实施及其研究的形式
(一)理论分析
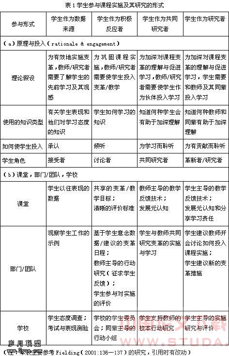
从理论上来说,学生参与课程实施及其研究具有多种形式,每种形式中学生所扮演的角色与参与的程度之间也有所差异。费尔丁(Fielding,M.)将学生参与学校改善与自我评价的水平分为四类:学生作为数据来源、学生作为积极反应者、学生作为共同研究者以及学生作为研究者。[20]他的观点为我们理解学生参与课程实施及其研究的形式提供了一个概念架构。表1总结了这四种形式的基本特征。

在“学生作为数据来源”中,教师与研究者为了从学生那里获取有关信息,开始关注学生,学生在课程实施中的地位得到了一定程度的认可,但他们还只是被动的接受者。在“学生作为积极反应者”中,教师与研究者认识到学生的积极投入是课程变革取得成功的保障,开始把学生视为实施变革时可与之共同讨论的对象,重视并倾听他们的意见。尽管在这种形式中学生的地位有所提高,但教师与研究者的主导性仍然需要加强。在“学生作为共同研究者”中,学生的地位得到进一步的提升,作为教师和研究者的伙伴出现在课程实施过程中。在这种形式中,学生不仅为学校变革提出意见,积极行动,而且在一定程度上扮演了研究者的角色,与教师一起进行有关变革的行动研究。然而,教师和研究者在变革的实施及其研究中还保持着主导优势。“学生作为研究者”是学生参与课程实施及其研究的一种理想的形式。在这种形式中,教师与研究者仍应该是指导者、引导者、组织者,学生则成为变革及其研究的主体或主角。他们开始发动、组织与实施变革,并负责对变革的实施做出研究和评价。很显然,在这四种形式中,学生参与课程实施及其研究的程度依次加深,其角色也逐渐由被动走向主动,从而构成了一个学生参与课程实施及其研究的连续体。
(二)实践
上述分析只是研究者在理论层面上建构的“理想型”。在变革实践中,学生往往会同时扮演多种角色,如他可能既是研究者的数据来源,又作为教师的伙伴成为变革的实施者,甚至同时还参与课程实施某些环节的管理和评定,因此在实践中这四种形式之间的区别并不像理论中的那样清晰,尤其是“学生作为积极反应者”与“学生作为共同研究者”、“学生作为共同研究者”与“学生作为研究者”相互之间的界限可能会十分模糊。为说明这些形式在实践中的差异,笔者将尝试运用这些理想型整理前文提到的七项学生参与课程实施的实证研究。
1.学生作为数据来源
这是目前使用最多的一种形式,有四项研究可以归为此类。它们的研究者分别是张善培等人(Cheung,Hattie,Bucat & Douglas,1996)、鲁达克等人(Rudduck,Chaplain & Wallace,1996)、达顿等人(Datnow,Borman & Stringfield,2000)以及李玉蓉和黄显华(2002)。
尽管这四项研究同属一类,但各具特色。张善培和达顿采用的是量化研究的思路。前者使用了问卷调查方式,以学生的意念(perception)作为评定课程实施的依据;后者采用了准实验设计,以学生的学业成绩作为衡量课程实施成效的依据。鲁达克、李玉蓉和黄显华采用了质化研究方法论,并且都以访谈为主要的研究方法。前者系统地检视了学生对教师、课程、学习以及学校改善的看法;后者则以中文科课程变革为背景,“集中探讨学生的课堂学习经验,以及这些经验与课室情境或课堂教学关系”,[21]试图由此找到提高学生学习动机、促进学生积极投入学习的途径。
总之,在“学生作为数据来源”中,研究者可以使用多种方法收集学生数据。然而,应该注意的是,课程变革不仅会影响学生的学业成绩,还会影响学生更深层的方面,如动机、情感、态度与价值观等,而且在判断课程实施成效时后者的变化更加重要。因此,在这种形式中研究者应该尽可能广泛地依据多种学生数据评定课程实施。
2.学生作为积极反应者
乐温的研究可归于此类。通过对“曼尼托巴学校改善计划(MSIP)”的检视,他认为课程变革如果不增加学生的直接参与就无法成功,且难以进行。变革促进者和研究者在促进学生参与课程实施时可以使用两种具体策略,即策略和组织策略。[22]教育策略的核心在于重新理解变革,将课程变革视为一系列日常发生的教育事件,这需要变革促进者了解学生对课程实施、教学与学习的看法,寻找那些能够使日常教育工作涵盖课程变革问题和观念的途径。组织策略的核心在于使学生参与变革的管理,最常用的方式是让学生参与学校或校区的委员会。此外,还可以通过另外一些途径将学生纳入变革,如为学生提供培训和支持,让学生建立自己讨论课程实施的组织等。
让学生参与课程实施的决策和管理有一个潜在的危险,即学生观点有可能与教师、校长等变革促进者的观点大相径庭,甚至意见相左。因此,学校人员之间应该形成一种求同存异的文化,学会在不同声音中共同工作。此外,学生一旦被邀请参与管理课程实施,他们就希望自己的观点得到重视。如果过于强调教师、校长与研究者的主导地位,那么就会失去学生作为积极反应者的原有意义。
3.学生作为共同研究者
一方面,由于目前学生参与课程实施方面的研究很少,很难找出完全符合每种理想型的实例;另一方面,“学生作为共同研究者”与“学生作为研究者”两种形式之间联系紧密,在实践中很难区分,因此本文在实践总结部分将这两种理想型综合起来进行讨论。不过,这只是在现有条件下的一种权宜之计,并不意味着抹煞了这两种形式在理论层面上的区别。
费尔丁(Fielding,2001)、高德曼和纽曼(Goldman & Newman,1998)的两项研究反映了学生作为共同研究者参与课程实施的形式,前者介绍了英国一所中学进行的“学生作为研究者计划”在三年中的进展,后者则介绍了给学生赋权使其发动、组织、领导与评定学校变革的“优质学生领导计划”。这两项变革的共同特点在于它们都是由学校人员和研究者首先倡导建立共享的学校文化,然后调整学校组织结构,鼓励学生组成自己的变革管理或研究团队。在这种氛围下,学生在变革中发挥的作用越来越大,逐渐成为实施与研究的主角。
由此可见,建立负责实施或研究变革的学生团队是学生作为共同研究者参与课程实施的关键措施。在这方面,“优质学生领导计划”有独到的见解。简言之,优秀学生领导计划是一种通过学生的直接参与来转变学校和社区的策略,[14](11)其过程可以分为自尊/领导(self-esteem/leadership)、团队建立(teambuilding)和行动计划(action planning)三个阶段。图1展示了这一过程。

应该说明的是,优秀学生领导计划实施的并非一项课程变革,而是一项学校改善计划。尽管如此,它在给学生赋权、组织学生实施与评定变革方面提出的这套程序仍然是比较系统的。因此,我们可以在课程实施中借鉴这种思路,发挥学生作为共同研究者在变革中的优势和作用。
四、结语
只要我们承认课程变革的最终目的是促进学生的学习与,学生参与课程实施及其研究的合理性就应该是一个无需争辩的论题。我国大陆的新一轮基础教育课程改革已于2001年9月付诸实施,高中课程改革也进入实验阶段。尽管已有学者认识到学生与课程实施之间存在着密切而必然的联系,如课程实施的目的在于促进学生发展、课程实施要照顾学生的可接受性和学生素质的完整性,[22]但就现有研究来看,学生仅仅作为数据来源出现在为数很少的几篇新课程实施研究中,而且学生数据也只是教师数据、校长数据的一个补充或注脚。因此,学生参与新课程实施的研究总体上仍然非常有限。为了保障新课程改革的成功,同时也为了拓展我们对课程实施的理论认识,政策制定者、变革促进者和实施研究者有必要充分关注学生,并且尝试以多种形式将学生纳入新课程实施的研究之中。
① 这七项研究包括:Rudduck,Chaplain & Wallace(1996);Cheung,Hattie,Bucat & Douglas(1996);Goldman & Newman(1998);Datnow,Borman & Stringfield(2000);Levin(2000);Fielding(2001);李玉蓉、黄显华(2002)。
文献:
[1]Goodlad J I.Curriculum as a Field of Study[A].Lewy A.The International Encyclopedia of Curriculum[C].Oxford:Pergamon Press,1991.3—7.
[2]Behar L S.The Knowledge Base of Curriculum:An Empirical Analysis[M].
[3]Richardson V,Placier P.Teacher Change[A].
[4]Fullan M.Successful School Improvement and The Implementation Perspective[A].
[5]Berman P. McLaughlin M W.Implementation of Educational Innovation[J].The Educational Forum,1976,40(3):354—370.
[6]Fullan M,Pomfret A.Research on Curriculum and Instruction Implementation[J].Review of Educational Research,1977,47(1):335—397.
[7]Snyder J,Bolin F,Zumwalt K.Curriculum Implementation[A].Jackson P W.Handbook of Research on Curriculum[C].
[8]Fullan M..The New Meaning of Educational Change(3rd.ed.)[M].
[9]Rudduck J,Chaplain R,Wallace G.Pupil Voices and School Improvement[A].Rudduck J,Chaplain R,Wallace G.School Improvement:What Can Pupils Tell us?[C].London:David Fulton Publishers,1996.3.
[10]Gamoran A. Curriculum Change as a Reform Strategy:Lessons from The United States and Scotland[J].Teachers College Record,1997,98(4):608-628.
[11]Fullan M.Change Forces with a Vengeance[M].
[12]Goodlad J I.A Place Called School:Prospects for the Future[M].
[13]Thorkildsen T.What is Fair?Children’s Critiques of Practice that Influence Motivation[J].Journal of Educational Psychology,1994,86(4):475—486.
[14]Goldman G,Newman J B.Empowering Students to Transform Schools[M].
[15]尹弘飚,李子建.基础教育新课程实施的影响因素分析[J].南京师大学报(社会版),2004,(2):62—70.
[16]Levin B.Putting Students at The Centre in Educational Reform[J].Journal of Educational Change,2000,1(2):155—172.
[17]Cheung D,Hatti J,Bucat R,Gouglas G.Students’Perceptions of Implementation of School-based Assessment Schemes for Practical Science[J].Curriculum and Teaching,1996,11(1):49—60.
[18]Yin R K. Studying The Implementation of Public Programs[A].Williams W.et al.Studying Implementation:Methodological and Administrative Issues[C].
[19]Erickson F,Schultz J.Students’Experience of The Curriculum[A].Jackson P W.Handbook of Research on Curriculum[C].
[20]Fielding M.Students as Radical Agents of Change[J].Journal of Educational Change,2001,2(2):123—141.
[21]李玉蓉,黄显华.学生的经验可以告诉我们什么:中学中文科新课程下的学生学习经验[M].香港:香港中文大学教育学院,香港教育研究所,2001.7—8.
[22]刘启迪.试论学生与课程实施的关系[J].课程·教材·教法,2002,22(2):8—11.











