教师教育的课程设置与教学方法
关键词:教师教育;课程设置;教学方法
当前社会发展和基础教育课程改革对教师的素质提出了新的要求。教师教育中的课程设置和教学方法、教学模式对教师的素质起着决定性作用。怎样设置教师教育的课程、改革教师教育中的教学方法和教学模式以提高教师教育的质量进而提高教师的素质就成为一个亟待研究的课题。本文就教师教育的课程设置和教学方法改革提出一些具体设想,以期引起讨论。
一、当代社会发展和基础教育课程改革对中小学教师提出的新要求
当代社会发展和基础教育课程改革对中小学教师的素质提出了诸多新的要求或挑战,主要表现在以下几个方面。
(一)教师要有明确的教育理念
观念是行为的先导,观念对人的行为具有持久的影响。教育是什么,教育的目的是什么,学校是一个什么样的地方,教师的角色和作用是什么,学生是什么,好的学生是什么样的,以及课程、教学、评价的功能与作用,知识、能力与个性的关系,等等,教师对这些问题的认识、体察等都会对教师的工作产生重要影响。教师对学生的期望,对课堂中学生行为的处理等,无不渗透着教师的信念。不管承认与否,教师的工作都是在一定的教学信念、教育理念和教育的影响、指导、支配下进行的。教师对这些问题的自我认识是否明确、是否先进、是否持久,对于教育教学效果、教师专业发展以及人才培养质量等至关重要。作为一个合格的教师,特别是要想成为一个优秀的教师,就必须有先进的教育理念。
(二)教师要有清晰的角色意识
对于教师的职责、在学校中的角色等,学者们已做了大量研究,也提出了许多令人激动的观点。比如教师是知识的传授者、父母的形象、课堂纪律的管理员、学生的榜样、朋友与知己、心理家、替罪羊、人际关系的家等等。可见教师的职责是多样的,教师的任务是多重的,教师的作用是多元的,教师决不单单是知识的传授者。即使在知识传授的过程中,教师的角色也是多元的,教师既是学生学习的组织者、帮助者、支持者,也是学生学习的咨询者、服务者和评价者。当代社会要求教师在教育实践中要明确自己的职责,担当多重角色。但在实际中,教师的职责往往简化为仅仅是知识的传授者,而且相当多的教师都是被动地传授知识,单向地、以自己为中心来传授知识。
(三)教师要有能动的课程意识,具备一定的课程开发能力
在基础教育阶段,国家为了保证人才培养的质量,确保所有学生学习的权利,制订学生在接受学校教育期间应达到的标准,提高学生在接受学校教育期间的连续性和连贯性,是课程决策、课程标准制订和课程改革的主体。但教师也是课程决策、课程改革中必须予以考虑的重要因素之一。教师是课程实施的主体,要发挥教师在课程实施中的主观能动性。只有教师具有了能动的课程意识,课程设计的目标才能实现,而当教师具有了能动的课程意识和一定课程开发能力以后,才能以社会的需要和学生的特点为基础创造性地实施课程。在我国,长期以来中小学课程全国几乎都是一样的,地方课程和校本课程很少。大多数教师都缺乏能动的课程意识,认为教学就是教教材,将教材作为教学的“圣经”,不敢越雷池一步,照本宣科、千篇一律,很少对教学内容进行进一步的加工、创造。甚至是差异很大的地区、条件不同的学校、程度不同的学生,但教学的内容、要求、进度乃至评价的标准等都是一样的。教师创造性实施课程的能力较弱。
(四)教师要有较强的辅导和组织能力
教师作为特殊的职业人员,每天要面对学生,要通过交往、与学生的相互作用等来促进学生的发展。特别是在教学过程中,教师往往同时面对的是一批学生,而不是一两个学生。这些学生除了都是有感情、有思想、有动机的以外,每个人的智力水平、学习基础、个人好恶、认知方式、自我控制能力等等都是不同的。教师怎样将这些学生很好地组织在一起,使他们能全身心地投入到学习中,就显得非常重要。教师既要考虑教学的目标与任务、全体学生的学习及其进度,又要考虑不同学生之间的差异及其特殊需要等;教师既要考虑自己为教学所做的充分准备,又要考虑学生的反应与感受,还要根据学生的反应和感受不断调整内容和进度。特别是一些学生在学习、发展过程中会有这样那样的特殊要求和特殊情况,比如过度焦虑、阅读障碍、缺乏动机、好动、粗心等等,有些甚至还有较为严重的心理、行为问题。随着基础教育课程改革的深化,参与式教学、小组合作学习、综合实践活动、照顾个别差异、发展性评价、富有创造性班级(dynamic classroom)的营造等新的教学理念和教学方式不断出现,对教师的辅导、组织能力的要求就更高了。虽然教师不是万能的,不可能解决教育教学过程中的所有问题,我们也不能让教师承载的太多,但在现实的教育教学过程中,教师如果不能妥善地处理这些问题或者处理的不是很好,不仅不能很好地完成教育教学任务,有时还会带来其他负面的影响,比如师生关系紧张,甚至发生师生冲突等。
(五)教师要有较强的专业发展能力
教师职业与其他职业的一个重要不同之处在于,教师的专业水平要与时俱进,不断提高。这是因为随着社会的发展和进步,社会成员包括学生在智力、知识、能力等方面都在不断进步。今天的学生与20年前的学生在很多方面已经有很大的不同了。而且教师所教学科的学术研究在不断发展变化,知识在不断更新,课程在不断改革。特别是20世纪50年代以来,教育成为各个国家综合国力的重要指标,教育改革不断深化,新的教育理念、教育教学方法不断涌现。教师怎样根据外界的发展变化不断更新自身的学科知识和专业知识,对一个教师来说是至关重要的。尤其是在一个十分强调终身学习、学习化社会的时代,教师自身的专业发展就显得更为重要。教师专业发展的途径很多,比如在职进修、自学、参加研讨会、开展教研、行动研究、反思性教学、课程开发、与大学或科研院所建立伙伴关系等等。但从我国的实际看,除部分发达地区、部分重点学校以及少数教师以外,相当一部分教师没有机会或没有意识参与上述活动,专业发展能力十分有限。这一方面是由于政府和学校还没有建立起十分有效的教师专业发展支持系统,另一方面是教师自我专业发展的意识不强,专业发展能力有限,比如相当一部分教师缺乏开展教学研究的方法和能力,缺乏教学革新的意识和动机。当然这和多年来的片面追求升学率是紧密相关的。基础教育改革在不断深入发展,教师也应不断适应新的职业要求、不断提高自身的专业素养,如果教师具备了较强的专业发展能力,对教育改革的推进与深化就会有积极的促进作用。
二、教师教育课程体系和教学方法改革设想
基于上述考虑,笔者认为,现行的教师教育课程必须进一步深化改革。我们在调研的基础上提出了如下设想。
(一)教师教育课程设置的基本原则
在设计教师教育课程体系时,应坚持下面几个基本原则。
1.能力训练与知识传授相结合。教师教育的课程要能确实培养、提高教师从教的能力,使得学习这些课程与不学习这些课程的学生在实践中的工作表现就是不同;要用先进的知识“武装”教师,避免“后劲”不足。
2.理论与实践相结合。课程的设置及其每一门课程的具体内容,既要考虑教育理论,使教师具备一定的教育理念或教育哲学,还要结合基础教育课程改革与发展的实际,将理论学习与具体实践相结合,使得学习的过程也是练习的过程、体验的过程、实践的过程。
3.必修与选修相结合。从共同基础的角度提出一些共同必修课,要求所有将来准备以教师为职业的学生都必须修读,同时提供部分课程限定学生从中选修一定的学分。另外,提供大量的课程供学生选修,以进一步拓展他们的知识和视野,丰富理论素养,提高职业能力。
5.课堂内与课堂外相结合。课堂学习只是学习的一部分,而且很不够。因此在课程设计和教学过程中,要通过设置问题情境、组织讨论、研究性学习、课外阅读等活动,使学生对教学中的问题产生浓厚兴趣,并乐于探究。
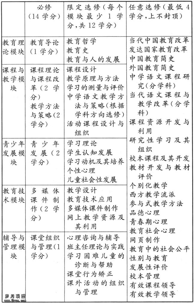
(二)教师教育的课程设置及其学分要求
经过调研和论证,我们认为教师教育课程应包括6个模块。每个模块中又分为必修、限定选修和任意选修。包括教育实习在内,应修满30个学分以上方为合格。具体见下表:
教师教育课程的设置及其学分要求


说明:1.每个学生应修够30学分,方为合格。
2.每个学分20个课时,其中2个课时为复习、。
3.每门课程1-2个学分,具体课时在20-40课时之间,最长不超过40个课时。
4.教育实习为4个学分,时间一般应不少于8周。
(三)教师教育课程的教学方法
对于上述课程,在教学上必须改变传统的以教师为中心、满堂灌的教学方法和教学模式,代之以参与式、研究性、理论与实践相结合的教学方法和教学模式。具体设想是:
1.每节课讲授内容不宜太多,教师讲授的时间适当控制,一般不宜超过一堂课的一半,给学生留出一定的时间,使学生在课堂上开展讨论、思考、练习和反思。
2.在课程的设计上,避免以往以理论为主的模式,而是简明扼要地讲述理论的核心,使得学生易于掌握,易于记忆。在每节内容之后,留有一定的空白,要求学生经过思考后写下本节内容对自己的启发以及对具体的教育教学工作的借鉴。必要时可设计一定的练习或思考题,要求学生直接在空白处完成练习或写出思考题的答案。
3.在教材的设计上,尽量设计成活页式和大16开,不宜太厚,而且既是教材,又是练习册、简便的笔记本和作业本。
4.理论与案例相结合。尽量提供典型案例,并要求学生进行分析、讨论,以启发学生,促进学生的思考。
5.每门课程最好能设计若干个(比如2~3个)研究性课题,要求学生查阅资料,完成学习任务。一方面可以帮助学生对本门课程的掌握,另一方面可以进一步培养学生的研究能力,为将来的专业打下基础。
6.每门课程或每章节后面,最好能提供进一步阅读的目录及其出处或网址,以便于学生进一步阅读、学习。在一些课程的教材中,可以附上一些经典的文献资料,以便于学生学习、阅读、或研究。
7.对于各门课程的考试,应采用多样化的方法进行。比如考试,调查报告,课堂观察,课程设计,教案设计,课件制作,口试,小组辩论,课题设计等等。
8.承担上述课程教学任务的教师,不一定都是大学教师,部分课程或某些单元可以请中小学教师、校长或教研员等授课。











