继承 发展 创新
自20世纪80年代初开始至今,高中地理课程逐步从恢复走向了正常的道路。地理教材也先后经历了三次大的改革。第一次是20世纪80年代初的地理课程和教材的重建,确立了在地理教材中以人地关系为主线,讲授人与地理环境的内容;第二次是90年代中后期,编写与义务地理课程相衔接的高中地理教材。教材的主旨不变,只是在教学内容的选择上,更加强调从素质教育的角度出发。进入新世纪,我们又在进行新一轮的高中地理课程和教材改革。作为对公民素质培养有重要意义的基础课程,地理课程讲述人地关系的主旨没有变,素质教育的方向性没有变,但是我们的脚步不能仅停留于此,而是要加深加大其内涵和外延,以符合新时代的要求。从这个意义上说,高中地理教材有继承、发展和创新的需求和过程。
目前,人教版《地理1》《地理2》和《地理3》等3本必修教材和《灾害与防治》《环境保护》等2本选修教材已经通过教育部教材审查委员会的初审。回过头来,我们从教材的知识维度、思想文化内涵维度、教学维度,以及教材特色维度,对新教材作一次“盘点”,将有利于在编者与读者之间架起一座桥梁。
一、教材的知识维度
1.教材内容要与《普通高中地理课程标准(实验)》(以下简称《高中课标》)的要求相符合。
《高中课标》是教材编写的依据,教材编写要全面体现课程标准的要求。分析本套教材与《高中课标》的对应关系,可以看出教材与《高中课标》是相符合的。当然,教材在有些内容上做了适当的扩展,以为实现课程标准的要求做知识上的铺垫。
2.教材内容要反映地科的基本思想、基本结构和发展方向。
地理作为高中必修的一门基础课程,对现代公民素质的培养具有重要作用。因此“培养现代公民必备的地理素养”成为《高中课标》的一条基本理念。现代公民必备的地理素养,首先是以人地关系和可持续发展为核心的基本地理观念。为此,高中地理教材需重点阐明以下基本的地理思想。
● 自然环境是人类活动的基础,自然环境有其自身的发生、发展和变化。
● 人类从事各种活动,都应协调好与环境的关系,尊重自然规律,讲求环境伦理道德。
● 地理环境有明显的区域差异,人类的生产活动应因地制宜。
● 区域之间是有联系的,一个区域内地理因素发生变化,会对其他区域产生影响。
地理学科的这些基本思想,蕴涵在地理学的不同领域之中。地理学按照其研究的对象,一般可以分为自然地理学、人文地理学和区域地理学等不同的学科领域。为体现地理学科的基本结构,高中地理教材必修的三个“模块”,分别单独成册,反映这三个学科领域的基本内容。它们既有各自的学科背景、内容结构、价值追求,相互之间又有密切的联系。(见图1)

图1
3.教材内容要有比较清晰的逻辑结构。
教材编写始终把落实“双基”作为重要任务来完成。教材力求适度地呈现地理学科的逻辑结构,精当地分析基本的地理过程和规律。于是,在教材编写的时候,首先要按照《高中课标》的要求,提炼和梳理不同章节所要呈现的核心概念,以及基本的地理过程,然后把它们结构化,这样,学生获得的知识才是有条理的、有层次的,才是便于迁移的。
例1 必修《地理1》中的第二章《地球上的大气》,主要围绕大气运动来组织教学内容,因此大气、大气运动、天气系统等成为本章的核心概念,大气环流和天气过程成为本章要阐述的基本地理过程。本章知识的逻辑联系见图2。

图2
例2 必修《地理2》中的第二章《城市与城市化》,主要围绕城市及其发展来组织教学内容,因此城市内部空间结构、城市的服务功能、城市化等成为本章的核心概念,城市化成为本章要阐述的基本地理过程。本章知识的逻辑联系见图3。

图3
例3 必修《地理3》中的第二章《区域生态环境建设》,主要围绕区域生态环境建设的重点问题,以区域案例分析的方式来组织教学内容。因此,干旱、荒漠化、热带雨林等为本章的核心概念,荒漠化过程等成为本章要阐述的基本地理过程。本章知识的逻辑联系见图4。

图4
教材中的每个章节,都可以像上述例子所示的那样,有比较清晰的逻辑结构。实际上,清晰的逻辑结构,反映着分析地理问题的思想和方法,这对学生来说是终身受用的。
4.教材内容要能够体现地理学的实用价值。
地理学是研究地理环境以及人类活动与地理环境相互关系的。地理学在现代科学体系中有重要地位,在解决当代人口、资源、环境和发展等问题中具有重要作用。地理学科的研究对象决定了这是一门能够密切联系实际,可以学以致用的学科。
高中地理课程的重要目标就是培育现代公民必备的地理素养,包括公民不可或缺的地理知识和地理技能,并最终形成公民适应现代社会生产和生活的能力。为此,高中地理教材应很好地反映地理的实用价值,侧重在以下几个方面。
● 地理学的思维和方法对科学认知的贡献。
● 地理学对决策的贡献。
● 地理学对解决社会问题的贡献。
● 地理学对提高公民社会生活能力和生活质量的贡献。
体现地理学的实用价值,首先要使教材的取材密切联系社会实际,关注社会问题,富有时代感。表3以必修教材为例,说明教材部分内容中涉及的现实地理事实。
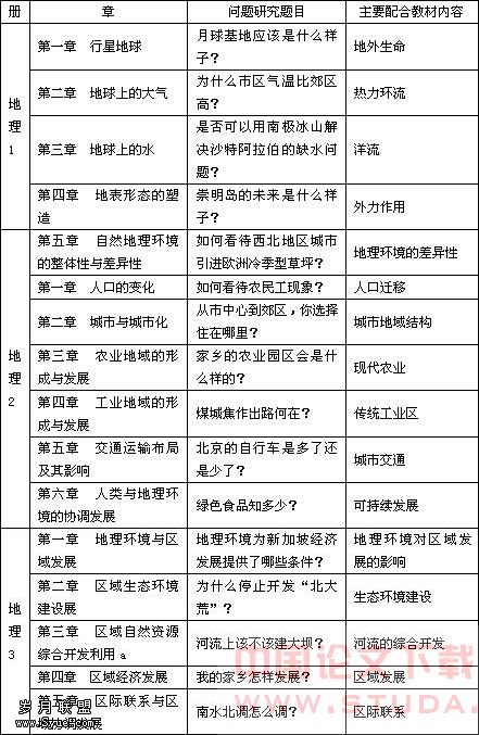
从高中地理课程来说,地理学的实用价值还体现在其培养学生的思维价值上。必修教材在每章后有一个“板块”,是本套教材的创新点。这个“板块”就是“问题研究”。围绕相应章节的重点内容或核心思想设计研究主题,选择的研究主题要求一是学生感兴趣的,二是有一定的思维价值的,三是有一定的操作性的。(见表4)

表4 教材中的问题研究一览

三本必修教材的16个研究主题大体可以分为以下三类。第一类,畅想式问题。它们并非在现实中已经存在,例如“月球基地应该是什么样子”“是否可以用南极冰山解决沙特阿拉伯的缺水问题”。对这类问题的分析,一方面要求学生应用已经学过的知识,另一方面学生会体验到如何有逻辑地、缜密地分析问题。第二类,热点或焦点问题,例如“如何看待农民工现象”“如何看待西北地区城市引进欧洲冷季型草坪”。通过研讨这类问题,体会地对分析社会问题的作用。第三类,国家层面上的问题,例如“为什么停止开发北大荒”“南水北调怎么调”。分析这类问题,让学生尝试从地理的角度思考这些国家大事,体会地理学对决策的贡献。
二、教材的思想文化内涵维度
高中地理教材要有丰富的思想文化内涵,包括精神和人文精神,体现在高中地理教材上就是应提供观察和认识世界的独特视角。
● 综合地看待问题:揭示地理要素之间的相互联系,把环境—社会系统或与人文现象联系起来;
● 动态地观察世界:注重地方间的相互依赖,或区域尺度间(包括空间尺度和时间尺度)的相互依赖性;
● 多样的空间表述:应用图像的、语言的、数学的和数字的方法表述地理事物的空间分布和联系。
从这些独特的视角出发,我们来认识人类赖以生存的环境,认识人类与环境的关系,认识人类自身的,可以获得情感态度价值观方面的提升。
例4 建立正确的人口观
必修《地理2》第一章《人口的变化》,在从时间和空间两个角度分析人口的基本过程之后(动态地分析问题),用一节的篇幅阐述了“人口的合理容量”,重点说明人口与环境的关系,这是建立正确的人口观的基点。教材设计了这样两个内容:其一,地球最多能养活多少人,提出了环境人口容量概念,并说明资源、科技发展水平、人口的生活和文化消费水平对环境人口容量有很大影响(综合地看待问题);其二,地球上适合养活多少人,提出了人口合理容量的概念。最后教材安排了一个“活动”,内容如下。
活动:阅读下面的文章,结合我国人口增长的情况和人口增长模式转变的现实,分析我国人口政策的合理性。
1991年,科学院自然资源综合考察委员会发表了《中国土地资源生产能力及人口承载力研究》报告,该报告认为,我国的环境人口容量应该控制在16亿左右。2003年,我国大陆人口已经达到13亿。虽然尚未超过学者们估计的我国的环境人口容量界限,但是不可否认的事实是:我国人口与环境,特别是人口与资源之间的矛盾已经十分突出,尤为突出的是淡水资源短缺。
课文中虽然没有直接阐述我国的人口政策,但是通过思考和分析,会加深学生对我国的人口政策的理解,并且逐渐变为一种价值判断的依据。
例5 建立正确的资源观
《高中课标》关于合理利用自然资源的内容,在本教材中是由必修《地理1》第三章第三节《水资源的合理利用》来完成的。如何正确地认识水资源与人类社会的关系,是建立正确的资源观的基础,因而也是本节的重点内容。(见图5)

图5
例6 把握分析问题的时间和空间尺度
地理学家认为,观察和分析地理事物的时间和空间尺度非常重要,确定了研究对象的时间和空间尺度,才可能科学地了解地理现象的发生原因和过程。地理学视角关注的时间尺度包括从地质时期到每时每刻;空间尺度包括从全球尺度到局部的地方性尺度。改变分析的时间和空间尺度,能够更宏观或更微观地了解地理过程和现象,以及这些过程在不同尺度上是如何相互联系的。本套教材特别关注分析问题的时空尺度,力求增强科学性。
必修《地理1》第二章第四节《全球气候变化》,在介绍“全球气候在不断变化之中”时,引入了时间尺度。教材用图表说明“大尺度的气候变化是小尺度气候变化的背景和分析依据,而小尺度气候变化则反映了大尺度气候变化中的细节。”由此表明,气候变化是长时期大气状态变化的一种反映,不同尺度的气候变化是相互依存的。
必修《地理1》第五章第二节《自然地理环境的差异性》,在介绍地域分异时,引入了空间尺度。“温度带分异和海陆分异是全球性的地域分异。陆地环境的地域分异比全球性地域分异的尺度小。陆地上不同的地区,由于所处的纬度位置、海陆位置互不相同,水热组合不同,形成不同的气候类型。不同的气候类型,又对应了与之统一的植被类型和土壤类型。相应的气候、植被和土壤共同形成了具有一定宽度、呈带状分布的陆地自然带。”
时间和空间尺度的运用,不仅是技术层面的要求,更重要的是它带给人们一种地理思想,即辩证地、动态地、联系地看待和分析问题的思维品质,这是最有价值的东西。
三、教材的教学维度
为促进教学改革和学生学习方式的转变,高中地理教材编写注意改变过于注重地理知识传承以及导致学生机械学习、死记硬背地理知识的状况,转向突出学生的自主学习,以培养学生搜集、处理地理信息的能力,分析、解决地理问题的能力,以及地理再学习的能力。为此,高中地理教材从学生学习的角度出发,重视以下几个方面。
● 有利于激发学生学习地理的兴趣,引导学生主动参与教学过程。
● 有意识地为学生的自主学习创造条件。
● 使学生通过自主学习获取一些基本的地理技能和方法。
1.重视动手实验。例如,必修《地理1》中涉及了如下地理小实验,目的是使学生能够在“做”中理解概念,感悟道理。
表5 必修《地理1》中的小实验

2.突出案例分析。案例分析是地理教学中行之有效的教学方法,为广大师生所喜爱。本套教材更加强化了案例的设计和运用。呈现在教材中的“案例”,大体有以下两种方式。
第一,“案例”随课文要求相对独立出现,主要目的是对课文所述原理起诠释、实证、应用的作用,并为学生探究问题提供素材。
第二,“案例”作为分析的素材出现,它是课文内容的延续。例如,必修《地理3》各章的内容并不拘泥于副标题所限的地区,而是以此作为分析问题的基础,就某一个主题向其他区域延伸。
例7 表6 必修《地理2》《城市与城市化》一章中的案例

例如第二章第一节《荒漠化的防治──以我国西北地区为例》,案例扩展到西非萨赫勒地区的荒漠化;第三章第二节《河流的综合开发──以美国田纳西河流域的开发为例》,案例扩展到澳大利亚达令—墨累河的开发。教材内容如此“收”“放”有致的设计,一方面减少单一案例分析可能带来的某种局限性,另一方面提供了知识和能力迁移的平台。
在案例的呈现上,更加强调“分析”,具有“边叙边析”的特色。
例8 必修《地理3》第二章第一节中的案例分析
活动:非洲萨赫勒地区荒漠化的自然、社会、因素分析
1.萨赫勒地区位于撒哈拉沙漠的南缘。请根据下面的图文资源,并联系已知知识,分析萨赫勒地区的气候等自然特征,并说明荒漠化的潜在自然因素。
(图文资料略)
2.气候的严酷性决定了萨赫勒地区的传统经济以自给性质的游牧业为主。20世纪以来,随着沿岸国家人口和经济的发展基本区条件的改善,这里的传统游牧经济向商品性的定居牧业经济转化。根据图2?9,分析这一社会经济因素的转变对牧场带来的环境影响。
(图略)
3.20世纪50年代以来,随着人口的急剧增加,对粮食需求进一步增加。这一因素促使萨赫勒以南的旱作农业不断向北推进,农牧之争加剧。分析这一因素的加入,对本区草场生态环境及荒漠化的发展,又可能产生哪些影响。
(图略)
4.人口和贫困是萨赫勒地区最为突出的社会问题,也是造成这里生态环境恶化、土地荒漠化的根源。请你解释下图,试提出一种解决非洲贫困问题的可能办法。
(图略)
3.引导教学过程。教材在内容的编排上,比较多地考虑教学过程的需要,一方面设计了丰富多样的呈现方式,给教学提供“话题”“情境”,使教学“活”起来。
必修课教科书的设计有以下几个特色。
(1)内容提要。每章篇章页用设问的形式导出内容提要,帮助学生掌握本章所学的主要内容,有利于学生对学习内容的再现和灵活应用。
(2)“思考”或“读图思考”的设计。“思考”或“读图思考”是课文的重要组成部分,它穿插在课文之间,又不隔断课文的逻辑关系。“读图思考”一般安排在图后。“思考”主要是引导学生对课文中文字内容和图像内容的进一步探究,注意其开放性和拓展性,为促进学生自主学习和课堂教学改革等提供条件。
(3)“案例”的设计。“案例”的选择注意其典型性和说明性。
(4)“阅读”的安排。“阅读”是对知识的必要扩展,体现教材内容的层次性和选择性。
(5)“活动”的设计。“活动”在课文中适时安排,一般是就一个地理现象、事实或原理,引导学生探究。主要有资源分析、动手、辩论等活动形式。
(6)“问题研究”的设计。“问题研究”安排在每章之后,就本章重要问题引导学生自主探究,为学生自主学习和探究学习提供条件,并使学生通过探究加深对相关问题的理解和认识。
另一方面,教材在谋篇布局上,作了精心的详略安排,为教学提供了一条途径。例如,必修《地理2》主要是以案例分析为依托,讲述不同的人文地理原理。但是教材在处理案例陈述与原理分析的关系时,并不是千篇一律地遵循“一事一析”的格式,而是更多地从教学过程的角度来设计。如第三章第二节《以种植业为主的农业地域类型》,其中有两个案例,一个是亚洲的季风水田农业,另一个是美国的商品谷物农业,两者对照,写法不完全相同。季风水田农业分析得比较细致,而商品谷物农业则讲得比较概略,重点是
让学生仿照对季风水田农业地域类型的分析,自主分析、归纳商品谷物农业的形成和分布,以及生产的特点。在这里,分析能力的迁移更显重要。
四、教材的特色
通过对上面三个维度的分析,我们可以归纳出本套教材有以下特色。
1.重视地理观念和地理视角。始终把人地协调观、可持续发展观等作为教材编写的指导思想,把综合的、动态的观察世界的地理思维方式作为分析地理问题的立足点。
2.紧密联系社会实际和学生的体验。教材编写抓住时代主题和社会热点,紧密联系生产、生活实际以及学生已有的经验和体验,将理论与实际结合起来,使所学内容变得生动、鲜活,既培养学生学习地理的兴趣,又使学生感到学了地理对自己的终身发展有用。
3.因循研究性学习的思想与方法。教材本着研究性学习的思想与方法,努力使学习内容具有阶梯性、逻辑性、实践性和开放性,把教学过程变为探究过程,从而使学生学习新知的过程成为情感态度价值观的培养和能力提高的过程。
4.注意学生对学习内容的再现和灵活应用。教材编写有意识改变强调接受学习、死记硬背、机械训练的现状,注重学生对学习内容的再现和灵活应用能力,以实现学以致用,最终形成公民必备的素质。为此,教学内容的组织和安排,有意识地强化联系的和综合的观点,加强基本的地理技能和地理方法的训练,把握学习内容的要点和内在联系。
5.为教学改革留下广阔的空间。教材的编写力图促进教学的改革,为教学留下广阔的空间。教材对有些问题不直接给出结论,而通过一定方式的组织和内容设计,留给教学过程处理,使教师教学不能照本宣科。教材注重内容的层次性和可选择性,鼓励教师对教学内容灵活处理,以利于不同教师根据不同教学内容和学生状况而灵活采取教学方法。











